
Revista Andina de Educación 9(1) (2026) 6081
La integración del paju en el proceso de enseñanza: Un análisis de la cosmovisión docente en la Amazonía ecuatoriana
The Integration of Paju into the Teaching Process: An Analysis of Teachers’ Worldview in the Ecuadorian Amazon
Keyla Elizabeth López Tanguilaa 
, Blanca Edurne Mendoza Carmonaa 

a Universidad Nacional de Educación. Coordinación de Posgrados. Av. Independencia S/N, 050033, sector Chuquipata, Cañar, Ecuador.
Recibido: el 24 de octubre de 2025. Aceptado: el 24 de marzo de 2026. Publicado: el 01 de abril de 2026
https://doi.org/10.32719/26312816.6081
© 2026 López Tanguila & Mendoza Carmona. CC BY-NC 4.0
Resumen
La presente investigación tiene como objetivo conocer la integración del paju en el proceso de enseñanza desde la cosmovisión docente en una unidad educativa del cantón Arajuno, en la provincia de Pastaza. Se expone así la contradicción entre la propuesta del Modelo del Sistema de Educación Intercultural Bilingüe de incorporar los saberes ancestrales como formas legítimas de conocimiento, frente a la percepción del conocimiento científico occidental como el único conocimiento válido dentro del sistema educativo ecuatoriano. Se realizó un estudio de corte cualitativo con un acercamiento etnográfico, utilizando herramientas como entrevistas semiestructuradas y una cartografía social con docentes de diferentes etnicidades. El análisis realizado permitió identificar una dualidad entre la percepción de docentes kichwas y mestizos acerca del paju como poder y como saber ancestral. También se evidencia una tensión entre la comprensión del paju como un conocimiento legítimo desde los pueblos y nacionalidades, y como un “mito” o parte del “folclor”. Finalmente, se muestra una división en la práctica pedagógica intercultural: la integración de estos saberes ancestrales ocurre únicamente en asignaturas vinculadas a la lengua y cosmovisión indígenas, pero no en asignaturas consideradas “científicas”, como Matemática o Ciencias Naturales. La conclusión de esta investigación se centra en la necesidad de reconocer los saberes ancestrales como conocimientos legítimos que aportan en todos los aspectos de la vida de las personas, incluido el contexto escolar, donde el rol de los docentes es fundamental. El reconocimiento de esta legitimidad permitirá que estos saberes sean preservados para las siguientes generaciones.
Palabras clave: paju, saberes ancestrales, educación intercultural bilingüe, cosmovisión docente, Amazonía ecuatoriana
Abstract
This study examines the contradiction between the Intercultural Bilingual Education System Model to incorporate ancestral knowledge as a legitimate form of knowledge, and the prevailing perception of Western scientific knowledge as the only valid knowledge within the Ecuadorian educational system. This paper focuses on understanding how paju is integrated into the teaching process from the teachers’ cosmovision in a school located in the province of Pastaza, Arajuno canton. A qualitative study employing an ethnographic approach was conducted, utilizing tools such as semi-structured interviews and social mapping with Kichwa and mestizo teachers as the primary data collection tools. The analysis revealed a duality in teachers’ perceptions of paju, understood both as a spiritual power and an ancestral knowledge. It also highlighted a tension between recognizing paju as a legitimate knowledge from the perspective of Indigenous peoples and nationalities, and dismissing it as a “myth” or “folklore”. Finally, the findings show a division in intercultural pedagogical practice: ancestral knowledge tends to be integrated only into subjects related to Indigenous language and cosmovision, but not into subjects considered “scientific”, such as Mathematics or Natural Sciences. The study concludes by emphasizing the need to recognize ancestral knowledge as legitimate knowledge that contributes to all aspects of people’s lives, including formal schooling, where the role of teachers is fundamental. Acknowledging this legitimacy will enable these forms of knowledge to be preserved for future generations.
Keywords: paju, ancestral knowledge, intercultural bilingual education, teachers cosmovision, Ecuadorian Amazon
Introducción
Los saberes ancestrales son conocimientos que poseen los pueblos originarios y que se transmiten de generación en generación (Cortez, 2013). Se basan en la forma de vida y experiencias heredadas, las cuales permiten el desarrollo sustentable en la comunidad (Luque & Rodríguez, 2019). En este sentido, constituyen la base que sostiene la identidad y la memoria, pues en ellos se concentran tradición oral, rituales, aprendizaje de la naturaleza, narración oral, entre otras.
En el contexto amazónico, estos saberes forman un conjunto de conocimientos basados en la medicina, la gastronomía, la lengua y las artesanías, que mantienen una estrecha relación con los elementos de la naturaleza mediante prácticas vivas (Carranza et al., 2021). En la Amazonía ecuatoriana, de acuerdo con Uzendoski (2015, p. 5), “el conocimiento indígena es clasificado como sabiduría ancestral”. Además, permanece en la comunidad como una memoria compartida presente en la vida cotidiana, preservando la identidad cultural y manteniendo un equilibrio entre los aspectos espiritual, cognitivo y afectivo de las personas (Garcés, 2021; Yépez, 2022).
La incorporación de los saberes en los contenidos curriculares y en la planificación educativa, mediante prácticas pedagógicas contextualizadas, no solo permite la revaloración de la cultura, sino que también refuerza los procesos de enseñanza-aprendizaje desde el contexto de los estudiantes. En el ámbito educativo, los saberes ancestrales tienen gran relevancia, puesto que involucran a actores educativos y sociales externos (Mateos et al., 2016). De acuerdo con Walsh (2010), los saberes surgen de memorias colectivas, son formas de vida que se practican en la cotidianidad. Desde esta perspectiva, su revitalización forma parte de un proceso de descolonización en un entorno hegemónico que privilegia el conocimiento academicista (Quijano, 2000).
La práctica pedagógica es una herramienta que facilita el intercambio de saberes en diálogo con el territorio social y cultural, en donde se encuentra el docente; es decir, va más allá del marco escolar (Carr, 1993; Pineda & Loaiza, 2018). Además, esta práctica tiene que ver con “la acción de los agentes y con las estructuras, en el marco de elementos organizativos, tendencias sociales, contextos, producción de saberes y conocimientos, que las encuadran, les dan contenido y las condicionan” (Posada & Rozo, 2023, p. 81). Por lo tanto, el contexto sociocultural de los docentes influye en cómo ellos conciben y desarrollan su práctica pedagógica.
En Ecuador, la formación docente en educación intercultural bilingüe (EIB) se ampara en la normativa sobre políticas públicas, que incluye la Constitución de 2008, la Ley Orgánica de Educación Intercultural y el Acuerdo Ministerial n.° 440. El Modelo del Sistema Educación Intercultural Bilingüe (MOSEIB) se creó ante la demanda de pueblos y nacionalidades de integrar formas de educación ancestral como un plan curricular que promoviera el aprendizaje contextualizado, incorporando fases del conocimiento que fusionaran formación académica con saberes locales (Ministerio de Educación, 2013; Guamán & Benavides, 2023; Paucar & Espín, 2025).
En ese sentido, la capacitación en EIB está dirigida tanto a docentes indígenas como mestizos desde una perspectiva dual. Sin embargo, existen contradicciones en el proceso de enseñanza- aprendizaje, puesto que los primeros poseen el conocimiento del kichwa y los saberes ancestrales de cada comunidad, mientras que los segundos manifiestan problemas en el proceso de enseñanza al carecer del dominio de la lengua materna de sus estudiantes. Este desconocimiento también dificulta la incorporación de sabiduría ancestral en las planificaciones y los contenidos curriculares, que es lo que plantea el MOSEIB (Melero & Manresa, 2022; Flores, 2023).
En este orden de ideas, surge la siguiente pregunta: ¿cómo son comprendidos e integrados los saberes ancestrales desde la cosmovisión de los docentes que trabajan en instituciones de EIB? De acuerdo con Walsh (2005), la interculturalidad debe verse como una herramienta pedagógica que cuestione las estructuras de poder y conocimiento. En ese sentido, desde el enfoque intercultural, la práctica pedagógica implica la planificación e implementación de actividades pertinentes a la realidad de la comunidad indígena. Tal como señalan Páez et al. (2018, pp. 30-31), “la educación humanista inspirada en Freire procura responder a este planteamiento pedagógico revolucionario, promoviendo exploraciones, experiencias y proyectos transformadores con el fin de obtener aprendizajes vivenciales”.
En el caso de la cosmovisión amazónica ecuatoriana, existen diversos saberes, entre los cuales se encuentran los pajus, considerados poderes curativos que se desarrollan mediante hábitos que pueden incluir seguir alguna “dieta” o guardar reposo (Muratorio, 1991; Sarayaku, 2003; Amupakin, 2026). Según Rebolledo et al. (2022), la comunidad se acerca a los sabedores espirituales (personas con el don del paju) para tratar dolencias con plantas medicinales. Este poder espiritual no se obtiene por cuenta propia, sino que se transmite de generación en generación (Sarayaku, 2003; Andy et al., 2012).
Además, es innegable la relación del plano espiritual con los seres humanos; en el caso de los pueblos de la Amazonía, al estar en contacto con la naturaleza, se crea un vínculo para comunicarse con sus ancestros y los espíritus que habitan en ella (Guio & Moreno, 2023). Los pajus, en este sentido, simbolizan la energía que se encuentra en equilibrio con la naturaleza, la medicina ancestral y la lucha por la preservación de los espacios ancestrales (Ordóñez, 2023).
La cosmovisión de las comunidades indígenas de la Amazonía ecuatoriana se destaca por la estrecha relación que existe entre la naturaleza y el ser humano, al igual que ocurre con la cosmovisión andina (García & Mendoza, 2022). Al mismo tiempo, se interrelaciona con el sumak kawsay o buen vivir, la armonía entre la cultura y la sociedad; desde allí parte la cosmovivencia, es decir, un proceso de equilibrio entre el yo interior y la comunidad (Guzñay, 2014). De acuerdo con Gutiérrez (2016), la cosmovisión docente es una manera en la cual los educadores interpretan el entorno desde su criterio personal y cultural. Esto resulta fundamental para entender la incorporación de los saberes ancestrales en el currículo educativo.
Metodología
El diseño de la presente investigación se basa en un acercamiento etnográfico a la integración del paju en los procesos de enseñanza desde la cosmovisión de los propios docentes. Se habla de un “acercamiento” y no de “etnografía”: mientras que esta última implica una inmersión exhaustiva y una descripción densa de todas las prácticas de una comunidad, un acercamiento implica un enfoque en la descripción y el análisis de un conjunto de prácticas (Bertely, 2000).
Este acercamiento se realizó a través de entrevistas etnográficas semiestructuradas y de la técnica participativa de la cartografía social. Las entrevistas etnográficas permiten entablar un diálogo con la persona entrevistada y darle la oportunidad de explicar, desde su propia voz, sus ideas sobre el tema que se pretende abordar, sin imponer el punto de vista del entrevistador (Jociles, 2006). Para esta investigación se realizó un total de nueve entrevistas con docentes de los niveles de Primaria, Básica Superior y Bachillerato de una unidad intercultural bilingüe ubicada en el cantón Arajuno de la provincia de Pastaza. El perfil de los docentes es diverso, ya que tienen distinta procedencia étnica, conocimiento del kichwa, y además se especializan en áreas curriculares diversas (ver Anexo A).
La selección de los participantes se dio de forma voluntaria, cumpliendo con los lineamientos éticos que prohíben la coerción para garantizar la participación en la investigación. Se realizó un primer acercamiento a los participantes para explicarles el objetivo de la investigación, quiénes la estaban desarrollando y por qué. En un segundo acercamiento, se les brindó un consentimiento informado en el que se daba un mayor detalle del trabajo, así como del rol que ellos tendrían. La información fue procesada preservando el anonimato y asegurando la confidencialidad de los docentes.
Previo a la realización de las entrevistas se elaboró una guía de temas y preguntas a abordar con los docentes participantes; esta guía se construyó a partir de las categorías teóricas que sustentan esta investigación. Para la realización de la guía se cuidó de no imponer temas o puntos de vista a los docentes sobre el paju; asimismo, se dio total flexibilidad a los docentes para que eligieran el momento y el lugar para llevar a cabo la entrevista.
La técnica de cartografía social, por su parte, implica un elemento descriptivo y creativo desde el territorio. En este estudio, permitió describir el poder espiritual y las representaciones culturales desde la realidad de los sujetos, al obtener diferentes perspectivas sociales para expresar y transmitir la memoria comunitaria (Rocha, 2016; Diez, 2018; Escaño & Mañero, 2025). La cartografía se llevó a cabo con cuatro de los nueve docentes participantes; esta selección se realizó a partir de su disposición e interés por participar en el proyecto. Durante la aplicación de la técnica, se pidió a los docentes que representaran en una imagen los espacios donde se realizan los saberes del paju, la relación entre el paju y los elementos de la naturaleza, y los actores que participan de y transmiten el saber del paju.
En cuanto a la validación de los instrumentos —la guía de entrevista y la guía para la cartografía social— se utilizó una validación dialógica (Sisto, 2008). Esta parte de tres ejes fundamentales: uno teórico, uno metodológico y uno empírico. El primero se construye a partir del marco teórico y el establecimiento de una tabla de categorías teóricas y analíticas (ver Anexo A). El eje metodológico implica la lectura y comprensión de las bases metodológicas que conforman el diseño de esta investigación: enfoque cualitativo, acercamiento etnográfico, entrevistas etnográficas semiestructuradas y cartografía social. La meta es que estas bases tengan coherencia con el objetivo que se ha planteado para esta investigación, que es conocer la integración del paju en los procesos de enseñanza desde la cosmovisión de los docentes. El eje empírico, finalmente, tiene que ver de una forma más cercana con el proceso dialógico entre los actores de la investigación, para posibilitar que ejerzan una conciencia analítica dirigida hacia su propia participación.
Finalmente, para el análisis de los datos obtenidos de la entrevista y la cartografía social se utilizó un método de análisis descriptivo (Penalva et al., 2015). Este se enfoca en elementos como describir, clasificar y realizar conexiones de los datos construidos a partir de la información brindada por los participantes. Se analiza la información recopilada y se interpreta la descripción de manera profunda, ya que se mantiene una cercanía con los participantes y su contexto (Lima, 2019; Rojas, 2022).
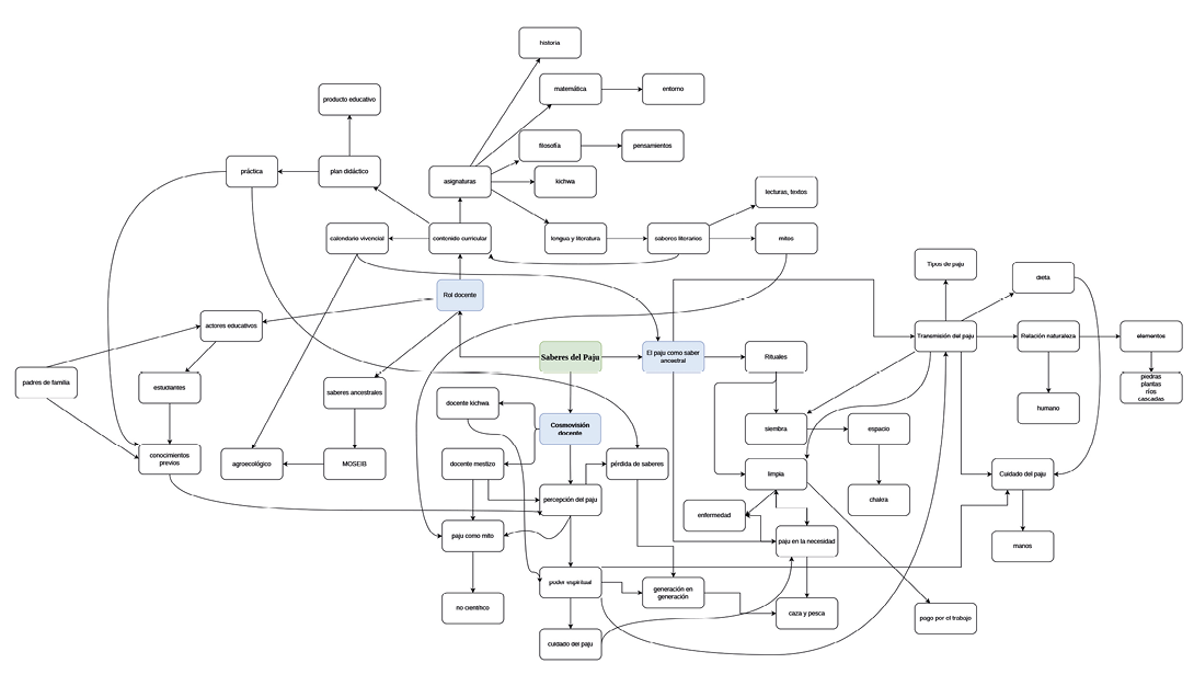
El proceso de análisis se desarrolló en cuatro etapas: preanálisis, codificación, categorización y consolidación (Strauss & Corbin, 1998), lo que permitió una triangulación de la información (Guber, 2011; Calle, 2023). En la etapa de preanálisis se transcribieron las entrevistas semiestructuradas, y luego la información fue corroborada por los entrevistados para verificar que los datos eran lo que querían transmitir. Después, se pasó a la codificación, en la que se crearon códigos a partir de las categorías teóricas. Con ello, en la fase de categorización se logró interpretar y formar conexiones a través de una red de análisis (ver Anexo B), para finalmente procesar los resultados con una discusión teórica.
Resultados y discusión
El paju como poder y saber ancestral
A partir del análisis realizado, se identifica la concepción del paju de dos formas: como un saber ancestral y como un poder espiritual. Como saber ancestral, implica un conjunto de conocimientos, prácticas y valores construidos y preservados de generación en generación por los pueblos y las nacionalidades indígenas; estos a su vez tienen una relación profunda con la naturaleza, la espiritualidad y la comunidad (Figura 1). Desde posturas como la de De Sousa Santos (2009), los saberes ancestrales deben reconocerse como conocimientos válidos, que hacen frente al monopolio epistemológico de la ciencia moderna.

Fig. 1. Elementos que integran el paju.
Fuente: Autoras (2026).
Desde la cosmovisión de los docentes entrevistados, el paju es un saber porque se comparte entre las personas de la comunidad, a través de prácticas relacionadas, sobre todo, con la naturaleza y la salud.
El paju en sí tiene su concepto, es la vivencia cultural ancestral de nuestros antepasados, que ellos vivían de eso. El paju era como un poder que les daba a las personas, a los grupos, a las mujeres y a los hombres también, porque hay diferentes formas de tener el paju. El paju es poder. (docente 8, comunicación personal, 8 de octubre de 2025)
Algo relevante de esta concepción del paju es que este poder no se considera solo como una manifestación aislada de un “don”, sino como un conocimiento adquirido a través de la naturaleza, en la introspección y la relación que la persona construye con otros miembros de la comunidad, que también reconocen al paju como un saber-poder ancestral.
En la literatura académica no se ha encontrado mucho sobre la dualidad saberes-poderes ancestrales que ayude a teorizar sobre esta concepción; sin embargo, la propuesta de Dietz y Mateos (2011) sobre la relación saberes-haceres y saberes-poderes puede ser útil para analizarla. Una particularidad de esta concepción del paju como un saber-poder ancestral es que no se trata de un saber abstracto, sino de un saber práctico, que tiene la capacidad de empoderar el conocimiento ancestral y transformarse en una práctica pedagógica intercultural. A su vez, la noción de poder ancestral, tal como es concebido por los participantes de esta investigación, tiene una implicación política a partir de cómo los propios docentes y la comunidad se apropian y resignifican la noción del paju en sus discursos y prácticas.
En el contexto de la Amazonía, estudios como el de Acosta (2020) se enfocan sobre todo en analizar la relación entre poder e interculturalidad desde una perspectiva de acción comunitaria frente al intervencionismo y la asimilación, pero también muestran la resistencia y la reformulación de símbolos propios de los pueblos y nacionalidades. En este sentido, la noción del paju que se presenta en este trabajo propone una comprensión del poder no solo desde las relaciones entre mestizos e indígenas, sino como un elemento para el diálogo intercultural.
En cuanto al origen de este saber-poder, los participantes manifiestan que es dado por la Pachamama —madre naturaleza— (Figura 2), y el ser humano es solo un conductor de esa energía y el encargado de transmitirla de generación en generación.

Fig. 2. Representación del flujo de energía de los elementos naturales.
Fuente: Autoras (2026).
Esta energía proveniente de la Pachamama es heredada de una persona a otra, pero no necesariamente por vínculos consanguíneos, sino también al considerar a una persona como “cercana” o “digna” de este poder. Por otro lado, el paju, desde la perspectiva de enseñanza, también se relaciona con la práctica en la cotidianidad comunitaria. Lo mencionado resalta lo expuesto por Walsh (2010), quien indica que los saberes ancestrales forman parte de la vida diaria y de la memoria colectiva de la comunidad. Asimismo, Quijano (2000) resalta que la espiritualidad no es un eje separado dentro de la cosmovisión indígena, sino que forma parte de lo terrenal, llegando a ser un pilar para el desarrollo de la praxis socioeducativa. En este aspecto, el paju se exhibe como un conocimiento adquirido y un saber vivencial, pero también como un saber que puede compartirse dentro de las aulas y a través del currículo:
El paju se transmite en todo momento, puede ser en el momento de que una madre o un padre le enseña una habilidad como pescar hasta en cómo criar a los hijos. ¿En qué espacio puede ser? En el espacio de la casa, de la chacra, de los ríos y poco a poco a través del MOSEIB, en nuestro caso, que se aplica también en las aulas. (docente 5, comunicación personal, 24 de septiembre de 2025)
El testimonio demuestra que el paju como poder espiritual no solo se comparte en el ámbito educativo, sino también en un espacio donde las familias sean partícipes en el proceso de enseñanza y realicen rituales con personas de confianza, en la cual la naturaleza cumpla su rol de aportar energía. Lo mencionado se encuentra en la línea de investigación de Mateos et al. (2016), quienes manifiestan que el aprendizaje es un proceso de diálogo de saberes, considerando la perspectiva de los participantes y de la naturaleza en el contexto de la educación intercultural. También está emparentado con la propuesta de Descola (2012) en cuanto a la relación entre naturaleza y cultura que establecen los pueblos y las nacionalidades amazónicos desde el animismo, a diferencia de la concepción occidental moderna, que distingue radicalmente lo humano de lo no humano.
Por otro lado, se identificó que el paju no es un saber-poder único, sino que hay diversos tipos o categorías de paju, por ejemplo, para la agricultura, para la siembra y cosecha abundante, para la medicina, para el alivio y la curación de diversas enfermedades (como mal aire, shiyu paju o herpes, bronquitis, dolor de cabeza, etc.), para la caza y pesca, entre otros (Figura 3).

Fig. 3. Tipos y espacios del paju.
Fuente: Autoras (2026).
Además, este poder espiritual se utiliza en momentos de necesidad, no de forma arbitraria; es decir, para la cura de alguna enfermedad o cuando es la época de siembra de ciertos productos. Este uso del paju se hace desde un sincretismo entre la fe hacia la naturaleza y la fe cristiana, y surge con los procesos de colonización y migración (García Canclini, 1990).
Ya estaba muerto ya. Si la señora no venía a limpiar, mi hermano se moría; viendo eso, tuvieron que ir al Puyo a traer a la señora del Puyo en la noche, porque en tiempo de COVID no le dejaban pasar al Puyo. Fueron de noche, entonces en la noche no estaban controlando. Se fueron, fueron a traer a la señora. Ella vino así bien cubierta, no tenía miedo ella, no tenía miedo, solo pidiendo a Dios y aplicar su paju, su poder que tiene, ¿no?, su poder espiritual del paju, pidiendo a Diosito y ella limpiando tres veces al día, tres veces al día, de ahí por unos, por unos dos o tres días seguidos. Entonces ahí mi hermano se recuperó. Uno, dos, tres días y al cuarto día ya estaba bien. (docente 7, comunicación personal, 7 de octubre de 2025)
A pesar de existir el poder en la naturaleza, no todas las personas son poseedoras y quienes la presentan deben cuidarlo:
Si no practico el cultivo, o a veces estoy sacando a cada rato, haciendo “sonar el dedo”, “sacando el cuy”; ahí se va el paju, dicen. Entonces, hay que cuidar el paju, o sea, yo misma sí puedo “sacar”, no hacer “sacar el cuy” a otras personas, porque si no se va el paju a esa persona. Entonces, tengo que proteger. Cuando no, no cultivo la yuca, no siembro; un largo tiempo no siembro la yuca, no siembro fréjol, no siembro maíz, me duele la mano, me duele el dedo, ese paju es el que hace doler. A veces, si me duele la mano, los deditos me sabe doler, entonces yo me sobo así. ¿Por qué me duele? Es porque no estoy aplicando. Ese paju está acumulado aquí, ese paju quiere, o sea, dar el poder a la yuca para que cargue. (docente 7, comunicación personal, 7 de octubre de 2025)
Estas líneas exponen que el poder espiritual es utilizado en la vida cotidiana de la comunidad, reconociendo que existe una interrelación entre el ser humano y la naturaleza, en la que el proceso de instrucción o transmisión se revela mediante la confianza. En contraste con el saber ancestral que se enseña a través de la práctica, el poder espiritual se transfiere y se usa con responsabilidad en la comunidad. En ambos escenarios se realza la conexión que tiene el paju en la cotidianidad, desde el uso de este poder espiritual como medicinal, para cultivo, la pesca y la caza tradicional, hasta su incorporación en contextos de educación formal y desde la práctica docente.
El paju desde la cosmovisión y la práctica docente
A partir de las entrevistas realizadas a los docentes, se identificó una dualidad entre las cosmovisiones de los docentes kichwas y los docentes mestizos, que se traduce en la concepción del paju como un saber-poder, por parte de los primeros, y como un mito, por parte de los últimos.
Los docentes kichwas mencionaron que son poseedores de algunos pajus o poderes relacionados con la agricultura, es decir, para la siembra de yuca o maíz. Otros mencionaron que lo aplican en la chakra, también conocida como finca:
Ñuka shuk pajuta charini, kay sarapaju nishkata, kay sarapajumi kanka sarata sumakta apachingapak (‘Yo tengo un paju, paju para sembrar maíz. Este paju es para que mi maíz esté bien cargado de granos)’. (docente 6, comunicación personal, 7 de octubre de 2025)
Solamente tengo lumu paju. Lumu paju quiere decir que es para sembrar la yuca y hacer cargar la yuca. Tengo sara paju, o sea, es para cultivar maíz; cultivo el maíz y mi maíz va a cargar bastante. Inchik paju también tengo; cultivo el maní, va a cargar el maní. También tengo purutu paju, para sembrar fréjol. Esos cuatro pajus tengo. (docente 7, comunicación personal, 7 de octubre de 2025)
Sin embargo, a pesar del uso que los docentes dicen hacer de este poder, mencionan que también existe una pérdida de saberes y falta de interés en las nuevas generaciones hacia el paju. Esta pérdida la explican a partir de la consolidación de un modelo de enseñanza occidental, la homogeneidad cultural en las instituciones educativas y la desvalorización de los saberes locales; todo ello evita que estos conocimientos sean reconocidos a nivel académico:
Este el tema de los pajus se está perdiendo, se está perdiendo porque nos dejamos llevar más por lo exterior, por lo externo. Tenemos ese mal hábito de darle más valor a las cosas que vienen de afuera y minimizar lo propio. (docente 5, comunicación personal, 24 de septiembre de 2025)
Estos modelos de enseñanza que priorizan las prácticas educativas occidentales contradicen lo que propone el MOSEIB sobre los saberes ancestrales como formas legítimas de conocimiento, que tienen igual valor que los conocimientos científicos occidentales, y que no deben ser tratados solo como folclor o mito. Deben, en cambio, incluirse en todas las áreas curriculares y desde la práctica docente (Ministerio de Educación, 2013).
Este dilema se relaciona con la colonialidad del poder expuesta por Quijano (2000), según el cual el conocimiento académico predomina sobre los saberes ancestrales, debido a que no han sido comprobados de manera científica; y también con la teoría de la sociología de las ausencias, propuesta por De Sousa Santos (2006), que sostiene que el pensamiento moderno occidental ha producido la “no existencia” de muchas prácticas y saberes no occidentales, al considerarlos como “no legítimos” o irrelevantes. Esto se evidencia en cómo los docentes kichwas que han mantenido contacto y un acercamiento con la comunidad practican el poder espiritual en su vida cotidiana; por su parte, los docentes mestizos, quienes mantienen un vínculo únicamente institucional, valoran al paju desde un aspecto folclórico:
Más que valores, creencias. Porque se podría decir que muchas de ellas pueden ser como mitos o a la vez estas experiencias vivas. Por eso digo “mitos”, porque muchas veces se ha transmitido de generación en generación, pero no hay nada científico que lo demuestre, que lo compruebe. (docente 5, comunicación personal, 24 de septiembre de 2025)
Dentro del MOSEIB sí. No podría decirle ejemplos exactos, porque como docente bilingüe pues debería estar aplicando lo que es el MOSEIB, pero dentro de mi materia, que doy el área de Lengua y Literatura, pues personalmente no he incluido, es decir, en mi currículo algunos saberes ancestrales, sinceramente. A lo mucho he tomado como contexto, tal vez mitos justamente de creencias locales. Entonces personalmente muy poco he incluido. Y de igual manera en el currículo, en el MOSEIB, pues no, tiene que estar ahí, debería. (docente 4, comunicación personal, 24 de septiembre de 2025)
Esta diferencia de cosmovisiones sobre el paju genera una dualidad cultural entre docentes kichwas y mestizos, puesto que se encuentran dos maneras de concebir los saberes ancestrales, lo cual dificulta la validación y enseñanza del conocimiento dentro del aula. Esta brecha se vuelve aún más evidente a partir del uso del idioma kichwa. Mientras que los docentes que lo hablan son más propensos a defender los saberes ancestrales, los que no lo hablan tienden a identificar estos saberes desde el mito y el folclor.
El paju desde el Modelo del Sistema de Educación Intercultural Bilingüe del Ecuador
Con el análisis de las entrevistas y la cartografía social, se puede aseverar que el rol de los docentes es esencial en la reproducción y preservación de los saberes ancestrales, en particular en el entorno educativo, donde se mantiene la relación entre el proceso formativo y la filosofía indígena. Además, cabe destacar que los estudiantes no son actores pasivos, sino que juegan un papel importante en el proceso de enseñanza-aprendizaje, puesto que aportan saberes propios adquiridos en su entorno familiar y comunitario, lo cual fortalece su preservación.
Hace unas pocas horas, compañera, que yo tuve clase. Vengo conversando porque justo estamos en mitos y creencias y conversamos de creencias, de qué ellos saben, de lo que los papás les comparten, y yo les compartía mis experiencias y de que sigan manteniéndose esas creencias dentro de aquí de la cabecera cantonal. Son experiencias muy importantes. Hoy aprendí esas experiencias de los mismos estudiantes, de lo que a los estudiantes le comentaban sus padres. (docente 9, comunicación personal, 8 de octubre de 2025)
Desde el enfoque intercultural, en el ámbito académico es necesario mantener un diálogo de vivires, siempre y cuando existan cosmoaudición y cosmovivencia en las que se complementen los conocimientos científicos con los saberes locales que se derivan del equilibrio en la naturaleza y de la vida en la comunidad (Merçon et al., 2014; Walsh, 2017).
Sin embargo, surge una dualidad entre los docentes kichwas y mestizos, referente a su concepción e integración de los saberes ancestrales en el aula. Los docentes kichwas se consideran a sí mismos como referentes de conocimiento, al ser poseedores y emplear su poder espiritual con aquellas personas que lo necesiten:
Antes, por ejemplo, nosotros necesitábamos de un sabio, de un yachak que sabe de los pajus, necesitábamos a ellos. Pero hoy en día más bien nosotros en algo conocemos esos pajus, entonces a través del acercamiento docente entre el sabio nos puede a nosotros ayudar a transmitir esos pajus y nosotros directamente podríamos compartir a los estudiantes. Entonces es necesario eso porque podemos incluir por ejemplo en una materia, si es de kichwa; por ejemplo, en Filosofía y Cosmovisión, que mucho nos da ese espacio para poder hablar de cómo nosotros pensamos por ejemplo del paju, cómo nosotros pensamos por ejemplo del shamanismo, cómo pensamos de alguna siembra, cuál es nuestro pensamiento, cuál es nuestra forma de ver esas cosas. (docente 1, comunicación personal, 22 de septiembre de 2025)
Estos ejemplos exponen dos cuestiones. Por un lado, los docentes kichwas consideran la posibilidad de incluir los saberes ancestrales, como el paju, en las asignaturas que imparten. Sostienen que son capaces de hacerlo, no solo porque conocen qué es el paju, sino porque en algunos casos ellos mismos lo poseen. Sin embargo, resulta interesante cómo limitan la inclusión de estos saberes a asignaturas como Filosofía y Kichwa, pero no a otras como Matemática, Física o Química. Por otro lado, el último fragmento expone la estrategia que un docente kichwa aplica con sus estudiantes, al tener en consideración su realidad social y cultural, y valorar sus conocimientos previos.
En el caso de los docentes mestizos, se evidencia una inclinación a limitar los saberes ancestrales a asignaturas directamente relacionadas con los elementos culturales indígenas (por ejemplo, Kichwa), o a usar los saberes como ejemplos en los contenidos de sus asignaturas, pero no como conocimientos legítimos en sí.
[C]omo conocemos en la malla, el currículo de todas las especialidades, pues personalmente yo no he visto, pero tenemos tal vez en el área de Kichwa, de Lengua de Nacionalidades. Entonces seguramente creo que debería estar incluido específicamente en esa área, puesto que como el área de Literatura yo no solamente doy como escribir bien, sino también la literatura como tal, novelas, cuentos, textos variados en el área literaria. Pues supongo que también en el área de las Lenguas de Nacionalidades debería incluido todo este tipo de saberes también literarios ancestrales. (docente 4, comunicación personal, 24 de septiembre de 2025)
En mi clase yo doy Matemáticas. […] Yo lo que más hago son problemas de la vida real, entonces los paju en realidad no he aplicado, sí, no he aplicado una clase donde he hablado de algún paju. Los trabajos que hago es en el entorno natural, “una chacra de diez hectáreas…”, estas cosas así, pero ya específicamente sobre un paju en mi materia no he aplicado. No, no he visto la forma como introducirlo en Matemáticas. (docente 5, comunicación personal, 24 de septiembre de 2025)
Se observa una tendencia a seguir los requerimientos del currículo del Ministerio de Educación, utilizando el contexto real del estudiante sin entrar con profundidad en temas de saberes ancestrales, sino más bien como ejemplos o como folclor. Aquí se encuentra una dualidad en la práctica pedagógica intercultural, en la que se indica la dificultad de la integración de estos saberes ancestrales en asignaturas académicas como Matemática, Física y Química, mientras que existe mayor facilidad de incorporación en asignaturas ligadas a la lengua y cosmovisión indígenas, tales como Kichwa, Lengua de las Nacionalidades y Filosofía, dado que facilitan la enseñanza por el idioma y la comprensión del sentido espiritual en la vida familiar. Como señalan Mateos et al. (2016), el modelo hegemónico sobresale por encima de los saberes-poderes, dando lugar solo al conocimiento respaldado por la ciencia. Por consiguiente, los docentes mestizos que no establecen una relación cercana con la comunidad manejan una metodología que omite los saberes locales.
En Ecuador, el MOSEIB como modelo agroecológico busca la integración de saberes en el contenido curricular a través de cartillas y del calendario vivencial comunitario, en el que constan los conocimientos y saberes ancestrales, además de articular el conocimiento científico y local (Ministerio de Educación, 2013). Así, por medio del modelo, el paju puede ser integrado desde su relación con la naturaleza como un eje transversal en los contenidos del plan didáctico de todas las áreas.
El MOSEIB a nosotros nos da una apertura de que los docentes, directivos, así, por ejemplo, dependiendo de qué áreas son (especialmente el tema de área de Filosofía y Cosmovisión, área de Kichwa, posiblemente podría ser en área de Ciencias Naturales), tratar de unificar criterios e incorporar ahí. Entonces, o sea, no es que no permite, sino que permite dar opciones, sino que a veces como que no le hemos tomado mucha importancia para generar o para incrementar esos contenidos dentro de la malla curricular. (docente 1, comunicación personal, 22 de septiembre de 2025)
En el fragmento se identifica que el MOSEIB no pretende apartar el conocimiento científico; al contrario, busca integrarlo con los saberes ancestrales. Entonces, estos saberes, además de establecer el respeto por la diversidad cultural, promueven un proceso de enseñanza significativo y adaptado a la realidad de los estudiantes. Desde esa perspectiva, el paju es un saber que se enseña y un poder que se transmite, transformando a la institución educativa en un espacio donde no solo se comunique desde la pizarra, sino también desde el que permita poner en práctica el poder espiritual. Sin embargo, tanto en la presente investigación como en la literatura internacional se evidencian retos a superar en cuanto a un verdadero reconocimiento e integración del enfoque intercultural en el currículo (R’boul & Saidi, 2024; Duque et al., 2024), sobre todo por parte de los docentes.
A partir del análisis realizado, esta limitación del rol docente para incluir el enfoque intercultural —y particularmente los saberes ancestrales especificados en el currículo— parece relacionarse, por un lado, con una percepción generalizada de estos saberes como propios y relevantes para los pueblos y nacionalidades, pero no como conocimientos “válidos” para los contenidos escolares. Por otro lado, tiene que ver con la falta de lineamientos específicos sobre cómo integrarlos de forma transversal en todas las asignaturas, y no solo en aquellas que los pueden incorporar desde el uso de la lengua y el folclor.
Conclusiones
La presente investigación tuvo como propósito comprender cómo se integran los saberes ancestrales —particularmente el paju como poder y saber espiritual— desde la cosmovisión de los docentes que laboran en instituciones de EIB. El análisis de las entrevistas semiestructuradas y de la cartografía social permitió identificar las dualidades y las prácticas que configuran la enseñanza del paju en el contexto escolar.
En primer lugar, se concluye que el paju constituye simultáneamente un saber ancestral y un poder espiritual. De este modo, no se restringe a una práctica mística, sino que constituye una forma de conocimiento vivencial y relacional, que articula la experiencia, la fe y la práctica cotidiana. Como un saber, puede compartirse con todas las personas, pero como un poder es transmitido solo a aquellas personas que son de confianza o se consideran “dignas” de él.
En segundo lugar, los resultados revelan que no existe una sola cosmovisión del paju como un elemento estático a través de la memoria colectiva de los pueblos y nacionalidades, sino que se manifiesta en múltiples dimensiones —agrícola, medicinal, espiritual y pedagógica—, y que su uso está mediado por la necesidad de las personas.
En tercer lugar, se identificó una dualidad en la cosmovisión docente: mientras los docentes kichwas reconocen el paju como saber y poder que orienta su práctica educativa y su vida cotidiana, los docentes mestizos tienden a percibirlo como un mito o folclor que no tiene una validez “científica”. Esta dualidad hace evidente la persistencia de la colonialidad del saber (Quijano, 2000), que sitúa al conocimiento occidental como superior frente a los saberes locales. A su vez, dificulta la integración del paju en el currículo y las prácticas docentes, a pesar de lo establecido en el MOSEIB.
En cuarto lugar, se constató que, aunque los docentes kichwas se consideran los principales mediadores de la transmisión del paju, enfrentan limitaciones institucionales y curriculares para integrarlo plenamente en el proceso educativo. Si bien el MOSEIB reconoce el valor de los saberes ancestrales, en la práctica se los aplica principalmente en áreas como Lengua, Kichwa o Filosofía y Cosmovisión, mientras que permanecen excluidos de asignaturas consideradas “científicas”, como Matemática o Ciencias Naturales. Esta tendencia refleja la persistencia de un enfoque fragmentado que impide una integración real de los saberes y de la cosmovisión indígena como conocimiento legítimo dentro del currículo.
Este estudio concluye que la preservación del paju y su integración en la educación formal demandan procesos pedagógicos contextualizados, que fortalezcan el vínculo entre escuela, comunidad y naturaleza. La escuela debe convertirse en un espacio donde se aplique la experiencia desde la práctica, para fortalecer y revitalizar la memoria colectiva. La formación docente debe orientarse hacia la revalorización de los saberes ancestrales, el uso del idioma kichwa y la apertura al diálogo de saberes, para que la EIB no sea únicamente un modelo curricular, sino una práctica viva y coherente con las epistemologías del Abya-Yala. En consecuencia, el paju debe comprenderse no solo como herencia cultural, sino como un principio educativo, un saber que enseña a vivir en equilibrio con la naturaleza, con los otros y con uno mismo.
En cuanto a las principales limitaciones de la investigación, se reconoce que el tiempo para el acercamiento etnográfico fue muy corto. Se sugiere que para futuras investigaciones sobre la integración del paju en el contexto escolar se tomen también en cuenta las voces de otros actores como estudiantes y familias, en diferentes unidades educativas de EIB. Finalmente, el presente estudio plantea las siguientes interrogantes: ¿se pueden realmente curricularizar los saberes ancestrales?, ¿basta con integrarlo para llegar a una educación intercultural?, ¿cómo lograr un diálogo entre saberes ancestrales y saberes académicos occidentales? Lo expuesto abre nuevas posibilidades para el análisis de futuros estudios de conocimiento intercultural.
Agradecimientos
Las autoras agradecen al Programa de Maestría en Educación con Mención en Prácticas Educativas Interculturales de la Universidad Nacional de Educación.
Referencias
Acosta, A. M. (2020). Comunicación, poder e interculturalidad en la Amazonía del Sur. Universidad Andina Simón Bolívar, Sede Ecuador. https://tinyurl.com/mue84mm8
Amupakin (2026). Los elementos de la sanación. Amupakin. Accedido 9 de marzo. https://amupakinachimamas.com/nosotras
Andy, P., Calapucha, A., Calapucha, L., López, H., Shiguango, K., Tanguila, A., Tanguila, A., & Yasacama, C. (2012). Sabiduría de la cultura kichwa de la Amazonía ecuatoriana. Tomo II. Universidad de Cuenca. https://tinyurl.com/c7a4zmd9
Bertely, M. (2000). Conociendo nuestras escuelas: Un acercamiento etnográfico a la cultura escolar. Paidós. https://tinyurl.com/erdafj52
Calle, S. (2023). Diseños de investigación cualitativa y cuantitativa. Ciencia Latina. Revista Científica Multidisciplinar, 7(4), 1865-1879. https://doi.org/10.37811/cl_rcm.v7i4.7016
Carr, W. (1993). Calidad de la enseñanza e investigación-acción. Díada. https://tinyurl.com/5bebzbvc
Carranza, H., Tubay, M., Espinoza, H., & Chang, W. (2021). Saberes ancestrales: Una revisión para fomentar el rescate y revalorización en las comunidades indígenas del Ecuador. Journal of Science and Research, 6(3), 112-128. https://doi.org/10.5281/zenodo.5659722
Cortez, D. (2013). “El régimen de saber ancestral”. En C. Campo y M. Rivadaneira (eds.), El diálogo de saberes en los Estados plurinacionales (pp. 13-24). Secretaría de Educación Superior, Ciencia, Tecnología e Innovación. https://tinyurl.com/ycxpcbsw
De Sousa Santos, B. (2006). Renovar la teoría crítica y reinventar la emancipación social (encuentros en Buenos Aires). CLACSO. https://tinyurl.com/3dzh87jf
De Sousa Santos, B. (2009). Una epistemología del Sur: La reinvención del conocimiento y la emancipación social. Siglo XXI / CLACSO. https://tinyurl.com/2exypwjc
Descola, P. (2012). Más allá de naturaleza y cultura. Amorrortu. https://tinyurl.com/acac2fxa
Dietz, G., & Mateos, L. (2011). Interculturalidad y educación intercultural en México: Un análisis de los discursos nacionales e internacionales en su impacto en los modelos educativos mexicanos. Secretaría de Educación Pública de México. https://tinyurl.com/ywu9n7xy
Diez, J. (2018). Cartografía social: Teoría y método. Estrategias para una eficaz transformación comunitaria. Biblos. https://tinyurl.com/47zhsa5b
Duque, D., Tangarife, M., & Velásquez, Á. (2024). Interculturality in Latin American Rural Bilingual Education: A Systematic Literature Review. Profile. Issues in Teachers’ Professional Development, 26(2), 199-215. https://doi.org/10.15446/profile.v26n2.109822
Escaño, C., & Mañero, J. (2025). Maptelling: Narrativa multimodal y cartografía social. Favorecer un tercer espacio educativo y artístico para el desarrollo inclusivo comunitario. Edutec. Revista Electrónica de Tecnología Educativa, 91, 94-116. https://doi.org/10.21556/edutec.2025.91.3427
Flores, D. (2023). Formación docente en la educación intercultural bilingüe: Estudio de caso en la comunidad rural indígena (Saraguro-Ecuador). Revista Vínculos, 8(1), 61-71. https://tinyurl.com/4fnm642y
Garcés, L. (2021). Laboratorio ancestral: Diseño participativo y sabidurías kichwas en la Amazonia de Ecuador. En R. M. Leitão, I. Men, L. A. Noel, J. Lima y T. Meninato (eds.), Pivot 2021: Dismantling/Reassembling. https://doi.org/10.21606/pluriversal.2021.0045
García, F., & Mendoza, J. (2022). Cosmovisión de lenguas y formación docente en EIB, Universidad Nacional de Educación 2021. Alpha Centauri, 3(3), 83-92. https://doi.org/10.47422/ac.v3i3.96
García Canclini, N. (1990). Culturas híbridas: Estrategias para entrar y salir de la modernidad. Grijalbo. https://tinyurl.com/38379f7d
Guamán, C., & Benavides, P. (2023). El MOSEIB en la revitalización de los saberes y conocimientos en el área de matemática. Ciencia Latina. Revista Multidisciplinar, 7(6), 7251-7266. https://doi.org/10.37811/cl_rcm.v7i6.9269
Guber, R. (2011). La etnografía: Método, campo y reflexividad. Siglo XXI. https://tinyurl.com/2sd89y4w
Guio, V., & Moreno, L. (2023). La naturaleza como sujeto de derechos en el constitucionalismo democrático. Novum Jus, 17(3), 455-464. https://doi.org/10.14718/novumjus.2023.17.3.16
Gutiérrez, K. (2016). Abordaje fenomenológico de la praxis investigativa y cosmovisiones de los docentes de un sistema de educación a distancia. Investigación y Postgrado, 31(1), 101-130. https://tinyurl.com/2f4jez48
Guzñay, J. (2014). Desarrollo, educación y cosmovisión: Una mirada desde la cosmovisión andina. Universitas, 21, 17-32. https://doi.org/10.17163/uni.n21.2014.09
Jociles, M. (2006). La imposición de los puntos de vista durante la entrevista etnográfica. Antropologia Portuguesa, 22/23, 9-40. https://tinyurl.com/555mwpsm
Lima, R. (2019). El paradigma interpretativo en la investigación cualitativa: Análisis de los aportes de Mariane Krause (1995). Interpretações. Revista de Crítica Livre, 2(1). https://tinyurl.com/5a9wkkce
Luque, J., & Rodríguez, M. (2019). Saberes ancestrales indígenas: Una cosmovisión transdisciplinaria para el desarrollo sustentable. Novum Scientiarum, 3(7), 71-82. https://tinyurl.com/5y6at8fz
Mateos, L., Dietz, G., & Mendoza, R. (2016). ¿Saberes-haceres interculturales? Experiencias profesionales y comunitarias de egresados de la educación superior intercultural veracruzana. Revista Mexicana de Investigación Educativa, 21(70), 809-835. https://tinyurl.com/bdechceb
Melero, H., & Manresa, A. (2022). Perspectivas sobre educación intercultural e identidad de educadores en formación de posgrado en Ecuador: Lecciones para la formación docente. Diálogo Andino, 67, 124-136. http://dx.doi.org/10.4067/S0719-26812022000100124
Merçon, J., Camou, A., Núñez, C., & Escalona, M. (2014). ¿Diálogo de saberes? La investigación acción participativa va más allá de lo que sabemos. Decisio. Saberes para la Acción en Educación de Adultos, 38, 29-33. https://tinyurl.com/ytzayvnr
Ministerio de Educación del Ecuador (2013). Modelo del Sistema de Educación Intercultural Bilingüe (MOSEIB). Ministerio de Educación del Ecuador. https://tinyurl.com/mrfvzsx7
Muratorio, B. (1991). The Life and Times of Grandfather Alonso: Culture and History in the Upper Amazon. Rutgers University Press. https://tinyurl.com/2u8kynh2
Ordóñez, E. (2023). Pajuyuk, achimamas: Conocimiento de las mujeres kichwas sobre el bosque amazónico para la salud femenina. Revista del Patrimonio Cultural del Ecuador, 1(1). https://doi.org/10.5281/zenodo.10383083
Páez, R., Rondón, G., & Trejo, J. (eds.). (2018). Formación docente y pensamiento crítico en Paulo Freire. CLACSO. https://tinyurl.com/478yppkt
Paucar, S., & Espín, M. (2025). Integración de saberes ancestrales en la formación de bachilleres técnicos del SEIB: Una mirada desde la cosmovisión indígena. Revista Latinoamericana de Calidad Educativa, 2(2), 84-89. https://doi.org/10.70625/rlce/198
Penalva, C., Alaminos, A., Francés, F., & Santacreu, Ó. (2015). La investigación cualitativa: Técnicas de investigación y análisis con Atlas.ti. Pydlos. https://tinyurl.com/44cvyrhc
Pineda, Y., & Loaiza, Y. (2018). Estado del arte de las prácticas pedagógicas de los maestros de las escuelas normales superiores y las facultades de educación. Praxis, 14(2), 3. https://doi.org/10.21676/23897856.2914
Posada, J., & Rozo, A. (2023). Prácticas pedagógicas interculturales: Un estudio etnográfico en escuelas multiculturales de Bogotá. Revista Latinoamericana de Estudios Educativos, 53(3), 71-95. https://doi.org/10.48102/rlee.2023.53.3.579
Quijano, A. (2000). Colonialidad del poder, eurocentrismo y América Latina. En E. Lander (ed.), La colonialidad del saber: Eurocentrismo y ciencias sociales. Perspectivas latinoamericanas (pp. 201-246). CLACSO. https://tinyurl.com/382ap7mr.
R’boul, H., & Saidi, B. (2024). Unravelling Intercultural Communication Education in the Periphery: Critical Examination of Interculturality University-Level Courses. Compare. A Journal of Comparative and International Education, 54(7), 1171–1189. https://doi.org/10.1080/03057925.2023.2179871
Rebolledo, J., Chilo, F., & Castañeda, J. (2022). El saber ancestral desde la escuela, plantas medicinales para las desarmonías propias. Revista Ciencia Agraria, 1(3), 28-42. https://doi.org/10.35622/j.rca.2022.03.003
Rocha, C. (2016). La investigación-acción participativa: Una apuesta por la comunicación y la transformación social. Corporación Universitaria Minuto de Dios. https://tinyurl.com/4v3mhdm8
Rojas, W. (2022). La relevancia de la investigación cualitativa. Studium Veritatis, 20(26), 79-97. https://tinyurl.com/55bdu2zt
Sarayaku (2003). Sarayaku Sumak Kawsayta Ñawpakma Katina Killka / El libro de la vida de Sarayaku para defender nuestro futuro [mimeo]. Territorio Autónomo de la Nación Originaria del Pueblo Kichwa de Sarayaku “Tayjasaruta”.
Sisto, V. (2008). La investigación como una aventura de producción dialógica: La relación con el otro y los criterios de validación en la metodología cualitativa contemporánea. Psicoperspectivas, 7(1), 114-136. https://tinyurl.com/3kbch3an
Strauss, A., & Corbin, J. (1998). Basics of Qualitative Research: Techniques and Procedures for Developing Grounded Theory. Sage. https://tinyurl.com/4h5fwp9h
Uzendoski, M. (2015). Los saberes ancestrales en la era del antropoceno: Hacia una teoría de textualidad alternativa de los pueblos originarios de la Amazonía. Revista de Investigaciones Altoandinas, 17(1), 5-16. https://tinyurl.com/4sks4pbp
Walsh, C. (2005). La interculturalidad en educación. Ministerio de Educación de Perú / UNICEF. https://tinyurl.com/3bh7x6px
Walsh, C. (2010). Interculturalidad crítica y educación intercultural. Construyendo Interculturalidad Crítica, 75(96), 167-181. https://tinyurl.com/2s3jhhet
Walsh, C. (2017). Gritos, grietas y siembras de vida: Entretejeres de lo pedagógico y lo decolonial. En C. Walsh (ed.), Pedagogías decoloniales: Prácticas insurgentes de resistir, (re)existir y (re)vivir. Tomo II (pp. 17-45). Abya-Yala. https://tinyurl.com/mvfekbpz
Yépez, P. (2022). Los saberes ancestrales indígenas del Ecuador como solución a los problemas del siglo XX. Boletín de la Academia Nacional de Historia, 97(202), 63-81. https://tinyurl.com/3da2wexw
Declaración de conflicto de intereses
Las autoras declaran no tener conflictos de interés.
Declaración de autoría
Keyla Elizabeth López Tanguila fue responsable de la conceptualización, la metodología, la investigación y la redacción del borrador original, además de participar en el análisis de datos, la revisión, la edición y la supervisión del trabajo. Blanca Edurne Mendoza Carmona contribuyó al análisis de datos, así como a la redacción, revisión, edición y supervisión del manuscrito.
Declaración de ética
La presente investigación se realizó siguiendo las directrices éticas de la Revista Andina de Educación. Las autoras declaran que se ha obtenido el consentimiento informado y se ha respetado el anonimato de los participantes.
Tabla 1
|
Pseudónimo |
Sexo |
Autodefinición étnica |
Conocimiento del kichwa |
Subnivel en el que realiza su práctica docente |
Asignatura que imparte dentro de la institución |
|
Docente 1 |
Masculino |
Indígena |
Sí |
Básica Superior y Bachillerato |
Filosofía y Cosmovisión, Ciudadanía, Ciencias Naturales, Educación Artística |
|
Docente 2 |
Femenino |
Indígena |
Sí |
Primaria |
Ciencias Integradas |
|
Docente 3 |
Masculino |
Indígena |
Sí |
Bachillerato |
Lengua de las Nacionalidades |
|
Docente 4 |
Masculino |
Mestizo |
No |
Bachillerato |
Lengua y Literatura |
|
Docente 5 |
Masculino |
Mestizo |
No |
Bachillerato |
Matemática |
|
Docente 6 |
Masculino |
Indígena |
Sí |
Bachillerato |
Lengua de las Nacionalidades |
|
Docente 7 |
Femenino |
Indígena |
Sí |
Bachillerato |
Química |
|
Docente 8 |
Femenino |
Indígena |
Sí |
Básica Superior |
Historia |
|
Docente 9 |
Femenino |
Mestizo |
No |
Básica Superior |
Lengua y Literatura |
|
|
|
|
|
|
|

Fig. 4. Red de análisis de datos.
Fuente: Autoras (2026).
López Tanguila, K. E., & Mendoza Carmona, B. E. (2026). La integración del paju en el proceso de enseñanza: Un análisis de la cosmovisión docente en la Amazonía ecuatoriana. Revista Andina de Educación 9(1) 6081. Publicado bajo licencia CC BY-NC 4.0