
Revista Andina de Educación 6(1) (2022) 000619
Prácticas de evaluación en el aula y literacidad evaluativa: Un acercamiento cualitativo
Classroom Assessment Practices and Evaluative Literacy: A Qualitative Approach
José Pérez-Garcíaa 
, María de los Ángeles López Ortegaa 

a Centro Universitario CIFE. C. Tabachin 514, Bellavista, 62140 Cuernavaca, Morelos, México.
Recibido el 11 de octubre de 2022.Aceptado el 24 de diciembre de 2022. Publicado el 01 de marzo de 2023
© 2023 Pérez-García, López Ortega. CC BY-NC 4.0
https://doi.org/10.32719/26312816.2022.6.1.9
Resumen
En este artículo se indagó en qué medida las prácticas docentes de evaluación en el aula reflejan un nivel de literacidad evaluativa. Se utilizó como técnica principal de recolección de información la entrevista semiestructurada, y para la reducción de los datos se empleó el software ATLAS.ti 22. Participaron en el estudio once docentes activos de educación básica, seleccionados de forma no probabilística intencional. Los resultados muestran un uso diversificado de instrumentos para la evaluación en el aula, la utilización de aspectos académicos y no académicos para asignar calificaciones, el desconocimiento de los principales atributos de las evaluaciones externas, y un empleo limitado de la evaluación formativa. Se concluye que los docentes no logran identificar los principales atributos de las evaluaciones externas para su aprovechamiento en el aula. Al mezclar aspectos académicos y no académicos en las calificaciones, no logran que estas reflejen el desempeño de los alumnos. Asimismo, utilizan diversos instrumentos para la evaluación, aunque evidencian carencias en la formación metodológica para su elaboración.
Palabras clave: evaluación, calificación, literacidad, profesores
Abstract
This article investigated to what extent the teaching practices of evaluation in the classroom reflect a level of evaluative literacy. Through the use of qualitative methodology, the semi-structured interview was used as the main data collection technique and the ATLAS.ti 22 software was used for data reduction. Eleven active Basic Education teachers participated in the study, selected in an intentional non-probabilistic manner. The results show a diversified use of instruments for evaluation in the classroom, that teachers use academic and non-academic aspects to accredit qualification, ignorance of the main attributes of external evaluations, and a limited use of formative evaluation. It is concluded that they failed to identify the main attributes of external evaluations for their use in the classroom; By mixing academic and non-academic aspects in the qualifications, they did not achieve that they reflect the performance of the students and use various instruments for the evaluation, although these show deficiencies in the methodological training for its elaboration.
Keywords: assessment, grading, literacy, teachers
Introducción
Los procedimientos de evaluación que llevan a cabo los profesores en el aula son importantes porque nos indican en qué medida los alumnos están logrando los aprendizajes establecidos en el programa (Guskey & Link, 2019; Muhammad et al., 2020) y son el punto de partida para la toma de decisiones que posibilitan la mejora de la enseñanza y del aprendizaje. Sin embargo, la evaluación del aprendizaje es un tema que no se aborda con la debida profundidad; aun cuando hay cambios en los planes y programas de estudio, el asunto de la evaluación siempre está rezagado (Arias & Maturana, 2005), y la investigación ha demostrado que los docentes no tienen la formación adecuada para enfrentar los procesos de evaluación en el aula (Coombs et al., 2021). La relevancia de esta evaluación radica en que tiene consecuencias para el alumno de manera inmediata e incluso más allá, cuando está asociada a premios y/o castigos en la familia o cuando de ella depende la continuación de los estudios en grados superiores (Tierney, 2015). Por lo anterior, es importante conocer en qué medida los docentes poseen los conocimientos y habilidades para desarrollar prácticas sólidas de evaluación (Howell, 2013), que sustenten una de las decisiones más importantes que deben tomar al respecto: asignar una calificación.
Las prácticas de evaluación en el aula, de acuerdo con Gonzales y Fuggan (2012), son todas aquellas actividades realizadas por el profesor en el aula en relación con la evaluación. Incluyen la selección, elaboración o adaptación de instrumentos para evaluar, la aplicación y calificación de dichos instrumentos, y la interpretación y comunicación de los resultados (Arce et al., 2001). En esta línea, las prácticas sólidas de evaluación se identifican, de acuerdo con Chappuis et al. (2016), por siete características: 1) se establecen metas claras de aprendizaje como base para la enseñanza y la evaluación; 2) las evaluaciones están alineadas con los objetivos de aprendizaje planteados; 3) se seleccionan métodos de evaluación pertinentes; 4) se crean o seleccionan las tareas y guías de evaluación que atienden estándares de calidad; 5) los resultados de la evaluación se utilizan de acuerdo al propósito establecido en ella; 6) proporcionan a los estudiantes comentarios útiles durante el proceso de aprendizaje, y no solo al final; y 7) cuando es apropiado, involucran a los estudiantes en el proceso de evaluación.
Los conceptos y procedimientos fundamentales de evaluación que debe dominar un docente son la base de la literacidad evaluativa: por ejemplo, conceptos de medición, confiabilidad, validez y procedimientos referidos a las técnicas y métodos para construir y evaluar pruebas (Popham, 2018). Los anteriores aspectos se consideran en cuatro categorías a explorar en el presente estudio: asignación y uso de la calificación; evaluaciones externas (estandarizadas); evaluación formativa; y comunicación y uso de la evaluación.
Asignación y uso de la calificación
Hace referencia a la evaluación sumativa, es decir, los aspectos que considera el docente para asignar una calificación, de modo que esta refleje el aprendizaje alcanzado por el alumno y se reconozca la utilidad que tiene la nota para los diferentes usuarios: estudiantes, padres de familia, docentes y autoridades.
Las calificaciones son medidas multidimensionales que reflejan el aprendizaje logrado por el alumno y, en menor medida, el esfuerzo realizado para lograrlo (Brookhart et al., 2016). Implican dos procesos: primero, el maestro califica las diferentes piezas o asignaciones realizadas por el estudiante; posteriormente, calcula la calificación final basándose en el conjunto de trabajos realizados (Tierney, 2015). Al tomar una decisión para asignar calificaciones a los alumnos, los profesores consideran tanto factores académicos como no académicos (Cheng & Sun, 2015). En este sentido también se afirma que las calificaciones asignadas por los docentes pocas veces están alineadas con los estándares de aprendizaje o sustentadas en las recomendaciones derivadas de la investigación (Guskey, 2015; Guskey & Link, 2019). También es práctica común en diversos sistemas educativos la alteración de calificaciones, es decir, un incremento o decremento deliberado que no está relacionado con el desempeño académico (Tierney, 2015).
Evaluaciones externas (estandarizadas)
Se refiere a los conocimientos que tienen los docentes sobre las evaluaciones estandarizadas que se elaboran fuera del plantel y se aplican a sus alumnos, a los aspectos más relevantes de estas evaluaciones, al uso que tienen sus resultados, y a su difusión a los padres de familia. En una evaluación externa se establece un mínimo esencial de conocimientos y habilidades a alcanzar en un programa de estudios determinado (Gago, 2000). Al respecto, Koh et al. (2018) señalan que los profesores deben tener las competencias y habilidades suficientes para usar e interpretar las pruebas estandarizadas aplicadas a gran escala, al tiempo que deben saber diseñar e implementar evaluaciones de calidad en el aula para apoyar el aprendizaje de sus estudiantes. En el caso de México, a finales del siglo pasado y principios del actual, los docentes tenían cada vez más información disponible, derivada de evaluaciones estandarizadas como las del Centro Nacional de Evaluación (CENEVAL) y el Instituto Nacional para la Evaluación de la Educación (Arce et al., 2001). Sin embargo, la formación específica para diseñar una evaluación, interpretar los resultados de pruebas y tomar decisiones al respecto es muy limitada (Link, 2018).
Evaluación formativa
La evaluación que tiene un fin formativo normalmente abarca un rango limitado de desempeño; el profesor la planifica de manera que tanto él como el alumno puedan utilizar los resultados (Brookhart, 2011). También implica la retroalimentación, que consiste en comentarios orales o escritos al estudiante sobre su proceso de aprendizaje y puede ser cognitiva, emocional o ambas; su principal objetivo es cambiar la dirección del aprendizaje (Arias & Maturana, 2005).
En este sentido, como señalan Black y Wiliam (2010), la evaluación formativa se refiere al uso que se da a la información en el proceso de evaluación para adaptar la enseñanza a las necesidades de los alumnos. Se caracteriza por tres principios: 1) se centra en el estudiante, en cómo recibe la información, cómo la entiende y cómo puede aplicarla; 2) es instructivamente informativa, en tanto los docentes ajustan su instrucción en función de la información que van recopilando de los estudiantes; y 3) se basa en resultados, en lograr metas más que determinar si se cumplió o no una específica (Greenstein, 2010).
Adicionalmente, Brookhart (2011) enfatiza que en este tipo de evaluación se debe resaltar la importancia de los alumnos como tomadores de decisiones formativas; para ello, requieren información descriptiva en un momento oportuno para tomar decisiones que los ayuden a mejorar. Es un proceso continuo en el que profesores y alumnos recopilan de manera sistemática evidencias de aprendizaje y que se caracteriza por: 1) enfocarse en los objetivos de aprendizaje; 2) hacer un balance de dónde está actualmente el trabajo en relación con el objetivo; y 3) actuar para acercarse a la meta. Lo anterior fomenta un proceso autorregulador en los estudiantes: identificar qué tan cerca están de la meta y planificar lo que deben hacer para mejorar es motivador, y los ayuda a sentirse en control de la situación. El objetivo fundamental es mejorar el aprendizaje, no solamente calificarlo o auditarlo (Brookhart, 2010).
Comunicación y uso de la evaluación
Corresponde a los instrumentos, técnicas y métodos de evaluación utilizados por los docentes; a las características que deben tener; a la comunicación de los resultados de la evaluación al alumno y a otros involucrados —como padres de familia, colegas y autoridades—; y, finalmente, a cuál es el uso que da a la evaluación. Recuperando a Huang y He (2016), el docente con literacidad evaluativa sabe qué métodos de evaluación utilizar para el acopio de información pertinente sobre el desempeño de sus alumnos, sabe cómo utilizar la evaluación para maximizar el aprendizaje y sabe comunicar los resultados. Hay varios prerrequisitos que influyen en el uso que da el docente a la evaluación: 1) conocimiento y habilidades referidas al acopio de información, a la construcción de instrumentos, al análisis y la interpretación de información, y al conocimiento pedagógico; 2) factores psicológicos como actitudes y creencias, autonomía para tomar decisiones, presión social, etc.; y 3) factores sociales como colaborar con colegas e involucrar a los alumnos (Schildkamp et al., 2020).
El estudio de las prácticas docentes es relevante porque se dedica una cantidad significativa de recursos a la educación; específicamente, lo que se destina a los profesores es una partida de gastos importante, que debería ser un referente fundamental en la toma de decisiones, por ejemplo, con respecto a su salario (Martínez, 2012). En el caso específico de las prácticas de evaluación en el aula, se ha documentado el potencial educativo que tienen para apoyar el aprendizaje de los estudiantes (Tierney, 2006); sin embargo, los estudios empíricos orientados a indagar específicamente las prácticas de evaluación en el aula son escasos, y es más común que solo se incluyan como uno de los aspectos a explorar (Martínez & Mercado, 2015).
En el ámbito latinoamericano, el Grupo de Trabajo sobre Estándares y Evaluación (GTEE) de la Plataforma Regional de Educación de América Latina (PREAL) realizó en ocho países un estudio sobre las concepciones y las prácticas de evaluación de los docentes de sexto grado y su correspondencia con lo establecido en los enfoques curriculares de cada país (Loureiro, 2009). Allí se concluye que la mayoría de las tareas evaluativas apelan a la memoria y la aplicación de rutinas, lo cual no es congruente con el enfoque de competencias establecido en los programas de estudio. Se puede afirmar, entonces, que no se consideran los enfoques y las sugerencias didácticas explícitos en el currículo.
En este contexto, realizó también un estudio exploratorio y descriptivo el Instituto de Evaluación Educativa de la Universidad Católica del Uruguay, con el apoyo del GTEE, con el propósito de indagar en profesores de primaria de ocho países sus concepciones sobre la evaluación en el aula, los usos de la evaluación formativa, aspectos que priorizan en la evaluación de las áreas disciplinarias, y los criterios utilizados para calificar a sus alumnos (Picaroni, 2009). Una de las conclusiones de la autora es que las devoluciones que hacen los docentes a los alumnos no tienen orientaciones claras que los ayuden a mejorar, y que los resultados de las evaluaciones no se ven reflejados en sus propuestas didácticas.
En un estudio de revisión de literatura sobre las prácticas de evaluación en el aula en escuelas primarias de México (Martínez & Mercado, 2015), se identifica como parte de los hallazgos una falta de capacitación de los profesores en el manejo de los materiales curriculares que orientan la evaluación. Estos son utilizados por pocos docentes, quienes señalan que las formas de evaluación propuestas son laboriosas y complicadas. Los profesores utilizan con frecuencia sellos y firmas como modo de retroalimentación, lo cual se contradice con el 70 % de los docentes que manifiesta utilizar una evaluación formativa de manera cotidiana, pues la evaluación con enfoque formativo debe orientar a los alumnos en la solución de los errores cometidos. Lo anterior hace suponer que su práctica no es congruente con las concepciones y creencias alrededor de ella.
Existen diversos estudios sobre las prácticas de evaluación de los docentes en el aula: algunos utilizan una metodología cuantitativa (Daniel & King, 1998; DeLuca et al., 2016; Hailaya et al., 2014; Liu, 2008; Mertler & Campbell, 2005; Plake et al., 1993; Zhang & Burry-Stock, 1997) y otros, una aproximación cualitativa (Andrade, 2020; Collazo, 2007; Gómez & Jakobsson, 2015; Isnawati & Saukah, 2017; Tierney, 2015). En el ámbito latinoamericano destacan los de Arias y Maturana (2005), Loureiro (2009) y Picaroni (2009), y en el contexto de México, el de García et al. (2011).
El presente estudio tiene como propósito general indagar en qué medida las prácticas de evaluación en el aula reflejan el nivel de literacidad evaluativa de los docentes. De manera particular, pretende dar respuesta a las siguientes preguntas:
Metodología y materiales
Participantes
Este es un estudio de corte cualitativo que pretende conocer, por medio de entrevistas a once profesores, las prácticas de evaluación y calificación que realizan en el aula. Esta metodología permite explorar las experiencias de los docentes a partir de sus narrativas (Gómez & Jakobsson, 2015). La selección de la muestra fue intencional y por conveniencia, teniendo como criterio que fueran docentes que imparten actualmente una asignatura en educación secundaria. Nueve entrevistados son de la Ciudad de México y dos, del estado de Morelos; provienen de tres secundarias públicas y atienden en promedio a 42 alumnos por grupo, con edades entre los 12 y los 14 años. Las asignaturas que imparten son Ciencias, Educación Tecnológica, Español, Inglés, Matemáticas y Formación Cívica (Tabla 1).
Tabla 1. Caracterización de participantes.
|
Género |
Edad |
Años de experiencia |
Horas/capacitación en evaluación (últimos 2 años) |
Grado académico |
Asignatura(s) que imparte |
|
|
1 |
Femenino |
36 |
8 |
20 |
Licenciatura |
Biología |
|
2 |
Femenino |
31 |
7 |
20 |
Licenciatura |
Español |
|
3 |
Femenino |
41 |
11 |
30 |
Maestría |
Formación Cívica y Español |
|
4 |
Femenino |
31 |
7 |
25 |
Licenciatura |
Química |
|
5 |
Masculino |
40 |
16 |
4 |
Licenciatura |
Inglés |
|
6 |
Masculino |
38 |
11 |
20 |
Maestría |
Matemáticas y Tecnología |
|
7 |
Femenino |
37 |
11 |
0 |
Maestría |
Tecnología |
|
8 |
Masculino |
52 |
32 |
80 |
Maestría |
Matemáticas |
|
9 |
Femenino |
32 |
3 |
8 |
Licenciatura |
Tecnología |
|
10 |
Femenino |
40 |
10 |
20 |
Doctorado |
Química |
|
11 |
Femenino |
32 |
6 |
20 |
Maestría |
Tecnología |
|
|
|
|
|
|
|
|
Fuente: Autores (2023).
Instrumentos
Se utilizó como instrumento para el acopio de información la entrevista semiestructurada. Tuvo una duración promedio de 25 minutos y en ella se utilizó un guion con preguntas referidas a las prácticas de evaluación en el aula. Esta técnica nos permite mantener una conversación con los informantes, escuchar con atención y profundizar cuando es necesario, sin imponer interpretaciones o respuestas (Díaz et al., 2013). Algunos ejemplos de las preguntas utilizadas son: ¿cuáles son los aspectos que considera al momento de asignar una calificación final?, ¿cómo logra que la calificación asignada refleje el aprendizaje alcanzado por el alumno?, ¿cuáles evaluaciones externas referidas a los alumnos conoce?, ¿cuáles son los aspectos más significativos o importantes de las evaluaciones externas?, ¿qué uso puede dar a los resultados de las evaluaciones externas?, ¿sus alumnos participan en el proceso de evaluación? ¿cómo lo hacen?, ¿qué características deben tener sus evaluaciones para ser justas?, ¿qué características deben tener los instrumentos que utiliza para evaluar a sus alumnos?, ¿cuál es el uso principal que da a la evaluación de sus alumnos?
El análisis documental complementó la información recopilada con la entrevista. Se solicitó a los profesores entregar documentos elaborados por ellos para evaluar a sus alumnos (examen, rúbrica, lista de verificación, etc.) y se recopilaron documentos oficiales que orientan y regulan los procesos de evaluación en educación básica. Posteriormente, se trianguló la información entre lo señalado en las entrevistas, el contenido de sus instrumentos de evaluación y los documentos oficiales sobre el tema.
Procedimiento
Las preguntas de la entrevista se sometieron a la valoración de cinco expertos, quienes las calificaron utilizando una escala tipo Likert, considerando el valor 1 como inaceptable; 2, como deficiente; 3, como regular; 4, como bueno; y 5, como excelente (Tabla 2). Cuatro de los expertos están concluyendo estudios de doctorado en Educación, y uno tiene doctorado completo en Psicología; su experiencia en la elaboración y/o revisión de instrumentos de evaluación es media-alta y en promedio tienen veinte años de experiencia docente. Con base en las observaciones realizadas por ellos se hicieron los ajustes pertinentes a la guía de entrevista.
Tabla 2. Puntajes asignados por los jueces a cada pregunta.
|
Pregunta |
Juez 1 |
Juez 2 |
Juez 3 |
Juez 4 |
Juez 5 |
|
1 |
4,00 |
4,00 |
5,00 |
4,00 |
5,00 |
|
2 |
5,00 |
4,00 |
4,00 |
5,00 |
5,00 |
|
3 |
4,00 |
4,00 |
5,00 |
5,00 |
5,00 |
|
4 |
4,00 |
4,00 |
4,00 |
5,00 |
5,00 |
|
5 |
4,00 |
4,00 |
5,00 |
5,00 |
5,00 |
|
6 |
4,00 |
4,00 |
5,00 |
5,00 |
5,00 |
|
7 |
5,00 |
4,00 |
5,00 |
5,00 |
4,00 |
|
8 |
5,00 |
4,00 |
5,00 |
5,00 |
0,00 |
|
9 |
4,00 |
4,00 |
5,00 |
5,00 |
5,00 |
|
10 |
5,00 |
4,00 |
5,00 |
4,00 |
5,00 |
|
11 |
4,00 |
4,00 |
4,00 |
5,00 |
5,00 |
|
12 |
5,00 |
4,00 |
5,00 |
5,00 |
5,00 |
|
13 |
5,00 |
4,00 |
5,00 |
5,00 |
5,00 |
|
14 |
4,00 |
4,00 |
5,00 |
5,00 |
4,00 |
|
|
|
|
|
|
|
Fuente: Autores (2023).
El guion quedó conformado por catorce preguntas que se plantearon a cada uno de los participantes (ver Anexo). Las entrevistas se grabaron en audio con el consentimiento de los profesores, fueron transcritas a documentos de texto y posteriormente se analizó su contenido con el apoyo del software ATLAS.ti 22. Para la reducción e interpretación de los datos se realizó una categorización deductiva-inductiva, la cual consiste en establecer a priori el esquema de categorías mediante la revisión de la teoría (Mejía, 2011). El análisis de los datos se lleva a cabo a partir de las categorías preestablecidas; sin embargo, estas se modifican o se precisan según los datos recopilados, e incluso se consideran códigos y categorías emergentes.
La categorización que surgió de los conceptos principales identificados en la literatura y de los términos recurrentes en la información de las entrevistas sobre evaluación del aprendizaje fue la indicada en la siguiente tabla.
Tabla 3. Categorías y subcategorías de las prácticas de evaluación en el aula.
|
Categoría |
Subcategoría |
Descripción |
|
Asignación y uso de las calificaciones |
Asignación de calificaciones |
Factores académicos y no académicos que considera el docente para asignar una calificación a sus alumnos. |
|
Utilidad de las calificaciones |
Diversos usos que dan los involucrados en el proceso educativo a la calificación (evaluación sumativa), que permiten tomar decisiones para la mejora. |
|
|
Criterios de evaluación |
Descripción y/o enumeración de los rasgos que el docente establece para evaluar los aprendizajes alcanzados. |
|
|
Congruencia calificación- aprendizaje |
Correspondencia entre la calificación y la evaluación. |
|
|
Evaluación ética |
Procedimientos de evaluación de los educandos apegados a principios que establecen los documentos que orientan y regulan la práctica docente. |
|
|
Política escolar |
Directrices expresadas de manera explícita o implícita por las autoridades educativas referentes a la asignación de calificaciones. |
|
|
Toma de decisiones |
Acciones que deciden emprender los involucrados en el proceso educativo para la mejora del desempeño. |
|
|
Evaluación continua |
Evidencias recopiladas por el docente durante el proceso para valorar el desempeño del alumno. |
|
|
Evaluaciones externas |
Uso de resultados |
“Lectura” que hacen los docentes de los resultados de las evaluaciones externas y los usos que pueden tener para la mejora. |
|
Explicación a los padres |
Acciones implementadas por los docentes para informar a los padres de familia los resultados de las evaluaciones externas. |
|
|
Pruebas estandarizadas |
Ejemplos de pruebas estandarizadas que conocen los profesores y que se aplican a los alumnos. |
|
|
Atributos de las pruebas estandarizadas |
Cualidades o características principales de las pruebas estandarizadas que se utilizan en las evaluaciones externas. |
|
|
Validez de la evaluación |
En qué medida las pruebas estandarizadas evalúan los contenidos o aprendizajes esperados del programa de estudios vigente. |
|
|
Evaluación formativa |
Retroalimentación |
Acciones implementadas por el profesor, dirigidas al alumno, para dar respuesta a los resultados del proceso de enseñanza y aprendizaje. |
|
Evaluaciones justas |
Conjunto de características que el docente atribuye a una evaluación justa. |
|
|
Participación del alumno |
Acciones que el alumno realiza para participar en su proceso de evaluación. |
|
|
Pertinencia |
Grado en que el profesor adecua las acciones realizadas para evaluar atendiendo al logro de los aprendizajes esperados. |
|
|
Monitoreo |
Procedimiento realizado por los alumnos con el apoyo del docente como parte de su evaluación, y que les permite identificar los aspectos a mejorar. |
|
|
Comunicación y uso de la evaluación |
Atributos de los instrumentos |
Cualidades psicométricas (confiabilidad y validez) que deben tener los instrumentos que utiliza para evaluar a sus alumnos. |
|
Instrumentos de evaluación |
Métodos, técnicas e instrumentos utilizados por el profesor para la evaluación del aprendizaje. |
|
|
Difusión de resultados |
Acciones implementadas por los docentes para informar a los padres de familia sobre los resultados de las evaluaciones externas. |
|
|
Estrategias de evaluación |
Acciones que utiliza el docente para el acopio de información relacionada con el logro de los aprendizajes. |
|
|
Uso de la evaluación |
Utilidad que el docente encuentra en la información recopilada durante el proceso de evaluación y las decisiones que toma al respecto. |
|
|
|
|
Fuente: Autores (2023).
Resultados
Reducción de los datos
Se realizó la reducción e interpretación de los datos por medio de la categorización deductiva-inductiva, utilizando las categorías definidas en el marco teórico, como se muestra en la Tabla 3, para contestar cada una de las preguntas de investigación.
Para responder a la primera (“¿Cuáles son los aspectos que consideran los docentes para asignar una calificación que refleje el aprendizaje logrado por sus alumnos?”), se consideró la categoría Asignación y uso de las calificaciones, de la cual forman parte las subcategorías Asignación de calificaciones, Utilidad de las calificaciones, Criterios de evaluación, Congruencia calificación-aprendizaje, Evaluación ética, Política escolar, Toma de decisiones y Evaluación continua. En la Figura 1 se muestra la red semántica a partir de los significados sintetizados de los datos recolectados.

Fig. 1. Red semántica: Categoría Asignación y uso de las calificaciones.
Fuente: Autores (2023).
Bueno, ahora mismo es un tanto compleja la evaluación y la calificación, porque si bien tratamos de que todas las herramientas que utilizamos en el día a día evalúen los conocimientos de los alumnos, también la autoridad nos pide como que la calificación sea un número en específico. (Patricia, docente entrevistada)
Para asignar calificaciones a sus alumnos, los profesores consideran varios factores: el trabajo cotidiano en clase o en las prácticas de taller y laboratorio, la participación en clase, el cuaderno, actividades que les asignan —como exposiciones, proyectos, elaboración y presentación de productos en taller—, así como la aplicación de pruebas o exámenes para evaluar conocimientos, habilidades y actitudes, asistencia e interés en las clases.
…que ellos cumplan las normas de seguridad, normas de higiene, el mismo proceso de elaboración y presentación del producto. Entonces, para obtener la evaluación final en cada período tomo en cuenta lo que fueron los procesos de producción, las actividades teóricas que realizamos dentro del salón de clases, porque esos son conocimientos bases que tienen que desempeñar dentro del laboratorio de alimentos. Y finalmente —no siempre, pero la mayoría de las veces— realizo un examen, un examen teórico. (Lucy, docente entrevistada)
En cuanto a la utilidad que atribuyen a la calificación, los docentes señalaron que es un referente para que el profesor, los padres de familia y el alumno conozcan el nivel de desempeño tanto en lo individual como en la escuela en general, para motivar a los alumnos y ayudar en la mejora. Sin embargo, para otros es una cuestión administrativa solamente: “Nada más es parte de una estadística que [los directivos] tienen que entregar y que tenemos que cumplir en tiempo y forma” (Fany, docente entrevistada).
Los criterios que establece el docente para evaluar y calificar a sus alumnos, según lo refieren, son listas de cotejo y rúbricas en las que especifican los aspectos que serán tomados en cuenta. Deben estar centrados en lo que debe aprender el alumno y verse reflejados en una calificación pertinente, aunque en este sentido señalan que una calificación es un asunto muy subjetivo y que no define quién adquirió más o menos conocimientos; no es un indicador para saber en qué medida se logró un aprendizaje.
Además, sucede que a veces tienen que hacer modificaciones o ajustes a las calificaciones debido a las políticas escolares. Por ejemplo, en época de pandemia, la disposición fue no reprobar a los alumnos, lo cual, desde su punto de vista, hace perder autoridad a los docentes. Por lo anterior, consideran que la evaluación no es justa. No obstante, también existen casos en que el docente por iniciativa propia decide “alterar” la calificación para ayudar al alumno, tras solicitarle algún material de apoyo para la escuela. Están también quienes siguen utilizando la calificación como un mecanismo de control. “Yo defino perfectamente antes de la sesión qué es lo que tienen que aprender y los alumnos están conscientes de eso” (Fany, docente entrevistada).
Para dar respuesta a la segunda interrogante de la investigación (“¿Cuáles son los conocimientos y el uso que dan los docentes a las evaluaciones externas estandarizadas que se aplican a sus alumnos?”), se tomó en cuenta la categoría Evaluaciones externas, constituida por las subcategorías Uso de resultados, Explicación a los padres, Pruebas estandarizadas, Atributos de las pruebas estandarizadas y Validez de la evaluación. En la red semántica de la Figura 2 se muestran los resultados extraídos de la información.
_19.18.12.png)
Fig. 2. Red semántica: Categoría Evaluaciones externas.
Fuente: Autores (2023).
El código con más enraizamientos en esta categoría se refiere a los usos que pueden tener los resultados de la evaluación externa para la mejora de los aprendizajes. Sus comentarios involucran a alumnos, autoridades y padres de familia. En este sentido, la mayoría de las respuestas de los docentes entrevistados señala que este tipo de evaluaciones proporcionan información que sirve de diagnóstico para saber cómo se encuentran los alumnos e identificar áreas de oportunidad para hacer ajustes en el proceso de enseñanza y aprendizaje, como actividades de refuerzo. En cuanto a los padres de familia, reconocen la necesidad de informarlos para que atiendan en casa las deficiencias detectadas. A las autoridades, señalan, estas evaluaciones les indican en qué nivel se encuentran sus escuelas; por su parte, el impacto en los profesores se refiere a que estos resultados permiten perfeccionar las acciones de capacitación docente.
[La primera función de la evaluación externa es] identificar las áreas de oportunidad. La segunda, como escuela, plantear las estrategias para lograr alcanzar los aprendizajes que no se han alcanzado mediante esas pruebas. La tercera, identificar dentro de esas estrategias qué actividades son las que no nos están permitiendo alcanzar los aprendizajes, qué adecuaciones tenemos que hacer. (Lucy, docente entrevistada)
Con respecto a la explicación a los padres sobre las evaluaciones externas, la mayoría de docentes (11 de 17) señaló que se les debe dar a conocer la información para que conozcan el nivel de desempeño de sus hijos y sean partícipes de su mejora a partir de las áreas de oportunidad que se detectan con estas pruebas estandarizadas. Otros comentarios mencionan que se los debe informar sobre los propósitos de las pruebas y los contenidos que serán evaluados. Otros más se refieren a la estrategia para dar a conocer la información, que consiste principalmente en difundirla en reuniones generales, o publicarla en un cartel o en un periódico mural en la escuela: “Informarles cuál es el objetivo de ese tipo de evaluaciones. De manera gráfica decirles cuáles han sido los resultados de la escuela, pero haciendo un comparativo con la misma escuela, no con otras instituciones” (Gisela, docente entrevistada).
La prueba PISA es la evaluación externa (estandarizada) más visible para los docentes. Adicionalmente, reconocen la aplicación de pruebas enviadas por la Secretaría de Educación Pública (SEP) para diagnosticar el desempeño de los alumnos al inicio del año escolar. También existen otros instrumentos que se aplican a los alumnos de tercer grado con el propósito de prepararlos para su ingreso al nivel medio superior. En cuanto a los atributos que los docentes observan en estas pruebas estandarizadas, mencionan principalmente que no recopilan información acorde con los contenidos de los programas vigentes: “Bueno, pues ahí sí hay como que igual una controversia, porque siento que la evaluación que se hace de esas pruebas no va acorde con los contenidos que nosotros manejamos” (Patricia, docente entrevistada).
También consideran que solamente evalúan conocimientos, y que su resultado se concreta en un número que “encasilla” al alumno o al plantel en un nivel para su comparación con otros; no son acordes con los contenidos del programa o con lo que ellos realizan en el aula. Asimismo, reconocen como un atributo de las evaluaciones proporcionar un panorama del desempeño en cada materia evaluada y, en menor medida, las ven como instrumentos que, al ser construidos por especialistas, están planeados y elaborados con una metodología para obtener resultados que permitan conocer el nivel de desempeño de los alumnos. “Son evaluaciones que sí están planeadas o elaboradas de una forma más estratégica. Las preguntas están como más elaboradas, más diseñadas para detectar precisamente en qué nivel está [el alumno]” (Alma, docente entrevistada).
La tercera pregunta de la investigación (“¿Cómo promueve el docente la participación de los alumnos en su evaluación?”), se respondió a través de la categoría Evaluación formativa, integrada por las subcategorías Retroalimentación, Evaluaciones justas, Participación del alumno, Pertinencia y Monitoreo. Los resultados extraídos de las entrevistas se muestran en la red semántica de la Figura 3.

Fig. 3. Red semántica: Categoría Evaluación formativa.
Fuente: Autores (2023).
La característica principal de la evaluación formativa que señalan los docentes se refiere a la retroalimentación, entendida por ellos como un conjunto de acciones que se dirigen al alumno para dar respuesta a los resultados que tiene el proceso de enseñanza y aprendizaje. Para auxiliarse en este proceso, se apoyan en instrumentos como rúbricas y listas de cotejo. La forma más común que refieren los docentes para llevar a cabo esta tarea es, al cierre de un período de evaluación, revisar el examen y reflexionar con los alumnos para identificar los aspectos donde deben mejorar. También se considera a los padres de familia en este proceso de retroalimentación; un docente refiere que solicita su apoyo para atender las deficiencias detectadas. En síntesis, las tareas de retroalimentación tienen como propósito reforzar el conocimiento a partir de la identificación de las deficiencias en el alumno. “Revisamos el examen, lo que hicimos: ‘Bueno, vamos a revisar. Esta era la respuesta correcta. ¿Por qué?’. O sea, justificar tanto la que estuvo bien y la que estuvo mal”. (Alma, docente entrevistada)
La manera en que los profesores atienden la evaluación formativa es antes que nada considerando que el proceso de evaluación sea justo. Deben darse a conocer a los alumnos, desde el inicio del ciclo escolar, unidad o trimestre, los criterios con que se los va a evaluar. Se debe, además, considerar las actividades realizadas durante todo el proceso de enseñanza y aprendizaje y diversificar el uso de instrumentos para el acopio de información. Sin embargo, los docentes también señalan que en ocasiones deben hacer ajustes a su evaluación, lo cual los lleva a asignar una calificación que no refleja los aprendizajes alcanzados por los alumnos; estos, aunque acreditan una asignatura, a veces no tienen los conocimientos requeridos. “Hay que hacer ciertos ajustes en las evaluaciones, que a veces favorecen a los que no obtuvieron los conocimientos” (Patricia, docente entrevistada).
Otro aspecto relevante para los docentes es el monitoreo que se realiza en la evaluación formativa, mediante autoevaluaciones, coevaluaciones y heteroevaluaciones en las que se utilizan listas de cotejo y rúbricas, principalmente; también, el docente puede hacer preguntas a los alumnos y revisar actividades de manera aleatoria para detectar los casos que se están rezagando. En cuanto a las acciones realizadas por los estudiantes para participar en el proceso de evaluación, los docentes señalaron algunas formales, como el registro de actividades diarias en una tabla que firma la profesora —y que responde a los acuerdos que se establecieron desde el inicio del ciclo escolar— y otras que se refieren a la lectura, por parte del alumno, de su autoevaluación, que debe estar enfocada en los aprendizajes esperados.
[Los alumnos] tienen una rúbrica por práctica; por ejemplo, disciplina, autocontrol dentro de tu desempeño de la práctica, hiciste tu trabajo con calidad, en tiempo y forma… Entonces todos esos aspectos que el niño los va a evaluar, pero no siempre es él, sino que nos vamos turnando y ellos van coevaluándose. De la misma forma cuando se hace una exposición. (José, docente entrevistado)
Finalmente, en cuanto a la pertinencia de la evaluación, los profesores señalaron que es necesario considerar situaciones especiales que están pasando los alumnos a partir del regreso a clases presenciales después de la pandemia. Se deben adecuar las actividades a esta situación y a las barreras que conlleva para el aprendizaje: “Sí hacer más hincapié en las razones o situaciones que pudiera estar atravesando cada alumno, que justamente ahorita que regresamos por lo de la pandemia” (Lucy, docente entrevistada).
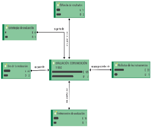
Para dar respuesta a la última pregunta de investigación, “¿Cuáles son los instrumentos, técnicas o métodos utilizados por los profesores para la evaluación y el uso que dan a la información recopilada?”, Se consideró la categoría Comunicación y uso de la evaluación, compuesta por las subcategorías Atributos de los instrumentos, Instrumentos de evaluación, Difusión de resultados, Estrategias de evaluación y Uso de la evaluación. Los datos extraídos se representan en la red semántica de la Figura 4.

Fig. 4. Red semántica: Categoría Comunicación y uso de la evaluación.
Fuente: Autores (2023).
Los atributos que los docentes consideran que deben tener los instrumentos de evaluación utilizados en el aula se refieren principalmente al hecho de que consideren actividades reales relacionadas con su vida diaria; que sean inclusivos y justos para todos; que sean claros para el alumno y precisos, de modo que entienda cómo se va a valorar cada pregunta o ejercicio; que propicien la reflexión en los alumnos y no solo el memorismo; y que sean sencillos, rápidos de aplicar y calificar para los docentes. También señalaron como atributos relevantes que tengan relación con el tema que se va a evaluar y con los contenidos del programa, para que el resultado refleje realmente el aprendizaje que se está evaluando. “Primero, que tengan que ver todo con lo que estás viendo. Creo que deberían […] estar basadas en el contenido, deberían estar basadas en las características que tú ya trabajaste” (Irma, docente entrevistada).
El uso que los docentes atribuyen a la evaluación realizada en el aula se centra primordialmente en dos aspectos: conocer el nivel de desempeño de sus alumnos e identificar si se están aplicando las estrategias adecuadas. En el primer caso, lo importante es identificar cuál es el avance de los estudiantes, qué nivel de dominio tienen de los aprendizajes esperados; en el segundo caso, valorar lo que se ha logrado como docente, si hay congruencia con los resultados y, llegado el caso, tomar decisiones con respecto a las planeaciones didácticas o modificar las estrategias de evaluación. Otro uso relevante es el de asignar una calificación. En menor medida, reconocen que su utilidad está en cumplir con un trámite administrativo que solicitan las autoridades educativas, y que a los padres de familia les sirve para apoyar a sus hijos. “La evaluación me sirve para ver qué tanto están aprendiendo [los alumnos] y qué tanto me falta por regresarme a los temas que ellos no están entendiendo bien” (Gisela, docente entrevistada).
Los métodos, técnicas e instrumentos que utilizan los docentes para evaluar en el aula son en mayor medida rúbricas, exámenes, listas de cotejo, proyectos, carpetas de evidencias, la participación en clase, la autoevaluación, la evaluación continua (actividades diarias) y la evaluación diagnóstica. Para la difusión de los resultados, los profesores se apoyan sobre todo en las reuniones trimestrales en que los padres de familia asisten a la escuela; allí les explican cuáles fueron los parámetros o criterios para la evaluación, cuáles son los logros alcanzados y los que tienen que seguir fortaleciendo. A las autoridades se les informa con la entrega de las calificaciones en los documentos oficiales para tal fin, y, en caso de que lo soliciten, con alguna aclaración referida a un caso particular. También se señala un caso en que son las secretarias quienes informan a los padres de familia en la reunión de entrega de calificaciones. “En cuanto a las autoridades, pues realmente la única manera en la que yo les he informado principalmente es el momento en que yo entrego los cuadros de evaluación o en los casos especiales de alumnos” (Lucy, docente entrevistada).
Las evaluaciones externas, por su parte, constituyen un referente para las autoridades, pues les indican en qué nivel se encuentran sus escuelas. Asimismo, impactan en los profesores porque estos resultados permiten perfeccionar las acciones de capacitación docente. En cuanto a los atributos que los docentes observan en estas pruebas estandarizadas, señalan principalmente que no recopilan información acorde con los contenidos de los programas vigentes. También consideran que solo evalúan conocimientos y que su resultado se concreta en un número que “encasilla” al alumno o al plantel en un nivel para su comparación con otros.
Para asignar calificaciones, los docentes consideran aspectos académicos y no académicos. Utilizan una evaluación con enfoque formativo cuya característica principal es la retroalimentación, entendida como un conjunto de acciones que se dirigen al alumno para dar respuesta a los resultados que tiene en el proceso de enseñanza y aprendizaje. La representación gráfica de estas prácticas se observa en la Figura 5.
_19.59.00.png)
Fig. 5. Prácticas de evaluación de los docentes.
Fuente: Autores (2023).
Triangulación teórica
La triangulación teórica se realizó a partir de la bibliografía, que aborda aspectos centrales relacionados con las preguntas de investigación, los documentos de evaluación elaborados y utilizados por los profesores —como exámenes— y los documentos oficiales, que orientan y regulan los procesos de evaluación en las escuelas de educación básica.
Al contrastar la información teórica con la empírica relacionada a la subcategoría Asignación de calificaciones, se encontró que ocho entrevistados confirman lo que determinan dos referentes teóricos: en Brookhart et al. (2016) y en Guskey y Link (2019) se establece que los docentes utilizan tanto factores académicos como no académicos para asignar calificaciones a sus alumnos. Por su parte, en lo referente a las subcategorías Retroalimentación y Participación del alumno, el referente empírico aporta siete citas que identifican los avances en los alumnos, considerando la información que se recoge en ciertos períodos de corte, como el término de un proyecto, examen o unidad. La participación de los alumnos se refleja en comentarios que aluden a realizar una serie de acciones como autoevaluarse y compartir su ejercicio con los compañeros y el docente, hacer correcciones en sus actividades, etc. Lo anterior es respaldado por lo que establece la teoría: el docente debe tener los conocimientos y la habilidad para proporcionar a los alumnos una retroalimentación efectiva y útil (Brookhart et al., 2016), mediante un diálogo oportuno referido a sus avances y retos, considerando la información que ha recopilado sobre su desempeño académico y la necesidad de hacerlos partícipes para alcanzar los aprendizajes esperados (Secretaría de Educación Pública, 2019).
Con relación a la evaluación externa, se tomaron en cuenta como referente teórico el trabajo de Brookhart (2011) y las subcategorías Uso de resultados y Atributos de las pruebas estandarizadas. Dos comentarios de los participantes apoyan la idea de que las evaluaciones externas utilizan instrumentos cuyos atributos permiten hacer uso de sus resultados para la mejora en la escuela y en el aula; adicionalmente, existen quienes confirman que son útiles para la toma de decisiones. Por otro lado, dos entrevistados contradicen la utilidad de los instrumentos mencionados, porque consideran que no responden a los contenidos vigentes. Dichos comentarios contradicen también lo señalado por Arce et al. (2001), quienes proponen que se requieren docentes con conocimientos y habilidades para ser usuarios exitosos de los resultados derivados de las pruebas estandarizadas, además de que constantemente están expuestos a información que proviene de ellas.
Al contrastar lo establecido en la teoría con el referente empírico referido al uso de la evaluación, se utilizaron como referencias para esta triangulación los documentos Aprendizajes clave para la educación integral (Secretaría de Educación Pública, 2017), Perfiles profesionales, criterios e indicadores para docentes, técnicos docentes y personal con funciones de dirección y de supervisión (Secretaría de Educación Pública, 2019) y el documento de Stiggins (1991) sobre literacidad. En este sentido, lo que se establece la Secretaría de Educación Pública (2017) como una de las principales utilidades de la evaluación es que los distintos actores cuenten con información que les permita tomar decisiones para el logro de los aprendizajes, lo cual se complementa con el hecho de que los profesores deben tener claras las decisiones que toman y reconocer el tipo de datos que pueden sustentarlas (Stiggins, 1991). Lo anterior es apoyado por siete entrevistados.
Otra de las funciones atribuidas a la evaluación es proporcionar información que permita a las autoridades de la escuela conocer en qué medida se está logrando el cumplimiento de lo establecido en el currículo (Secretaría de Educación Pública, 2017), lo cual es apoyado por ocho profesores. Del mismo modo, se reconoce la necesidad de que el docente tenga información sobre el desempeño académico de los alumnos (Secretaría de Educación Pública, 2019), para que les permita tomar decisiones, lo cual está sustentado por otros ocho entrevistados. También se menciona que la información recopilada en los procesos de evaluación proporciona un reflejo de la pertinencia de la intervención docente, lo cual es apoyado por tres entrevistados.
Discusión y conclusiones
El objetivo general de este estudio fue conocer en qué medida las prácticas docentes de evaluación en el aula reflejan el nivel de literacidad evaluativa de los profesores a través de la aplicación de entrevistas semiestructuradas.
En cuanto a la primera pregunta de investigación, consistente en averiguar cuáles son los aspectos que consideran los docentes para asignar una calificación que refleje el aprendizaje logrado por sus alumnos, de acuerdo a lo expresado en las entrevistas, los profesores utilizan exámenes, tareas, el cuaderno, proyectos, formularios y registros de asistencia y participación. Para que estas calificaciones reflejen los aprendizajes alcanzados, establecen criterios de evaluación claros y los dan a conocer a los alumnos desde el inicio. Más de la mitad de los docentes, sin embargo, cuestiona la utilidad de la calificación, en el sentido de que no refleja el aprendizaje esperado. Lo anterior coincide, en el caso particular de los docentes mexicanos, con otro estudio en el que se concluye que, para calificar, los docentes utilizan la limpieza de los trabajos, conducta o disciplina, trabajos en equipo, asistencia y disposición hacia el trabajo (Picaroni, 2009). Esto quiere decir que intervienen tanto aspectos académicos como no académicos, lo que vuelve cuestionable uno de los elementos centrales de la evaluación: la validez.
Estos resultados son corroborados por otros autores, quienes recomiendan que las calificaciones sean medidas “puras” (no adulteradas) de lo que el alumno ha aprendido y es capaz de hacer. Es decir, deben estar basadas en lo académico (Brookhart et al., 2016), deben representar en qué medida el alumno ha logrado los aprendizajes que señala el programa. Utilizar aspectos no académicos como disciplina, asistencia y esfuerzo no permite conocer su nivel real de logro, y puede llevar a cuestionar la pertinencia de decisiones de alto impacto sobre los alumnos, como reprobar o aprobar (García et al., 2011). En cuanto a los aspectos no académicos, se pueden y deben considerar de manera separada (Brookhart, 2017). Aunque se sugiere evitarlos para asignar una calificación, muchos maestros los siguen utilizando (Isnawati & Saukah, 2017), pues no consideran las recomendaciones de los especialistas en evaluación (Collazo, 2007). Adicionalmente, se corrobora en otra investigación que los docentes consideran poco importante el concepto de validez para la práctica de evaluación (Arce et al., 2001). En tal sentido, confirmamos que en la medida que los docentes asignen calificaciones considerando los aspectos académicos —es decir, de acuerdo con los objetivos que establece el programa de estudio—, estarán atendiendo a una calificación “limpia”, que refleja lo que el alumno aprendió.
En relación con la segunda pregunta de investigación, referida a indagar cuáles son los conocimientos de los docentes sobre las evaluaciones externas estandarizadas que se aplican a sus alumnos y qué uso dan a los resultados, podemos decir que los profesores reconocen las principales pruebas estandarizadas aplicadas a sus alumnos —como PISA y la prueba de ingreso a bachillerato (COMIPEMS)— como instancias que solo evalúan conocimientos y que no siempre están acordes con los contenidos de los programas de estudio. Mencionan también que sus resultados pueden ser útiles para realizar ajustes en su proceso de enseñanza, evaluación y capacitación. Esto quiere decir que los profesores conocen las evaluaciones externas aplicadas a sus alumnos y reconocen su importancia para tomar decisiones que los ayuden a la mejora, aunque no siempre les dan a conocer los resultados.
La relevancia de este aspecto es corroborada por otros autores que señalan la importancia de que los profesores sepan usar las pruebas estandarizadas aplicadas a gran escala e interpretar sus resultados. También deben saber diseñar e implementar evaluaciones de calidad en el aula para apoyar el aprendizaje de sus estudiantes (Koh et al., 2018). Uno de los mayores desafíos es que se utilicen los resultados de las evaluaciones externas para tomar decisiones tendientes a la mejora de la calidad de la enseñanza (Loureiro, 2009); sin embargo, la misma autora concluye que los docentes no tienen la formación adecuada para comprender estos resultados y utilizarlos como herramienta para mejorar sus prácticas de evaluación en el aula. Es necesario, por lo tanto, fortalecer su formación específica para diseñar una evaluación, interpretar los resultados de evaluaciones externas y tomar decisiones al respecto (Fernández & Panadero, 2020; Link, 2018).
En cuanto a la tercera pregunta de investigación, que indaga cómo promueve el docente la participación de los alumnos en su evaluación, podemos decir que los profesores utilizan algunos espacios de tiempo, preferentemente el cierre de un proyecto o después de la presentación de un examen, para ayudar a los alumnos a identificar aciertos y errores en su desempeño, permitiéndoles que se autoevalúen con el apoyo de algunos criterios establecidos. Lo anterior significa que los estudiantes participan en su evaluación, orientados por el docente: se autoevalúan y evalúan a sus compañeros en aspectos académicos y no académicos. Esto es congruente con lo que señalan autores como Black y Wiliam (2010) y Ahmedi (2019), en el sentido de que el docente conozca las dificultades del alumno para avanzar y realice ajustes a su trabajo.
Sin embargo, el propósito de la evaluación formativa es reducir la discrepancia entre el estado actual y el objetivo establecido (Fernández & Panadero, 2020); es decir, alumnos y maestro actúan para acercarse a la meta (Brookhart, 2010). Lo anterior contrasta con lo que reportan Martínez y Mercado (2015): es poco frecuente que los docentes enseñen a sus alumnos a autoevaluarse; solo el 13 % se lo pide. Generalmente, la retroalimentación que dan los docentes a sus alumnos no los orienta con precisión (Picaroni, 2009); un 70 % a menudo usa sellos y firmas (Martínez & Mercado, 2015). En este sentido, confirmamos la necesidad de que los docentes atiendan al enfoque formativo de la evaluación para lograr que los alumnos adquieran la habilidad de monitorear y tomar decisiones oportunas y pertinentes sobre su aprendizaje.
La cuarta pregunta de investigación indagaba cuáles son los instrumentos, las técnicas o los métodos utilizados por los profesores para la evaluación y cuál es el uso que dan a la información recopilada. En cuanto a la primera parte, se puede decir que los docentes utilizan con mayor frecuencia rúbricas, listas de cotejo, exámenes, proyectos y exposiciones, los cuales se deben apegar a lo establecido en el programa de estudio y preferentemente ser de fácil calificación. Lo anterior implica que los profesores utilizan una variedad de métodos, técnicas e instrumentos para evaluar en el aula, y que identifican algunas de las cualidades y los usos que se da a la evaluación. Esto es congruente con lo que establecen Seden y Svaricek (2018), quienes afirman que la mayoría de los maestros tiene la creencia de que las formas de conocer lo que los alumnos saben y son capaces de hacer son las pruebas escritas, las preguntas en el aula y los cuestionarios. Cheng y Sun (2015) agregan que también se utilizan proyectos individuales y por equipo.
En suma, el docente debe utilizar estrategias de evaluación diversificadas y congruentes con los aprendizajes esperados (Secretaría de Educación Pública, 2019). Los maestros reconocen la importancia de diversificar las formas de evaluar, siempre alineadas con lo establecido en los programas de estudio, para que la información recopilada sustente la toma de decisiones. No obstante, al analizar las pruebas elaboradas por los docentes, se encuentra que se basan en los niveles más bajos de la taxonomía de Bloom (1990),1 lo cual implica que los alumnos recuerden y repitan algún dato, teoría o principio que han memorizado. Lo anterior coincide con lo encontrado por Fernández y Panadero (2020): para elaborar sus exámenes, los docentes no hacen un muestreo adecuado de los aprendizajes a evaluar; hay deficiencias en las preguntas de opción múltiple, como la inclusión de opciones de respuesta no plausibles. Los profesores se limitan, entonces, a constatar los datos que han aprendido los alumnos (Martínez & Mercado, 2015).
En cuanto al uso que dan a la información recopilada en el proceso de evaluación, algo que se puede potenciar es el procedimiento de informar a los padres sobre el desempeño de sus hijos, atendiendo a tres aspectos fundamentales: qué han logrado los estudiantes, qué les falta por cumplir de acuerdo al programa de estudios y cómo pueden colaborar los padres para lograrlo (Picaroni, 2009).
A partir de los resultados observados en las cuatro categorías analizadas —Asignación y uso de las calificaciones, Evaluaciones externas, Evaluación formativa y Comunicación y uso de la evaluación—, y respondiendo al objetivo principal de la investigación, podemos decir que las prácticas de evaluación de los docentes en el aula reflejan claroscuros de la literacidad evaluativa. Por un lado, se hace evidente que saben de la existencia de las evaluaciones estandarizadas y conocen informes elaborados a partir de ellas; sin embargo, no todos logran identificar sus atributos significativos, principalmente su solidez metodológica y su alineación con los contenidos curriculares. Los docentes con mayor cantidad de horas de capacitación (de 25 a 80) y con más años de experiencia docente (20 o más) valoran en mayor grado estas evaluaciones; sus resultados pueden ser considerados como un insumo para los programas de actualización docente, además de ser referentes del nivel alcanzado por las escuelas con respecto al programa de estudios. Existe así un potencial no aprovechado en la toma de decisiones oportunas y pertinentes, que tengan un impacto en la mejora de las prácticas de evaluación que realizan en el aula específicamente los profesores con pocos años de experiencia y con menos horas de capacitación en evaluación.
Con respecto a la asignación y uso de las calificaciones, podemos concluir que, si bien se utilizan aspectos académicos, estos se mezclan con criterios no académicos al momento de decidir una calificación. Particularmente, esto se observó en los docentes con menor capacitación en el campo de la evaluación (de cero a ocho horas de capacitación en los dos años recientes). Lo anterior no contribuye a que la calificación sea precisamente un reflejo de los aprendizajes logrados por los alumnos, y con esto se pone en duda la validez de la evaluación, que debe ser una característica fundamental. También se puede concluir que los docentes con menor capacitación y menos años de experiencia no la consideran relevante o le atribuyen como uso principal identificar los avances de los alumnos y fungir de estadística ante las autoridades. Por su parte, los profesores con mayor capacitación y más años de experiencia reconocen a la evaluación tres usos fundamentales: permite al docente verificar el logro de aprendizajes y hacer los ajustes necesarios para la mejora; permite al alumno identificar si cuenta con los conocimientos necesarios para el siguiente grado o etapa escolar; y permite al padre de familia conocer lo que su hijo avanzó en su desempeño.
En relación con lo que se indagó sobre cómo promueve el docente la participación de los alumnos en su evaluación, no se observan diferencias en función de las horas de capacitación recibida, ni de los años de experiencia frente a grupos. Lo más importante de la evaluación formativa es que logra involucrar a los alumnos en la identificación de sus avances y necesidades de aprendizaje, lo cual representa un nivel básico de retroalimentación. Falta evidenciar una estrategia sustentada con la información recopilada en el proceso de evaluación que señale cuál será la actuación de los diferentes involucrados (alumno, docente, padre de familia) para acercarse a la meta.
En cuanto a lo que se averiguó sobre los instrumentos, las técnicas o los métodos utilizados por los profesores para la evaluación y sobre el uso que dan a la información recopilada, se puede concluir que utilizan diferentes herramientas, acorde con lo señalado por el plan y los programas de estudio vigentes. Sin embargo, falta descubrir las cualidades de los instrumentos elaborados por ellos —como las rúbricas y listas de cotejo—, cómo los aplican en sus prácticas de evaluación, cómo procesan la información recopilada y qué decisiones toman al respecto; esto se puede considerar para futuras investigaciones. Con respecto al uso de la información obtenida en la evaluación, existen diferencias de percepción entre los profesores con menos capacitación y menos años de experiencia, quienes la consideraron un trámite administrativo que deben cumplir a solicitud de sus autoridades. Los docentes con mayor capacitación y más años de experiencia, entretanto, le reconocen tres usos fundamentales: asignar una calificación, identificar el progreso de los alumnos y servir como insumo para la reflexión y toma de decisiones sobre su práctica docente.
Finalmente, es necesario tener presente que una de las limitaciones de la presente investigación es que sus resultados se sustentan en una muestra pequeña: la información proporcionada por los docentes en una entrevista y el análisis de algunos instrumentos de evaluación proporcionados por ellos; por ello, no se puede generalizar a partir de los resultados. En otra fase de la investigación podría realizarse un acopio de información mediante la observación de clase, entrevistas a alumnos y revisión de los sistemas de registro de los métodos evaluativos que implementan los docentes, para conocer en qué medida sus prácticas de evaluación en el aula se alinean con el currículo establecido. Otro aspecto a considerar en futuras investigaciones es incluir a las figuras que orientan a los docentes en su actividad, tales como directivos de su escuela, asesores técnico-pedagógicos y colegas que pueden ser una guía relevante en lo que se refiere a sus prácticas docentes y específicamente a las prácticas de evaluación en el aula.
Referencias
Ahmedi, V. (2019). Teachers’ Attitudes and Practices towards Formative Assessment in Primary Schools. Journal of Social Studies Education Research, 10(3), 161-175. https://bit.ly/3vHr6Bp
Andrade, H. (2020). Dimensiones ética y técnica en la literacidad de evaluación de lenguas. Mextesol Journal, 44(1). https://bit.ly/3inJuME
Arce, A., Cab, V., & Cisneros, E. (2001). Teachers’ Assessment Competencies. Artículo presentado en la Annual Meeting of the American Educational Research Association, Seattle, EE. UU., 10-14 de abril. https://bit.ly/3Qj9gy1
Arias, C., & Maturana, L. (2005). Evaluación en lenguas extranjeras: Discursos y prácticas. Íkala. Revista de Lenguaje y Cultura, 10(16), 63-91. https://bit.ly/3GJlrB8
Black, P., & Wiliam, D. (2010). Inside the Black Box: Raising Standards through Classroom Assessment. Phi Delta Kappan, 92(1), 81-90. https://doi.org/10.1177/003172171009200119
Bloom, B. (1990). Taxonomía de los objetivos de la educación. El Ateneo. https://bit.ly/3Zf33aq
Brookhart, S. (2010). Formative Assessment Strategies for Every Classroom: An ASCD Action Tool. ASCD. https://bit.ly/3IyUhOM
Brookhart, S. (2011). Educational Assessment Knowledge and Skills for Teachers. Educational Measurement: Issues and Practice, 30(1), 3-12. https://doi.org/10.1111/j.1745-3992.2010.00195.x
Brookhart, S. (2017). How to Use Grading to Improve Learning. ASCD. https://bit.ly/3IrjjiG
Brookhart, S., Guskey, T., Bowers, A., McMillan, J., Smith, J., Smith, L., Stevens, M., & Welsh, M. (2016). A Century of Grading Research: Meaning and Value in the Most Common Educational Measure. Review of Educational Research, 86(4), 803-848. https://doi.org/10.3102/0034654316672069
Chappuis, S., Commodore, C., & Stiggins, R. (2016). Balanced Assessment Systems: Leadership, Quality, and the Role of Classroom Assessment. Corwin. https://bit.ly/3VVT1bn
Cheng, L., & Sun, Y. (2015). Teachers’ Grading Decision Making: Multiple Influencing Factors and Methods. Language Assessment Quarterly, 12(2), 213-233. https://doi.org/10.1080/15434303.2015.1010726
Collazo, A. (2007). Una exploración a la intrincada experiencia de calificar el desempeño estudiantil. Revista Pedagogía, 40(1), 79-116. https://bit.ly/3GORkYM
Coombs, A., Ge, J., & DeLuca, C. (2021). From Sea to Sea: The Canadian Landscape of Assessment Education. Educational Research, 63(1), 9-25. https://doi.org/10.1080/00131881.2020.1839353
Daniel, L., & King, D. (1998). Knowledge and Use of Testing and Measurement Literacy of Elementary and Secondary Teachers. Journal of Educational Research, 91(6), 331-344. https://doi.org/10.1080/00220679809597563
DeLuca, C., LaPointe-McEwan, D., & Luhanga, U. (2016). Teacher Assessment Literacy: A Review of International Standards and Measures. Educational Assessment, Evaluation and Accountability, 28(3), 251-272. https://doi.org/10.1007/s11092-015-9233-6
Díaz, L., Torruco, U., Martínez, M., & Varela, M. (2013). La entrevista, recurso flexible y dinámico. Investigación en Educación Médica, 2(7), 162-167. https://bit.ly/3VYHiIV
Fernández, J., & Panadero, E. (2020). Comparison between Conceptions and Assessment Practices among Secondary Education Teachers: More Differences than Similarities. Journal for the Study of Education and Development, 43(2), 309-346. https://doi.org/10.1080/02103702.2020.1722414
Gago, A. (2000). El CENEVAL y la evaluación externa de la educación en México. Revista Electrónica de Investigación Educativa, 2(8), 106-114. https://bit.ly/3k1N4ME
García, A., Aguilera, M., Pérez, M., & Muñoz, G. (2011). Evaluación de los aprendizajes en el aula: Opiniones y prácticas de docentes de primaria en México. Instituto Nacional para la Evaluación de la Educación. https://bit.ly/3ZleBsQ
Gómez, M., & Jakobsson, A. (2015). Science Teachers’ Assessment and Grading Practices in Swedish Upper Secondary Schools. Journal of Education and Training, 2(2). https://doi.org/10.5296/jet.v2i2.7107
Gonzales, R., & Fuggan, C. (2012). Exploring the Conceptual and Psychometric Properties of Classroom Assessment. The International Journal of Educational and Psychological Assessment, 9(2), 45-60. https://bit.ly/3jZcPxm
Greenstein, L. (2010). What Teachers Really Need to Know about Formative Assessment. ASCD. https://bit.ly/3Gw9qxI
Guskey, T. (2015). On Your Mark: Challenging the Conventions of Grading and Reporting. Solution Tree Press. https://bit.ly/3jToBZX
Guskey, T., & Link, L. (2019). Exploring the Factors Teachers Consider in Determining Students’ Grades. Assessment in Education: Principles, Policy and Practice, 26(3), 303-320. https://doi.org/10.1080/0969594X.2018.1555515
Hailaya, W., Alagumalai, S., & Ben, F. (2014). Examining the Utility of Assessment Literacy Inventory and Its Portability to Education Systems in the Asia Pacific Region. Australian Journal of Education, 58(3), 297-317. https://doi.org/10.1177/0004944114542984
Howell, C. (2013). Development and Analysis of a Measurement Scale for Teacher Assessment Literacy [Tesis de maestría]. East Carolina University, Estados Unidos. https://bit.ly/3CxnVju
Huang, J., & He, Z. (2016). Exploring Assessment Literacy. Higher Education of Social Science, 11(2), 18-27. https://doi.org/10.3968/8727
Isnawati, I., & Saukah, A. (2017). Teachers’ Grading Decision Making. TEFLIN Journal, 28(2), 155-169. http://dx.doi.org/10.15639/teflinjournal.v28i2/155-169
Koh, K., Burke, L., Luke, A., Gong, W., & Tan, C. (2018). Developing the Assessment Literacy of Teachers in Chinese Language Classrooms: A Focus on Assessment Task Design. Language Teaching Research, 22(3), 264-288. https://doi.org/10.1177/1362168816684366
Link, L. (2018). Teachers’ Perceptions of Grading Practices: How Pre-Service Training Makes a Difference. Journal of Research in Education, 28(1). https://bit.ly/3k1tRuM
Liu, X. (2008). Assessing Measurement Invariance of the Teachers’ Perceptions of Grading Practices Scale across Cultures. Ponencia presentada en la 2008 Annual Conference of the Northeastern Educational Research Association (NERA), Rocky Hill, Estados Unidos. https://bit.ly/3in5Eyp
Loureiro, G. (2009). Evaluación en el aula, currículo y evaluaciones externas. PREAL. https://bit.ly/3GPr2Ga
Martínez, F. (2012). Procedimientos para el estudio de las prácticas docentes: Revisión de la literatura. RELIEVE. Revista Electrónica de Investigación y Evaluación Educativa, 18(1). https://bit.ly/3Cwl4r1
Martínez, F, & Mercado, A. (2015). Estudios sobre prácticas de evaluación en el aula: Revisión de la literatura. Revista Electrónica de Investigación Educativa, 17(1), 17-32. https://bit.ly/3ZkSyCl
Mejía, J. (2011). Problemas centrales del análisis de datos cualitativos. Revista Latinoamericana de Metodología de la Investigación Social, 1(1), 47-60. https://bit.ly/3GpFLGn
Mertler, C., & Campbell, C. (2005). Measuring Teachers’ Knowledge & Application of Classroom Assessment Concepts: Development of the Assessment Literacy Inventory. Ponencia presentada en la reunión anual de la American Educational Research Association, Montreal, Canadá. https://bit.ly/3vLLGR3
Muhammad, N., Mat Ali, N., Zamani, S., Yamin, N., & Ismail, N. (2020). Examining Assessment Literacy: A Study of Technical Teacher. European Journal of Molecular and Clinical Medicine, 7(8), 705-717. https://bit.ly/3vMSJsB
Picaroni, B. (2009). La evaluación en las aulas de primaria: Usos formativos calificaciones y comunicación con los padres. PREAL. https://bit.ly/3GrvgSU
Plake, B., Impara, J., & Fager, J. (1993). Assessment Competencies of Teachers: A National Survey. Educational Measurement: Issues and Practice, 12(4), 10-12. https://doi.org/10.1111/j.1745-3992.1993.tb00548.x
Popham, W. (2018). Assessment Literacy for Educators in a Hurry. ASCD. https://bit.ly/3k0mtQg
Schildkamp, K., Van der Kleij, F., Heitink, M., Kippers, W., & Veldkamp, B. (2020). Formative Assessment: A Systematic Review of Critical Teacher Prerequisites for Classroom Practice. International Journal of Educational Research, 103. https://doi.org/10.1016/j.ijer.2020.101602
Secretaría de Educación Pública (2017). Aprendizajes clave para la educación integral: Plan y programas de estudio para la educación básica. SEP. https://bit.ly/3WSshcZ
Secretaría de Educación Pública (2019). Perfiles profesionales, criterios e indicadores para docentes, técnicos docentes y personal con funciones de dirección y de supervisión: Ciclo escolar 2020-2021. SEP. https://bit.ly/3GnRfdu
Seden, K., & Svaricek, R. (2018). Teacher Subjectivity Regarding Assessment: Exploring English as a Foreign Language Teachers’ Conceptions of Assessment Theories that Influence Student Learning. Center for Educational Policy Studies Journal, 8(3), 119-139. https://doi.org/10.26529/cepsj.500
Stiggins, R. (1991). Assessment Literacy. Phi Delta Kappan, 72(7), 534-539. https://bit.ly/3VO5ZrC
Tierney, R. (2006). Changing Practices: Influences on Classroom Assessment. Assessment in Education: Principles, Policy and Practice, 13(3), 239-264. https://doi.org/10.1080/09695940601035387
Tierney, R. (2015). Altered Grades: A Grey Zone in the Ethics of Classroom Assessment. Assessment Matters, 8(sp. issue), 5-30. https://doi.org/10.18296/am.0002
Zhang, Z., & Burry-Stock, J. (1997). Assessment Practices Inventory: A Multivariate Analysis of Teachers’ Perceived Assessment Competency. Ponencia presentada en la reunión anual del National Council on Measurement in Education, Chicago, Estados Unidos. https://bit.ly/3VWpDl8
1 Benjamin Bloom estableció seis niveles de dominio cognoscitivo: conocimiento, comprensión, aplicación, análisis, síntesis y evaluación.
Anexo: Guía de entrevista semiestructurada
Declaración de conflicto de intereses
Los autores declaran no tener ningún conflicto de interés.
Declaración de la contribución de los/as autores/as
José Pérez-García contribuyó en la conceptualización, curación de datos, análisis formal, desarrollo de la investigación, diseño de la metodología, administración del proyecto, gestión de recursos, manejo de software, visualización de los datos y redacción del borrador original. Mará de los Ángeles López Ortega supervisó el proyecto, trabajó en la validación y en la revisión y edición final del manuscrito.
Pérez-García & López Ortega. (2023). Prácticas de evaluación en el aula y literacidad evaluativa: Un acercamiento cualitativo. Revista Andina de Educación 6(1), 000619. Publicado bajo licencia CC BY-NC 4.0