
Revista Andina de Educación 4(1) (2021) 83-89
El portafolio digital síncrono interactivo
The interactive synchronous digital portfolio
a Universidad Tecnológica Indoamérica. Maestría en Educación, Mención en Pedagogía en Entornos Digitales. Machala y Sabanilla. Quito, Ecuador.
Recibido el 19 de noviembre de 2020. Aceptado el 03 de abril de 2021. Publicado el 05 de abril de 2021.
https://doi.org/10.32719/26312816.2020.4.1.10
© 2021 Tipán Renjifo CC BY-NC 4.0
Resumen
El presente trabajo presenta la propuesta del portafolio digital síncrono interactivo como estrategia metodológica innovadora en el contexto de la sociedad red, para fortalecer la cultura autoevaluativa y alcanzar un alto grado de aprendizaje e interactividad durante las sesiones virtuales síncronas. En los momentos de enseñanza aprendizaje síncronos se promueve el aprendizaje en forma de monólogo del docente mediante la videoconferencia y esto no posibilita la participación, construcción e interactividad del aprendizaje por parte del estudiante. El portafolio digital síncrono interactivo se propone como alternativa. Según los resultados obtenidos se puede aplicar esta estrategia metodológica innovadora en las videoconferencias, fortaleciendo los procesos de autoevaluación, criticidad, metacognición, creatividad, participación continua e interactividad durante las clases virtuales.
Palabras clave: Portafolio digital, Portafolio síncrono, Portafolio interactivo.
Abstract
This research deals with the interactive synchronous digital portfolio as an innovative methodological strategy in the network society, strengthening the self-assessment culture and achieving a high degree of learning and interactivity during synchronous virtual sessions. In the synchronous teaching-learning moments, learning is promoted in the form of a teacher’s monologue through video conferencing, not allowing the students’ participation, construction, and interactivity of learning. The interactive synchronous digital portfolio is proposed as an alternative. According to the results, this innovative methodological strategy can be applied in videoconferences, strengthening the processes of self-evaluation, criticality, metacognition, creativity, continuous participation, and interactivity during virtual classes.
keywords: Digital portfolio, Synchronous portfolio, Interactive portfolio.
1. Introducción
Durante las clases virtuales basadas en la videoconferencia no existe una estrategia metodológica de autoevaluación e interactiva adecuada. En los momentos de enseñanza y aprendizaje síncronos se promueve el aprendizaje de forma tradicional repitiendo el monólogo de la presencialidad por parte del docente virtual y esto no posibilita la participación activa, la interacción y la construcción del aprendizaje por parte del estudiante.
La presente investigación se fundamenta en la aplicación de una estrategia metodológica innovadora y propone analizar los resultados obtenidos tras su implementación; el centro de interés es: Potenciar la construcción del aprendizaje, la interactividad y la autoevaluación durante los encuentros virtuales síncronos.
El modelo que hoy se aplica en el contexto de la virtualidad es de un monólogo virtual docente, durante las videoconferencias la mayoría del tiempo interviene el docente y los estudiantes solo escuchan y participan muy poco; de manera similar a la educación tradicional mediante la clase magistral. Entonces, se ha llevado la clase presencial tradicional a lo virtual.
Es importante superar el modelo descrito, mediante una propuesta innovadora que brinde la posibilidad a los estudiantes de aprender en un contexto virtual, en el marco de la videoconferencia, y lograr interactividad, con una mejora en la construcción del aprendizaje, registrando los momentos de aprendizaje más representativos, a la vez que se construye un documento de autoevaluación.
El propósito de la investigación es presentar el portafolio digital síncrono interactivo como estrategia metodológica innovadora para la autoevaluación en el contexto de la sociedad red, para alcanzar un alto grado de aprendizaje e interactividad durante las sesiones de enseñanza aprendizaje virtuales síncronas.
1.1. Portafolio e interactividad
El portafolio digital, según Rey (2011), es una herramienta estructurada que permite utilizar la tecnología en ámbitos educativos para la evaluación de los aprendizajes, donde se incluyen los trabajos de los estudiantes así como la posibilidad de integrar sus reflexiones. La definición de portafolio digital acogida en esta investigación lo conceptualiza como una estrategia metodológica que se va a implementar para los encuentros síncronos, además de representar un sistema de evaluación que se integra en un seguimiento del proceso de enseñanza y aprendizaje, donde se incluyen las evidencias del trabajo estudiantil en un periodo definido.
El portafolio digital síncrono interactivo facilita el análisis y la reflexión del proceso de aprendizaje y la inclusión de puntos de vista, y debe ser entendido más allá que un simple repositorio de evidencias trabajadas en tiempo real.
Dentro de las posibles taxonomías de los tipos de portafolio, Barret (2010) los clasifica como: de evaluación, de aprendizaje, de mejores prácticas y de transición. Como se observa, no existe una clasificación definida que integre la autoevaluación, metacognición y sincronía con el proceso enseñanza aprendizaje brindado a través de una videoconferencia.
Según Barret (2010), la interacción en el portafolio digital proporciona un enlace entre el proceso y el producto del aprendizaje al conectarse con los objetivos y/o resultados de aprendizaje, con su respectiva reflexión, que puede ser inmediata y facilita la retroalimentación como resultado de las experiencias cognitivas, permitiendo una posterior evaluación sumativa del aprendizaje.
Los niveles en los que se puede analizar la interacción son ascendentes, desde la simple participación en un chat hasta un trabajo colaborativo síncrono que se puede registrar en un portafolio digital, generando así contenidos propios de la red, pudiendo convertirse de esta forma en un ambiente personal de aprendizaje real.
Según Tur y Urbina (2016), los niveles de reflexión alrededor de las evidencias seleccionadas en un portafolio son cuatro: el primero va ligado a la simple descripción, el segundo nivel narra la actividad evidenciada, en el tercer nivel, el análisis de lo aprendido lleva a un grado de profundidad mayor, al justificar y analizar los aprendizajes, en el cuarto y último nivel, el estudiante, a través de sus evidencias, reflexiona sobre su aprendizaje anterior y lo ubica espacio-temporalmente para aprender de lo hecho y vislumbrar los aprendizajes futuros, lo que ayuda a lograr autonomía y autorregulación; el aprendizaje será transformador al observar la necesidad de cambio.
El portafolio digital síncrono, al ser interactivo, promueve todos los niveles de reflexión antes citados (Yein et al., 2017). Al registrar los aprendizajes, el estudiante reflexiona sobre ellos y comparte con sus pares y también con el docente lo que aprendió, así como se registran los nuevos retos o las necesidades de retroalimentación.
Gómez-Urritia y Faúndez (2013) puntualizan que el portafolio permite la constatación de logros y dificultades, el registro de evidencias relevantes multimediales, integrando la tecnología, además de ser un instrumento de autoevaluación, destacando su característica de metodología didáctica para la mejora de la práctica educativa.
Las universidades 2.0 han redireccionado sus procesos de formación, centrándose en los estudiantes, reformulando metodologías e incluyendo escenarios abiertos, de gran flexibilidad y mejora continua, donde el portafolio tiene características innovadoras, investigativas y evaluativas.
El portafolio se convierte, entonces, en una estrategia metodológica que posibilita atender las necesidades de cada uno de los estudiantes, ayudando a la organización de ideas, visibilizando cómo progresa su aprendizaje desde la autoevaluación, brindando la opción de analizar los resultados de su aprendizaje. Los programas utilizados de forma regular para implementar el portafolio suelen ser blogs, webblogs o cuadernos de bitácora, con el fin de estructurar y planificar las tareas, monitorear progresos y procesos, motivar el autoaprendizaje, orientar la toma de decisiones y potenciar la autocrítica.
Al seguir el análisis de Barberà (2016) sobre el estudio de los marcos conceptuales de los portafolios digitales en la universidad —que han logrado convocar organizaciones y redes temáticas europeas educativas en su entorno, con toda una estructura estatal que apoya la utilización de los portafolios digitales—, se deduce que el portafolio digital es una herramienta que permite implementar aspectos que la educación presencial no permite; se enfrenta entonces la educación a un paradigma que relaciona la tecnología con el aprendizaje y la evaluación.
La construcción del portafolio con apoyo de recursos virtuales facilita el acceso y le brinda versatilidad, de manera análoga al portafolio físico tradicional. En este caso, destacan los materiales multimedia incluidos a modo de librería y que posibilitan el seguimiento y la evaluación, siendo varios sus beneficios como, por ejemplo, el desarrollo de competencias tecnológicas, comunicativas, el desarrollo profesional, la reflexión continua, la retroalimentación y la evaluación procesual (Arráiz et al., 2016; Barberà, 2005; Cornejo-Sánchez, 2020).
El portafolio digital interactivo síncrono permite generar contenidos y recursos virtuales que son desarrollados por los estudiantes, a los que se les presenta la oportunidad de incrementar el conocimiento de aplicaciones, el manejo de recursos multimedia, el trabajo en equipo, el compartir información y la obtención de resultados como la construcción grupal del conocimiento por medio de un organizador gráfico o el desarrollo de ejercicios y problemas durante la clase virtual.
1.2. Estrategias metodológicas colaborativas e interactivas
Como manifiesta Bonilla (2020), entre las estrategias metodológicas interactivas más apropiadas para la universidad resalta el e-learning, basado en la implementación de módulos sustentados en las necesidades educativas del estudiante. Se destaca el trabajo autónomo que se efectúa en el nivel superior, donde las actividades que se implementan son tanto individuales como grupales, así como la intervención en plataformas virtuales, para gestionar el aprendizaje.
Es notorio que el carácter innovador de la implementación de la tecnología deja su huella en el estudiante de educación superior, ya que debe interactuar con plataformas y entornos virtuales de enseñanza aprendizaje, que son reconocidas en sí como herramientas innovadoras, que promueven la autonomía y la interactividad (Barberà et al., 2016; Guasch et al., 2009).
Según Pérez Ambuludi (2017), al aprendizaje colaborativo mediado por la tecnología como estrategia metodológica interactiva que debe planificarse y que posibilita las relaciones interpersonales, permite destacar que se provoca un proceso comunicativo en la videoconferencia, que genera un intercambio de ideas, experiencias y valores, además de sentimientos y actitudes; durante el trabajo grupal en la virtualidad los conocimientos previos se fortalecen y se potencia el aprendizaje significativo.
Entonces, el docente debe generar espacios de aprendizaje colaborativo y durante la videoconferencia proponer la creación del portafolio digital interactivo síncrono, donde se registran las tareas en equipo y actividades comunes, de tal modo que se propicie una generación de espacios personales y grupales de aprendizaje, mediante la interacción comunicativa que promueve la construcción del aprendizaje guiado por el docente.
Castillo (2018), al efectuar un análisis comparativo de videoconferencias interactivas en internet, destaca que existen variedad de herramientas de videoconferencia interactiva divididas en alojamientos, servidores y programas. Este proceso se basa en la comunicación entre usuarios. Tanto en empresas como en ámbitos educativos se usan para facilitar reuniones y conferencias. La posibilidad de disminuir el traslado de personas es una de las ventajas de utilizar la videoconferencia, además de la interactividad. Cuando el aprendizaje se centra en la video-clase, se señala que la videoconferencia es una herramienta que rompe la enseñanza tradicional generando una interrelación instantánea.
Se debe entender entonces que la videoconferencia como tal garantiza una interactividad, pero mirando más allá en el campo pedagógico, al efectuar la clase hoy, se lo hace como una emulación de la clase magistral llevada al internet, donde los docentes mantienen un modelo basado en la enseñanza tradicional, donde sus conocimientos son impartidos al estudiante.
El portafolio digital interactivo permite la interacción desde otro enfoque, que se basa en la participación de los estudiantes en la construcción de su aprendizaje, que no solo se sostiene en la videoconferencia a la que está asistiendo, sino que se le permite autoevaluarse en los momentos en los cuales está desarrollando un aprendizaje de acuerdo a su autonomía de trabajo.
1.3. Creatividad y tecnología en la virtualidad
La creatividad en conjunto con la tecnología se debe repensar desde los espacios de las distintas perspectivas profesionales de la educación, desde el enfoque multidisciplinar y de la era digital; la interacción en la red proporciona un espacio donde se participa de forma mas activa y creativa, en la llamada virtualidad real (Loveless, & Williamson, 2017; Renwck, 2017). Los procesos educativos interaccionan con la tecnología, desde la construcción, la interacción misma y la conexión, se vislumbra entonces el vínculo entre la mente del estudiante y la tecnología.
Durante la interacción virtual-digital emerge la construcción, interacción y conexión. El perfil del estudiante de hoy necesita de estos componentes, que son conceptos fundamentales del portafolio digital interactivo.
Arias (2019), califica el sentido del entendimiento de la tecnología como clave alrededor del pensamiento y como aspecto amplificador del dominio cognitivo del ser humano. Es importante llegar a un acuerdo alrededor del rol de la tecnología y de las evidencias generadas por ella, que son registradas en el portafolio; la posición epistemológica en la que se ubica la estrategia metodológica del portafolio digital síncrono en la sociedad red es la de un papel que va mas allá del simple recurso, evidencia o apoyo, sino que se convierte en un constructo artefactual.
Tur y Urbina (2016) señalan que la categoría de artefacto en el contexto de la sociedad red debe ser entendida como un objeto correspondiente a la unidad de aprendizaje; la reunión coherente y sistémica de estos elementos conforman un portafolio.
2. Metodología y materiales
El ejercicio académico se llevó a efecto en la Universidad Tecnológica Indoamérica, en las facultades de Arquitectura y Derecho. La investigación contó con la participación de una población de 103 estudiantes de las asignaturas de Matemática, Geometría Plana y Trigonometría y Física Aplicada de la carrera de Arquitectura y de la asigntura de Estadística de la carrera de Derecho. Estas asignaturas se imparten normalmente en modalidad presencial, pero debido a la pandemia de COVID-19, durante el segundo semestre de 2020 se desarrollaron de manera virtual.
Los estudiantes, cuyas edades estaban comprendidas entre los 18 y los 21 años, trabajaron con la estrategia metodológica que incorporaba el portafolio digital síncrono durante este semestre. En el marco de la pandemia y ante la necesidad de implementar las clases totalmente virtuales, los estudiantes dispusieron de medios tecnológicos como teléfono móvil, tableta o computadora. Se destaca el hecho que en la carrera de Arquitectura era inédita la inclusión de la modalidad totalmente virtual
El enfoque metodológico fue mixto, cualitativo en cuanto a la comprensión y descripción de la naturaleza del portafolio digital y la interpretación de la información obtenida y cuantitativo en la recolección de datos sobre la experiencia mediante una encuesta.
La validación del instrumento estuvo a cargo de tres docentes de la universidad, expertos en pedagogía y en docencia virtual, y se aplicó el coeficiente alfa de Cronbach para determinar la confiabilidad del instrumento.
El cuestionario administrado (Tabla 1) permitió cuantificar la experiencia de utilización de la estrategia metodológica innovadora según su utilidad y motivación, innovación, reflexión acerca de los aprendizajes y metacognición, facilidad de uso, y grado de interacción.
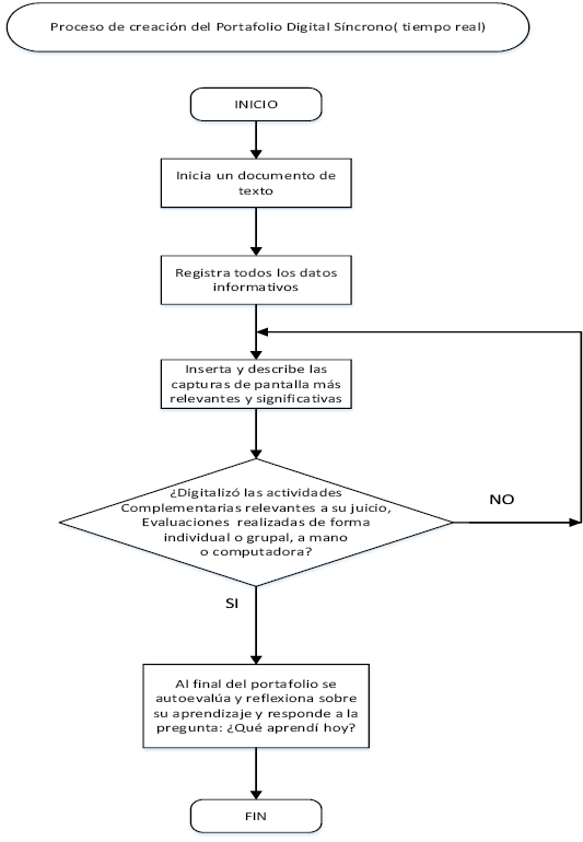
Como estrategia metodológica se implementaron diversas herramientas tecnológicas cuya aplicación se fue registrando en el portafolio digital en los encuentros síncronos, aplicadas a la resolución de actividades diversas, todas incluidas en el portafolio dentro un documento de texto. Esto fue posible gracias a la digitalización de todo lo creado y elaborado por el estudiante, capturando los momentos importantes del aprendizaje, según su propio juicio. Para la implementación de la estrategia metodológica del portafolio digital síncrono interactivo se aplicó el algoritmo que se muestra en la Figura 1.

Fig. 1. Flujograma de creación del portafolio digital síncrono interactivo
Elaboración: El autor.
El procedimiento desarrollado por los estudiantes se señala en las siguientes líneas:
1. Insertan en un documento de texto las capturas de pantalla más representativas del desarrollo de su aprendizaje (se sugirieron cinco, para dos horas de trabajo).
2. A cada captura se le asigna una descripción.
3. Las capturas deben corresponder a aprendizajes significativos y representativos, logrados por los estudiantes y son digitalizaciones de:
a. Resolución de ejercicios, en el cuaderno de trabajo, a mano.
b. Elaboración de organizadores gráficos, a mano, a computador o una mixtura de ellos.
c. Evaluaciones.
d. Desarrollo de talleres grupales.
e. Trabajo con simuladores
f. Todas las actividades relevantes desarrolladas por los estudiantes durante el evento síncrono.
4. Al final de la clase, el estudiante se cuestiona y reflexiona sobre su aprendizaje respondiendo a: ¿Qué aprendí en esta clase? Escribe la respuesta al final del documento.
5. El docente retroalimenta los resultados obtenidos.
6. Los estudiantes con la guía del docente pueden:
a. Exponer y explicar sus portafolios al final de la clase o al inicio de la siguiente sesión.
b. Reflexionar sobre lo que aprendieron en los momentos claves.
c. Señalar los aspectos a trabajar y reforzar la próxima clase.
d. Auto evaluar sus trabajos.
e. Coevaluar los portafolios de los compañeros.
f. Aplicar rúbricas.
Con el fin de recoger información sobre la experiencia, una vez aplicada la estrategia metodológica del portafolio digital síncrono interactivo, se propuso una encuesta con un total de 12 preguntas, con respuestas basadas en una escala de Likert de 5 ítems, donde 1 representa a la opción “Totalmente en desacuerdo”, 2: “Parcialmente de acuerdo”; 3: “Indiferente”, 4: “Parcialmente de acuerdo” y 5 representa la opción “Totalmente de acuerdo”. El cuestionario se aplicó a los 103 estudiantes que trabajaron con el portafolio digital síncrono interactivo. En la Tabla 1 se señalan las medidas estadísticas descriptivas de media y desviación estándar obtenidas con el programa SPSS.
Tabla 1. Medidas descriptivas.
|
Preguntas |
Media |
Desv. |
n |
|
1. El portafolio digital desarrollado durante la clase videoconferencia, le permite recopilar los momentos en los que usted alcanzó mayor aprendizaje. |
3,97 |
1,382 |
103 |
|
2. El portafolio digital promueve la reflexión respecto de su aprendizaje durante y después de la clase videoconferencia. |
3,99 |
1,339 |
103 |
|
3. El portafolio digital posibilita su formación, mediante el registro de las actividades de aprendizaje que realiza durante la videoconferencia. |
4,00 |
1,372 |
103 |
|
4. El portafolio digital evidencia el nivel de logro del aprendizaje mediante la autoevaluación. |
3,83 |
1,294 |
103 |
|
5. Las capturas de pantalla (digitalización) efectuadas para crear el portafolio digital, fueron seleccionadas por ser los momentos más importantes de su aprendizaje. |
4,12 |
1,223 |
103 |
|
6. Al crear el portafolio digital tiene la oportunidad de interactuar, al incluir actividades como: mapas mentales, evaluaciones, ejercicios, gráficas y apuntes. |
4,13 |
1,419 |
103 |
|
7. El manejo de la tecnología al ir construyendo el portafolio no representa mayores inconvenientes. |
3,85 |
1,417 |
103 |
|
8. El portafolio digital genera participación activa y una clase virtual más interactiva. |
3,82 |
1,289 |
103 |
|
9. Al construir el portafolio digital interactivo usted es el generador de su propio aprendizaje. |
3,96 |
1,328 |
103 |
|
10. El portafolio digital es una herramienta interactiva que motiva el trabajo individual y en equipo. |
3,78 |
1,290 |
103 |
|
11. La creatividad se promueve al elaborar el portafolio, mediante la utilización de diversas herramientas tecnológicas y la digitalización de las evidencias de los aprendizajes. |
4,09 |
1,351 |
103 |
|
12. El nivel de dificultad para la creación del portafolio digital me parece mínimo. |
3,85 |
1,346 |
103 |
Fuente: Encuesta portafolio digital síncrono interactivo
Con el fin de garantizar la confiabilidad se aplicó el estadístico alfa de Cronbach, mediante el software SPSS, con un resultado de 0,974 (Tabla 2), lo que permite sostener que el nivel de confianza del cuestionario es muy alto.
Tabla 2. Resumen de procesamiento de casos.
|
Casos |
n |
% |
|
Válido |
103 |
100,0 |
|
Excluido* |
0 |
,0 |
|
Total |
103 |
100,0 |
* La eliminación por lista se basa en todas las variables del procedimiento.
Fuente: Encuesta portafolio digital interactivo.
3. Resultados y discusión
El criterio de 103 estudiantes respecto del trabajo con el portafolio digital síncrono, se estructura en cuatro dimensiones: el aprendizaje en las videoconferencias (Figura 2), los procesos de autoevaluación (Figura 3), el uso de la tecnología (Figura 4), y la interactividad (Figura 5).

Fig. 2. Resultados, videoconferencias y aprendizaje, preguntas 1-3.
En relación con la videoconferencia y el aprendizaje, el 78% de los estudiantes señala estar de acuerdo con que el portafolio desarrollado durante la clase virtual le permite recopilar los momentos de mayor aprendizaje, el 79 % está de acuerdo con que se promueve la reflexión del aprendizaje durante y después de la videoconferencia y el 75 % está de acuerdo en que el portafolio digital interactivo síncrono posibilita la formación al registrar las actividades durante la videoconferencia.

Fig. 3. Resultados, autoevaluación y dificultad, preguntas 4, 8 y 12.
La mayoría de encuestados, el 73%, manifiesta su acuerdo con que el portafolio evidencia el nivel de logro del aprendizaje mediante la autoevaluación, el 70 % en que se genera participación activa y una clase más interactiva, y el 69 % en que el nivel de dificultad para la creación del portafolio es mínimo.

Fig. 4. Resultados, tecnología y digitalización, preguntas 5, 7 y 11.
Al indagar sobre si las digitalizaciones que crean el portafolio son los momentos mas importantes de su aprendizaje, la mayoría, el 72 %, está de acuerdo, mientras que el 72 % esta de acuerdo con que el manejo de la tecnología al construir el portafolio no representa inconvenientes, y para el 78 % la creatividad se promueve al elaborar el portafolio mediante la utilización de diversas herramientas tecnológicas.

Fig. 5. Resultados, interactividad y aprendizaje, preguntas 6, 9 y 10.
Existe acuerdo en la mayoría de encuestados, 80%, sobre la creación del portafolio y la oportunidad de interactuar al incluir actividades como: mapas mentales, evaluaciones, ejercicios, gráficas y apuntes, el 76 % construye el portafolio para generar su propio aprendizaje, el 70 % está de acuerdo en que el portafolio es una herramienta interactiva que motiva el trabajo individual y en equipo.
Tal y como exponen Alanko (2019) y Kilbane (2017), los resultados obtenidos muestran que los momentos de aprendizaje son distintos para cada uno de los estudiantes. Dadas las diferencias de formación en ciencias básicas, la reflexión continua de los estudiantes alrededor de sus aprendizajes está ausente de la práctica educativa, la innovación del portafolio interactivo contribuye a mitigar la falta de reflexión durante el proceso. La evidencia registrada durante el aprendizaje, promueve una formación basada en hitos que marcan los aprendizajes más significativos, las diversas actividades que se pueden generar durante una clase videoconferencia son múltiples y variadas; una de las fortalezas de aplicar el portafolio interactivo es evidenciar la construcción del aprendizaje mediante las acciones desarrolladas durante la clase.
Para redefinir el modelo de una clase virtual lineal y magistral se necesita que el estudiante se integre y evidencie las actividades durante el encuentro virtual, esto se logra mediante el portafolio digital síncrono interactivo. Al conseguir que una estrategia metodológica promueva el autoaprendizaje, se está abriendo las puertas a un proceso autoevaluativo y de trabajo autónomo, que en el contexto de la virtualidad es de alto interés para la educación y sociedad en general.
La creatividad se debe motivar en los estudiantes y el portafolio permite que el estudiante encuentre nuevas y mejores formas de presentar sus escritos, mapas mentales y demás acciones durante la clase videoconferencia, al ser el portafolio una estrategia de fácil acceso y utilidad por parte de los estudiantes.
En relación al contenido del portafolio digital, en general, se evidencia el trabajo del estudiante al término de un proceso, se le da un significado permitiendo incluir objetos como imágenes digitalizadas, sin mantener necesariamente una secuencialidad lineal al momento de aprender. Las características mas representativas de un portafolio digital se basan en centrarse en el estudiante y cómo él aprende, existe total flexibilidad de las herramientas que pueden ser aplicadas, lo que permite el seguimiento del desempeño del estudiante por parte del docente, además de incluir momentos de coevaluación donde de forma grupal pueden, mediante una rúbrica, analizar los portafolios de los compañeros y vislumbrar aprendizajes que para muchos han pasado desapercibidos y que provocan un aprendizaje en equipo y los comentarios que el docente pueda señalar.
El portafolio digital síncrono enlaza e íntegra el aprendizaje con la evaluación, permitiendo mostrar el trabajo que desarrolla un estudiante durante un encuentro síncrono con su profesor. En el portafolio, es posible visibilizar como se desarrolla el proceso enseñanza aprendizaje, de forma que su construcción estimula la investigación y creatividad en el estudiante y, al reflejar el punto de vista del estudiante, se evidencian sus logros claves y representativos, así como sus dificultades. En las manos del profesor es una herramienta poderosa de gran importancia que permite el seguimiento de los aprendizajes.
4. Conclusiones
La propuesta del portafolio digital síncrono interactivo resultó en una iniciativa innovadora que ubica al estudiante en el centro del proceso educativo como su protagonista principal e íntegra aprendizaje, evaluación y tecnología, aplicando esta última en los momentos de encuentros síncronos. El portafolio es una innovadora estrategia metodológica que permite al docente mantener un constante monitoreo y evaluación de los resultados y logros de aprendizaje de sus estudiantes, a la par que permite a los estudiantes autoevaluarse y coevaluarse, además de promover un aprendizaje transformador que posibilita los niveles mas altos de reflexión, generando una identidad propia alrededor de la selección de las situaciones, momentos y actividades mas relevantes.
La interactividad como propuesta educativa es el motor que genera esta estrategia y permite que los estudiantes se mantengan atentos a su esfuerzo de aprendizaje; sus logros son observados y descritos por ellos mismos de forma inmediata y al mismo tiempo, el portafolio permite identificar las necesidades de retroalimentación alrededor de una problemática planteada por el profesor. Al concluir con un criterio de lo aprendido durante el encuentro síncrono, se da sustento a un proceso autoevaluativo metacognitivo por parte del estudiante, que reflexiona sobre lo aprendido,. Este proceso centrado en el estudiante permite, a su vez, una evaluación de tipo formativo e integral, siendo el estudiante actor de su propio aprendizaje.
La inclusión de las actividades más representativas que se han realizado durante la clase en el portafolio digital síncrono ayuda a que se logre un enfoque sistémico, una resignificación y redefinición de la práctica educativa. La tecnología asume un rol fundamental al convertirse en la mediadora y facilitadora de los aprendizajes, sea al elaborar un organizador gráfico de forma manual, en medio tecnológico o una mixtura de estos, posibilita mostrar el resultado del trabajo. La captura de imágenes, por ejemplo, posibilita evidenciar el aprendizaje.
La estrategia metodológica del portafolio digital síncrono interactivo cimenta el concepto de Proceso de Enseñanza y Aprendizaje Síncrono (PEAS) como una extensión de este modelo pedagógico que necesita su propio recurso tecnológico sistémico, donde el papel del docente es, sobre todo, de guía. Con el apoyo de la tecnología, se logran altos niveles de aprendizaje que son el resultado de la interacción en la virtualidad. Se convierte entonces el portafolio en un entorno personal de aprendizaje, que conecta, agrupa y registra todas las experiencias educativas y muestra las múltiples aplicaciones utilizadas e implementadas en el proceso síncrono, además de promover la evaluación formativa, lo que redundará en la toma de decisiones de retroalimentación sobre lo aprendido mucho más prontas y cercanas a las dudas y vacíos surgidos en los estudiantes, sin tener que esperar el momento final sumativo de la evaluación, donde ya es demasiado tarde.
Una debilidad detectada es la escasa cultura autoevaluativa de parte de los estudiantes que es un problema estructural de la educación, ante tal hecho, se debe considerar un trabajo integral que involucre a todos los proyectos formativos y que responda a una visión institucional definida. Un dato no menor es que algunos estudiantes mostraron poca destreza investigativa y tecnológica ante los retos de utilizar software diverso, tanto en simuladores como en hojas electrónicas, lo que alimenta el hecho de no dar por hecho que al ser “nativos digitales” ellos pueden acceder de mejor y mayor manera a las aplicaciones propuestas.
Referencias
Alanko, M., Kankaanranta, M., & Kenttälä, V. (2019). Implementation of Digital Portfolios in Early Childhood Education. En Bastiaens, Theo (Ed.) Proceedings of EdMedia + Innovate Learning 2019. Waynesville: Association for the Advancement of Computing in Education (AACE), 313-321.
Arias Duque, S. Y. (2019). Portafolio profesional de educación [Tesis de grado]. Colegio de Ciencias Sociales y Humanidades, Universidad San Francisco de Quito, Quito, Ecuador.
Arraiz, A. M., Sabirón, F., Berbegal, A., & Falcón, C. (2016). La evaluación de competencias: el portafolio digital. La Cuestión Universitaria, 8, 140-151.
Barberà, E. (2005). La evaluación de competencias complejas: la práctica del portafolio. Educere, 9(31), 497-504.
Barberà, E., Barujel, A. G., & Illera, J. L. R. (2016). Portafolios electrónicos y educación superior en España: Situación y tendencias. Revista de Educación a Distancia, 50, 1-12. doi:10.6018/red/50/7
Barrett, H. (2010). Balancing the two faces of ePortfolios. Educação, Formação & Tecnologias, 3(1), 6-14.
Bonilla, M. Á, Benavides, J. P. C., Espinoza, F. J. A., & Castillo, D. F. P. (2020). Estrategias metodológicas interactivas para la enseñanza y aprendizaje en la educación superior. UISRAEL Revista Científica, 7(3), 25-36. doi:10.35290/rcui.v7n3.2020.282
Castillo, L. F. P. (2018). Análisis comparativo sobre alternativas para sistemas de videoconferencias interactivas en internet: Caso de estudio Universidad Católica de Cuenca. ProSciences: Revista de Producción, Ciencias e Investigación, 2(8), 26-31.
Cornejo-Sánchez, J. F., Limaymanta, C. H., Mezarina-Castañeda, R. D., & Gálvez-Nores, B. M. (2020). Digital Portfolio in The Development of Documentary Competence in University Students. EDUSER, 7(2), 95-108. doi:10.18050/eduser.v7i2.2541
Gómez-Urrutia, V. E., & Faúndez, O. M. O. (2019). Portafolio reflexivo: una propuesta para la enseñanza de la Metodología Cualitativa. Zona Próxima, 31, 87-106.
Guasch, T., Ortiz, L. G., & Barberà, E. (2009). Prácticas del portafolio electrónico en el ámbito universitario del Estado Español. Revista de Educación a Distancia (RED), 9(8), 1-11.
Kilbane, C. R., & Milman, N. B. (2017). Examining the Impact of the Creation of Digital Portfolios by High School Teachers and Their Students on Teaching and Learning. International Journal of ePortfolio, 7(1), 101-109.
Loveless, A., & Williamson, B. (2017). Nuevas identidades de aprendizaje en la era digital. Madrid: Narcea.
Perez Ambuludi, M. E. (2017). El aprendizaje colaborativo como estrategia metodológica interactiva y su incidencia en las relaciones interpersonales [Tesis de grado]. UTMACH, Unidad Académica de Ciencias Sociales, Machala, Ecuador.
Renwick, M. (2017). Digital portfolios in the classroom: Showcasing and assessing student work. Alexandria, VA: ASCD.
Rey Sánchez, E., & Escalera Gámiz, Á. M. (2011). El portafolio digital un nuevo instrumento de evaluación. DIM: Didáctica, Innovación y Multimedia, 21, 1-10.
Tur, G., Urbina, S., & Forteza, D. (2019). Rubric-Based Formative Assessment in Process Eportfolio: Towards Self-Regulated Learning. Digital Education Review, 35, 18-35.
Yein, L. X., Ket, A. M. E., Othman, M., Ismail, L., & Aralas, D. (2017). Digital Portfolios Application: A Tool to Become a Reflective ESL Teacher. International Journal of Academic Research in Business and Social Sciences, 17(14), 453-462. doi:10.6007/IJARBSS/v7-i14/3681
Copyright: © 2021 Tipán Renjifo. Este es un artículo de acceso abierto distribuido bajo la licencia Creative Commons de Atribución No Comercial 4.0, que permite su uso sin restricciones, su distribución y reproducción por cualquier medio, siempre que no se haga con fines comerciales y el trabajo original sea fielmente citado.