Artículo de investigación



KIPUS: REVISTA ANDINA DE LETRAS Y ESTUDIOS CULTURALES,
No. 59 (Enero-Junio, 2026), 85-107. ISSN: 1390-0102


La utopía de la identidad nacional en Le dedico mi silencio (2023): música, literatura y el fracaso del mestizaje cultural


The Utopia of National Identity in Le dedico mi silencio (2023): Music, Literature, and the Failure of Cultural Mestizaje


DOI: https://doi.org/10.32719/13900102.2026.59.5


Fecha de recepción: 2 de septiembre de 2025 - Fecha de revisión: 12 de septiembre de 2025
Fecha de aceptación: 20 de octubre de 2025 - Fecha de publicación: 1 de enero de 2026




Pablo Jaramillo-Reinoso ORCID

Universidad Internacional del Ecuador (UIDE) Quito, Ecuador pabjaramillore@uide.edu.ec

RESUMEN

Este artículo analiza cómo Le dedico mi silencio, de Mario Vargas Llosa, problematiza la identidad nacional a través de la música criolla y el fracaso del mestizaje en Perú. A partir de un enfoque interdisciplinario, se examina el papel de la música como símbolo de una nación idealizada, así como el silencio final del protagonista como una metáfora de la desilusión nacional. El estudio se basa en los aportes teóricos de García Canclini sobre hibridez cultural, Huyssen sobre memoria y Sarlo sobre construcción de discursos nacionales. Los hallazgos sugieren que Vargas Llosa no solo ofrece una crítica a la utopía de la identidad peruana, sino que plantea una reflexión sobre el papel del arte en la formación de la memoria colectiva.

Palabras clave: identidad nacional, mestizaje cultural, música criolla, literatura latinoamericana, Mario Vargas Llosa, memoria colectiva, hibridación cultural, simbolismo en la literatura.


ABSTRACT

This article analyzes how Le dedico mi silencio, by Mario Vargas Llosa problematizes national identity through criollo music and the failure of mestizaje in Peru. Using an interdisciplinary approach, the study examines the role of music as a symbol of an idealized nation, as well as the protagonist’s final silence as a metaphor for national disillusionment. The analysis is based on the theoretical contributions of García Canclini on cultural hybridity, Huyssen on memory, and Sarlo on the construction of national discourses. The findings suggest that Vargas Llosa not only offers a critique of the utopia of Peruvian identity but also reflects on the role of art in shaping collective memory.

Keywords: national identity, cultural miscegenation, criollo music, Latin American literature, Mario Vargas Llosa, collective memory, cultural hybridity, symbolism in literature.






INTRODUCCIÓN


"SERÁ LO ÚLTIMO que escribiré". Esas son las palabras con las que termina una breve declaración que hace Mario Vargas Llosa, al final de la que manifestó sería su última novela: Le dedico mi silencio (2023). En esta, el autor peruano explora el dilema que se deriva de la búsqueda de una identidad nacional en un país donde el mestizaje se erige como una suerte de ideal para este propósito; no obstante, en la práctica, termina exponiendo sus limitaciones. Los intentos para construir una identidad nacional en gran parte de las naciones de América Latina se han establecido alrededor de narrativas híbridas que tienen el objetivo de conciliar, en alguna manera, las innumerables diferencias étnicas y, sobre todo, culturales dentro de un mismo discurso nacional. Es preciso señalar que fueron los lenguajes impresos que daban forma a estas narrativas los que jugaron un papel esencial en la formación de la identidad nacional a pesar de que, en la mayoría de ocasiones, el idioma nacional no era ocupado por toda la población (Anderson 2016). Los distintos procesos históricos han demostrado que este intento de integración no ha sido equitativo ni homogéneo, por lo cual la obra que nos ocupa resulta clave para entender cómo se expresan las tensiones de la identidad y la cultura en un discurso literario.

La literatura latinoamericana ha abordado el conflicto identitario desde varias perspectivas que comprenden un abanico de posibilidades que van desde la imposición de valores europeos hasta la idealización de la cultura indígena, intentando encontrar una especie de punto intermedio en la propuesta del mestizaje como una síntesis de armonía. Son varias las obras que han conjugado la tensa relación entre la historia, la cultura y la identidad; un ejemplo de esto es Los ríos profundos (1958), del también peruano José María Arguedas; El siglo de las luces (1962), del cubano Alejo Carpentier; e incluso Cumandá (1877), del ecuatoriano Juan León Mera. Por otro lado, Vargas Llosa, a lo largo de su trayectoria literaria, se mantuvo alejado de estas posturas esencialistas o incluso puristas al realizar una propuesta más crítica y desencantada sobre la construcción de una identidad nacional, donde destaca la incidencia del fenómeno político como rol fundamental y motivo nuclear en la diégesis de varias de sus novelas. Sarlo (2012) destaca que existe una tensión entre la necesidad de recuperar una identidad a partir de recuerdos [o testimonios] y la fragmentación de esas experiencias que podrían construir narrativas que respondan más a una urgencia de reivindicación que a una representación de la realidad.

Le dedico mi silencio se establece como una relación sinecdótica de los conflictos culturales de la identidad peruana en la que la música busca convertirse en el vínculo identitario, al mismo tiempo que refleja las divisiones sociales y raciales de la nación. El protagonista, Toño Azpilcueta, se adentra en la obsesiva búsqueda por resignificar el papel de la música criolla en la historia e identidad del Perú a través de la biografía del personaje Lalo Molfino "a quien pretendo hacer justicia en un libro que estoy escribiendo" (Vargas Llosa 2023, 134). La cruzada de Azpilcueta representa la lucha entre un pasado idealizado con la modernidad para, en cierto modo, reconciliar la identidad peruana fragmentada. A través de la multitud de discursos que conforman la diégesis, la obra expone las contradicciones del criollismo y el consecuente fracaso del mestizaje como factor unificador.

La tesis de la que parte la empresa quijotesca del protagonista es establecer a la música criolla peruana como un elemento que propiciaría la unificación de la identidad nacional "¡Imagínate! [...] Que la música criolla va a tener ese papel fundamental: unir a los peruanos. Es una tesis bastante enloquecida, ¿no te parece?" (202). De hecho, la novela nos revela que esta construcción identitaria está invadida por exclusiones y contradicciones debido a que se evidencia la apropiación de la música criolla por medio de una suerte de monopolio del estudio por parte de ciertas élites intelectuales, como es el caso de Toño Azpilcueta. Esto acentúa la distancia entre la realidad sociocultural de los sectores populares y la visión ideal del criollismo. La constante contraposición entre Toño y los músicos populares no limita a la música tan solo al papel de expresión cultural, sino que la establece como un sitio de lucha ideológica donde se busca definir los conceptos de autenticidad y pertenencia.


VARGAS LLOSA Y LA IDENTIDAD CULTURAL EN SU NARRATIVA


La construcción del ideal identitario de una nación no solo es un tema de constante debate en el Perú sino en gran parte de las naciones de América Latina, precisamente por los procesos históricos asociados con la presencia del Imperio español entre los siglos XV y XVIII. Esta intención implica la creación de una imagen de conexión y comunión entre todos los pobladores a pesar de que los miembros de esta nación nunca conocerán a la mayoría de sus compatriotas (Anderson 2016). Este fin, por la multiplicidad de culturas que pretende abarcar un Estado, representa una problemática que también se presenta en la dimensión literaria del continente, puesto que el mestizaje no es un fenómeno armónico, sino que es un territorio de tensión y contradicción (Cornejo Polar 2003). Vargas Llosa ya ha explorado estas incertidumbres que se derivan de la esquizofrenia identitaria del mestizo en la novela El hablador (1987), en que sugiere la dualidad de identidades que refleja la fragmentación cultural y termina por complicar la unificación tan deseada. La obra pone de manifiesto el etnocentrismo presente en las distintas culturas -incluyendo oralidad y escritura- que provoca la omisión de las limitaciones de cada cosmovisión (O'Bryan 1990).

Le dedico mi silencio contribuye a este debate al ofrecer una perspectiva desencantada para este propósito unificador al exponer que la identidad peruana no se puede construir desde una síntesis homogénea, sino a partir de la confrontación de una serie de discursos disímiles que buscan establecer y, al mismo tiempo, imponer su legitimidad a través de la exclusión de los otros:

Eres joven y por eso te persuaden los disparates; a mí me divierten, más bien. La música criolla haría acercarse a todos los peruanos, a los cholos, a los serranos y a los blanquitos..., por favor. ¿Tú te casarías con una indiecita de esas que nunca se bañan y que tienen el ojete oliendo a vómitos? (Vargas Llosa 2023, 202)

Podemos observar que en la diégesis se busca establecer una diferencia con el otro para justificar su exclusión de la élite (Mijares 2004). Esta situación limita la identidad a una fórmula binaria que se define a partir de la negación y marca un punto de tensión inicial para la conclusión de la empresa del personaje de Toño Azpilcueta.

Con esto, se puede señalar que, a partir de la lectura de la novela, la construcción de la identidad del Perú está limitada por una heterogeneidad conflictiva; aquí conviven distintas perspectivas en un estado de fricción constante (Cornejo Polar 2003). En Le dedico mi silencio se propone esta visión de un intento de unificación al presentar a la música criolla como un símbolo que abarque a todos los pobladores de una nación. No obstante, este encuentra una serie de restricciones debido a que no termina de trascender en las múltiples divisiones sociales y raciales del Perú:

Esa iba a ser la tesis central de su libro, les confesó Toño. Solía pensarse que eran la religión, la lengua o las guerras las que iban constituyendo un país, creando una sociedad, pero nunca a nadie se le había ocurrido que una canción, una música, hiciera las veces de la religión, de la lengua o de las batallas. Era la música, bastaba pensar un poco en ello para darse cuenta, la expresión artística que tenía el poder para despertar la fraternidad, acaso el erotismo, entre personas diferentes. (Vargas Llosa 2023, 123)

A lo largo de la obra narrativa de Vargas Llosa se evidencia la construcción de una visión crítica del Perú en el que la modernidad se configura a partir de un conflicto constante con la tradición (Forgues 2009). Le dedico mi silencio manifiesta esta pugna en la incapacidad del personaje de Toño para aceptar otro elemento unificador que no sea la música criolla y que motiva al protagonista al aislamiento y la frustración. Es preciso señalar que la imposibilidad de aceptación del personaje de Toño resulta irónicamente incompatible con la cruzada que él emprende para encontrar una respuesta única para la identidad del país, la obsesión de Azpilcueta por establecer la música criolla como símbolo nacional de unificación no hace más que reflejar las contradicciones políticas del país y, en alguna medida, de gran parte de las naciones latinoamericanas.

Para mí, aquella ruptura del pequeño círculo en el que la música peruana estaba encerrada hasta entonces fue lo mejor que nos ocurrió como país. Gran mérito de aquella música, con la que al fin nacían unas canciones que los peruanos, de cualquier clase social, reconocían como propias. (Vargas Llosa 2023, 130)

La manifestación de la cultura en un texto narrativo se puede interpretar desde tres perspectivas: cultura elitista -o "libresca"-, cultura del pueblo, y la intermedia o "tercera cultura" (Sirojiddin 2024). En la novela de Vargas Llosa podemos notar la presencia de los tres puntos de vista desde múltiples focalizaciones e intenciones comunicativas, lo que permite que exista una interacción dialógica entre ellas y diversos tipos de conexiones. Para profundizar en este aspecto, es importante determinar cómo se representan cada una de estas perspectivas (ver tabla 1).


Tabla 1 Representación de las perspectivas culturales en Le dedico mi silencio

Perspectiva cultural Descripción Manifestaciones en la obra Ejemplo
Elitista Relacionada con la élite financiera, intelectual y artística. Uso del lenguaje coherente y pronunciación correcta. Como elemento de burla (ironía). "-Hará mucha falta en el Perú, doctor -dijo Toño Azpilcueta, y, después de dudar un instante, pasó del lamento al reproche-. Con todo respeto, no sé qué se les ha perdido a los intelectuales de este país en Francia. Nada bueno se aprende de esos franchutes. Recuerde a César Moro, nos lo devolvieron hecho un rosquete. Y no creo que haya sido el único" (Vargas Llosa 2023, 47).
Como elemento de desagregación. "aquellos profesores los invitaron a cenar y la conversación fue magnífica, de una elevada significación, con muchas referencias culturales que dejaban a Toño en la luna, en la que solo pensaba en la pregunta que le habían hecho en la tarde" (265).
Del pueblo Expresadas a través del dialecto, el folclore y un lenguaje La tradición como elemento de conjunción cultural. "la Yawar Fiesta que de alguna forma simbolizaba la unión de la cultura indígena y la hispánica, y porque era allá, entre los pobres de la sierra, donde los toros se habían consubstanciado con las fiestas populares y las tradiciones nacionales. ¿Era el toreo un fenómeno ajeno a la peruanidad? No, no lo era" (273).
coloquial. Refleja tradiciones y una historia compartida. Exposición de una perspectiva rural. "-Vivía lejísimos -explicó Pedro Caballero a Toño Azpilcueta y señaló en una dirección vaga-. Por allá. Pasando uno de los basurales de Puerto Eten. Es el más antiguo. Porque hay varios. Yo conozco tres. El más importante está fuera de aquí. Es el del Reque: kilómetros de kilómetros de basurales. Moscas y ratas por doquier" (87).
Tercera cultura Espacio intermedio entre cultura elitista y del pueblo. Incluye elementos de identidad Involucramiento de la élite en el reconocimiento de la cultura popular. Estaba familiarizado con su nombre [José Durand Flores] por una rareza que traicionaba o desmentía sus gustos foráneos. Todos los sábados, en el diario La Prensa, sacaba un artículo en el que hablaba bien de la música criolla y hasta de cantantes, guitarristas y cajoneadores como el Caitro Soto, acompañante de Chabuca Granda, lo que a Toño, por supuesto, le hacía sentir algo de simpatía por él" (10).
compartida. Accesible a un público más amplio. Espacios de la élite ocupados por la cultura popular. "Quién hubiera pensado que los callejones de Lima serían el mundo natural de esta música, que allí florecería y poco a poco iría empinándose en la vida social hasta ser aceptada por la clase media y, más tarde, incluso adentrarse en los salones de la nobleza y de los ricos, llevada por la gente joven" (24).

Elaboración propia.


La presencia de las tres perspectivas culturales sugeridas por Siro-jiddin cuenta cada una con variaciones, dependiendo la intención comunicativa. Así se manifiestan diversos puntos de vista que, a pesar de los intentos de unificación por medio de la existencia de la tercera cultura, dificultan la homogeneización de criterios para establecer una identidad nacional única. No obstante, en la diégesis se hacen presentes ciertas particularidades -siendo el libro de Toño la más obvia- que dejan en evidencia la porosidad de las fronteras de las perspectivas, y es, en ese aspecto, que se propone a la música criolla como símbolo unificador.


LA MÚSICA CRIOLLA COMO SÍMBOLO DE UNA NACIÓN IDEALIZADA


A pesar de que la tesis de Toño resulte hilarante para gran parte de los personajes de la historia de la novela, esta no está del todo desatinada, puesto que la música es un elemento fundamental para el proceso de construcción de la identidad personal y colectiva. Los individuos hacen uso de la música para expresar su personalidad desde múltiples perspectivas que incluyen nacionalidad, etnicidad y pertenencia cultural (García Canclini 2024). El protagonista, por su percepción desde lo que Sirojjidin (2024) llama la tercera cultura, logra articular su propuesta en la que la música criolla peruana se establecería como un símbolo de orgullo e integración nacional en lugar de una mera mezcla de estilos:

El vals criollo avanzaba, iba ganando espacio en la atención de los peruanos, pues no era un fenómeno limitado a Lima, sino que ocurría también en las provincias, y no hay duda que se trataba de una música nacional y profundamente popular (Vargas Llosa 2023, 116).

La tesis de Azpilcueta se establece como un movimiento de constitución de nuevas identidades nacionales. La música se origina a partir del diálogo entre el mestizaje y la deformación de aquello que se puede percibir como "auténtico" (Martín-Barbero 2010). Es bajo este parámetro que la música criolla desempeña un rol fundamental en la diégesis de Le dedico mi silencio, ya que se la propone como un vehículo que es capaz de expresar, en cierta medida, las emociones y sensaciones de las diversas comunidades que el protagonista cree que representan al Perú y su identidad. Toño genera esta propuesta desde la deformación no solo de la cultura de la élite sino, al mismo tiempo, de la cultura indígena. A través de la distorsión de ambos extremos, se pretende hallar un punto intermedio y mayoritario en el que se conjuguen los aspectos de una sociedad integrada:

La música en esos años no reflejaba para nada una sociedad integrada. Por el contrario, la burguesía y la minúscula aristocracia peruana bailaban y escuchaban la música española, en tanto que los indígenas seguían con la suya, una música triste, de instrumentos emparentados con el charango, sin duda la corneta, acaso la guitarra, con una división muy clara entre la música de la sierra y la de la costa, entre ellas la marinera, músicas paralelas que se ignoraban mutuamente hasta que, solo muy avanzado el siglo XIX, comenzarían a intercambiar sonidos e instrumentos. (Vargas Llosa 2023, 199-200)

La música es un medio que puede expresar la identidad colectiva y cultural de un pueblo (Adorno 2003). En la novela, la música no se limita a desempeñar el rol de un artefacto cultural, sino que se establece como un símbolo de pertenencia de un grupo poblacional que el protagonista piensa mayoritario. De igual manera, esta adscripción a una identidad única, en la diégesis, tiene el objetivo de reconciliar a los personajes, a menudo en conflicto de acuerdo con la perspectiva de Azpilcueta, ya que la música les permite expresar descontentos y frustraciones al mismo tiempo que se reconcilian con sus propias identidades y raíces culturales. Esto va más allá de la deformación que mencionamos, enmarcándose en un contexto de poder y resistencia (Attali 1995).

Toda esta búsqueda del equilibro integrador del Perú se hace desde un esquema dialéctico tradicional. Es decir, la publicación de una obra académica que no solo busca ubicar el tema del criollismo musical como símbolo de integración en las élites intelectuales sino, al mismo tiempo, a la figura de Toño Azpilcueta dentro los círculos académicos de Lima, aquellos a los que admiraba y detestaba a la vez. Así, la propuesta y la respectiva ejecución del protagonista se construyen a partir de la idealización de la música criolla y sus respectivos intérpretes.

Ellos habían transformado este país desde sus mismas raíces, y lo fueron convirtiendo en una sociedad de nuevo grande, como durante el Incario, pero ahora no por sus imponentes templos y palacios y sus conquistas, sino por la manera como se mezclaban los peruanos, sin complejos ni prejuicios, estableciendo poco a poco esa sociedad integrada en la que todos tendrían derecho a una consideración y un tratamiento de personas, no de animales, y vivirían progresando y respetándose, como un país modelo para el resto de América Latina. (193-4)

Esta idealización se evidencia cuando el protagonista de la novela ofrece una respuesta única a toda la problemática que se desprende de los diversos intentos de unificación nacional, la música criolla. El afán reivindicativo en la propuesta es uno de los puntos clave para entender el objetivo que persigue Toño. La creación de una noción idealizada puede reflejar sensaciones de maestría y superioridad en aquellos personajes que pueden presentar tendencias arrogantes y vindicativas (Paris 1997). Esta idealización se manifiesta en dos niveles: el del personaje principal y el de su propuesta (ver tabla 2).


Tabla 2 Niveles de idealización en Le dedico mi silencio

Objeto de idealización Intención (nivel) Ejemplo
Demostración de maestría "Toño Azpilcueta era un erudito en la música criolla -toda ella, la costeña, la serrana y hasta la amazónica-, a la que había dedicado su vida. El único reconocimiento que había obtenido, dinero no, por descontado, era haberse convertido, sobre todo desde la muerte del profesor Morones, el gran puneño, en el mejor conocedor de música peruana que existía en el país" (14).
Toño Azpilcueta Tendencia vindicativa "El colerón que se llevó Toño Azpilcueta cuando supo que nunca sería profesor en San Marcos fue de tal grado que estuvo a punto de romper en mil pedazos cada ficha y cada cuaderno que almacenaba en su maleta. Felizmente no lo hizo, pero sí abandonó por completo su proyecto de tesis y la fantasía de una carrera académica. Sólo le quedó el consuelo de haberse convertido en un gran especialista en la música y los bailes populares, o, como él decía, en el 'intelectual proletario' del folclore" (12-3).
Propuesta de la música criolla como elemento integrador Demostración de superioridad "Con temple y talento, nuestros músicos pusieron el tango en su lugar y reimplantaron el vals como la canción bailable más popular del Perú, una música que, nacida en los callejones y barrios más humildes, se había ido extendiendo pausadamente hasta forjar por primera vez una canción que ahora sí era nacional, pues la bailaba todo el Perú".
Tendencia vindicativa "En origen, defendía Toño, el vals había tenido un aire menos aristocrático y había sido más bien popular, es decir, miserable, hambriento" (137).

Elaboración propia.


Al establecerse dos niveles tanto de vindicación como superioridad intelectual e integradora, se puede asegurar que hay todo un mecanismo de idealización del protagonista y su tesis, ya que estos se establecen como un nexo de conexión entre dos extremos, respectivamente. No obstante, estas propuestas, en lugar de resultar abarcadoras, terminan por simplificar toda la noción por la cual se entiende a la nación peruana y a quienes la conforman en, esencialmente, dos polos opuestos que se encontrarán de forma irremediable y armónica en el centro exacto que tanto Toño como su propuesta quieren ocupar. Esta sublimación del concepto de hibridez puede depender demasiado de las interpretaciones de intelectuales -o aspirantes a-, lo que provocaría un riesgo de idealización al representar la hibridez o el mestizaje como una construcción intelectual infalible en lugar de una realidad compleja (Ackermann 2012) (ver figura 1).


Figura 1 Representación de Toño y su tesis como puntos de conexión entre extremos

n59n05image001.png

Elaboración propia.



EL FRACASO DEL MESTIZAJE CULTURAL EN LA NOVELA

La concepción histórica del término mestizaje ha girado alrededor de un ideal de integración, tanto cultural como racial en América Latina. Sin embargo, esta tendencia homogeneizadora tiende a reducir los aspectos que la conforman a una sola narrativa o forma (Torres Reyes 2018). En la novela, esa narrativa toma la forma del libro Lalo Molfino y la revolución silenciosa, en el que el protagonista, desde su perspectiva -por la amistad con los personajes de Toni y Lala-, su experiencia -la investigación de su disertación de fin de grado- y, sobre todo, sus frustraciones -cuando supo que nunca iba a ser profesor universitario- genera su propuesta:

Pensaba en eso y se inflamaba hasta las lágrimas. Las vetas más profundas de la nacionalidad peruana, ese sentimiento de pertenecer a una comunidad a la que unían unos mismos decretos y noticias, estaban impregnadas de música y cantos populares. Ésa iba a ser la nota reveladora de una tesis que había avanzado en multitud de fichas y cuadernos, todos guardados con celo en una maletita, hasta el día en que el profesor Morones se jubiló y con cara de duelo le informó que San Marcos había decidido, en vez de nombrarlo a él para sucederlo, clausurar la cátedra dedicada al folclore nacional peruano. Se trataba de un curso voluntario y cada año, de forma inexplicable, inaudita, tenía menos inscritos de la Facultad de Letras. La falta de alumnos sentenciaba su triste final. (Vargas Llosa 2023, 12)

La frustración puede surgir de diversas situaciones como un conflicto moral, expectativas no cumplidas, relaciones interpersonales, incertidumbre y confusión (Altshuler y Kim 2024). El personaje de Toño Azpilcueta experimenta, en mayor o menor medida, estas circunstancias en su vida; no obstante, la más evidente es la expectativa no cumplida de su propia identidad como intelectual rechazado y el afán de reconocimiento malogrado. Desde su perspectiva frustrada, da lugar a su tesis de la música criolla como elemento unificador del Perú; tanto las obras literarias como culturales parten de la influencia de estos ideales e incluso aspiraciones ideales representando realidades duras y complejas de la condición humana (Kholodniak 2023).

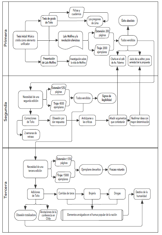
En Le dedico mi silencio, el fracaso del personaje de Toño no solo representa la derrota de una identidad nacional única y homogénea, sino que también es la representación de la tensión entre la idealización de un pasado cultural tradicional y la imposibilidad de su restauración y reivindicación. La tensión entre realidad e idealización también se manifiesta en la hibridación cultural, ya que la idealización de estas nociones entran en conflicto con la realidad de las interacciones que tienen lugar a lo largo del tiempo (Stockhammer 2012). Esto se evidencia en la estructuración del libro de Azpilcueta y las constantes correcciones y adiciones de las que es objeto en sus diversas ediciones.

Como se puede apreciar en la figura 2, las tres ediciones que tiene la obra del personaje de Azpilcueta varían bastante entre sí, al punto que entre la primera y la tercera hay un incremento considerable del 75 %. Aparte de que esto represente un resultado cuantitativo llamativo, su significado va mucho más allá de eso, pues la absurda tercera edición, además de abordar temas que ya son más lejanos a la música criolla, todavía no contenía todos los aspectos que su autor creía perentorios para su propósito. "Tenía más ideas, cómo no iba a tenerlas, y quizás estaba a tiempo para incluirlas en esta tercera, y si no en una cuarta edición" (Vargas Llosa 2023, 283).

En este punto podemos asegurar que el libro de Azpilcueta tendría tantas extensiones como ediciones cual si se tratase de una función que tiende hacia lo infinito. Esta afirmación no surge de una suposición deductiva por lo visto en la figura 2, sino que es la representación del fracaso por sintetizar de forma homogénea una cultura múltiple como la peruana. La tentativa del protagonista resultaría superficial debido a que pierde de vista la complejidad de las diferentes tradiciones culturales (Haines 2020). El fallo de Toño no es solo la representación del fracaso del proyecto de una identidad nacional única y homogénea, sino que, al mismo tiempo, es evidencia de la tensión que hay entre la idealización de la música criolla en este caso y la realidad de un abarcamiento imposible.


Figura 2 Diagrama de las ediciones de Lalo Molfino y la revolución silenciosa

n59n05image002.png

Elaboración propia.


Históricamente, la música criolla peruana ha representado un espacio de hibridación en el que confluyen elementos indígenas, afros e incluso europeos, lo que desafía cualquier intento de fijarla en una forma pura e inmutable (López Ramírez-Gastón 2015). En este sentido, podemos determinar que la obsesión del protagonista por establecer a la música criolla como único elemento unificador es una lucha perdida de antemano debido a que la identidad cultural, como la música, es un proceso en constante redefinición. Esto lo observamos cuando Toño decide incluir elementos ajenos para intentar abarcar toda la identidad del Perú en un solo ideal fracasando estruendosamente, por lo que su empresa, desde su gestación, no era más que un imposible:

Según esa realidad, el Perú que Toño Azpilcueta quería resucitar no podía renunciar a elementos arraigados en el humus popular de la nación, por mucho que a él lo horrorizaran. Ni a esos ni a muchos otros, que debían hacer síntesis cada vez más abarcadoras y totales. Ese era el camino, claro, pero ¿cómo integrar el valsecito, la brujería y el satanismo? Eso era justo lo que había hecho Toño en la tercera versión de su libro, porque ahora estaba convencido de que aquello resultaba imprescindible para dar cuenta cabal y total de la peruanidad y de su importancia en la unión espiritual del género humano. (Vargas Llosa 2023, 276)

La novela de Vargas Llosa se permite realizar una desmitificación de una identidad mestiza única, ya que muestra cómo la integración cultural es un proceso conflictivo en lugar de armónico. El derrotero del mestizaje en el Perú no ha generado una identidad homogénea, sino que ha estado marcado por una heterogeneidad conflictiva en la que los distintos sectores que conforman a la sociedad reivindican su versión subjetiva de lo que es la identidad nacional sin alcanzar una unidad real (Cornejo Polar 1998).

Le dedico mi silencio manifiesta esta fragmentación a través de la música criolla debido a que esta es percibida de una forma distinta de acuerdo con la interpretación del receptor y su respectiva clase social o etnia:

un país disminuido y agobiado por las enormes divisiones determinadas por la riqueza y las distancias entre los que hablaban español y quechua, y los demás idiomas regionales, entre los que eran pobres y los que eran más prósperos o hasta ricos y riquísimos (muy pocos, en verdad). (Vargas Llosa 2023, 186)

El protagonista de la novela representa el intento frustrado de la construcción de un único modelo de identidad nacional basado en la música criolla. No obstante, la diversidad cultural del Perú -como podría ser la de cualquier otro país latinoamericano- desafía esta noción debido a que el mestizaje no representa una integración ideal sino una serie de contradicciones. El discurso del mestizaje ha servido históricamente para invisibilizar las desigualdades estructurales que existen entre los diversos grupos sociales con el fin de promover una imagen de la realidad que no tiene correspondencia con la realidad (García Canclini 2024). La imposibilidad de esta homogeneidad cultural se encarna en el desenlace de la novela, donde el fracaso de Toño Azpilcueta es, al mismo tiempo, el fracaso de su proyecto unificador. En ese sentido, la novela no solo se limita a criticar la inviabilidad del mestizaje como proyecto de identidad nacional, sino que, de igual forma, expresa la problemática entre la cultura popular y las narrativas de nación.

Le dedico mi silencio no solo expone el fracaso del proyecto nacional mestizo, sino que sugiere que la nación peruana es un proyecto sin concluir, ya que la identidad tan solo es una construcción delicuescente y en disputa. Este aspecto plantea que el país no logra consolidar un sentido de pertenencia estable debido a sus constantes fracturas sociales, políticas y culturales. Por medio de este fracaso identitario, la obra deja en evidencia la problemática de la viabilidad de una nación unificada dentro de un contexto de diversidad y exclusión; y ante esa dificultad, a veces no queda de otra que guardar silencio.


EL SILENCIO COMO METÁFORA DE LA DESILUSIÓN NACIONAL


El silencio desempeña un rol fundamental en la comunicación debido a que tanto los emisores -escritores- y los receptores -lectores- intentan dar forma a un silencio que puede ser el espacio en el que podría ocurrir algo significativo. Este silencio se puede interpretar no solo como la ausencia del sonido o la narración, sino como un espacio de interpretaciones y respuestas (Delany, Gregory y McCaffery 1987). Le dedico mi silencio utiliza este recurso como un símbolo de la frustración y desencanto por los que atraviesa Toño Azpilcueta y, a su vez, la sociedad peruana. Después de la lucha y el fracaso del protagonista por establecer a la música criolla como un elemento de unificación nacional en el que residía la verdadera esencia de la identidad del Perú; a medida que el proyecto sucumbe, el silencio se convierte en la única respuesta posible ante la inviabilidad de reconciliar su utopía con la realidad. Este mutismo no solo es la representación de una derrota personal, sino, al mismo tiempo, de una crisis colectiva de identidad por el mestizaje desmoronado.

El silencio puede representar la resistencia como la imposibilidad de generar una respuesta ante alguna adversidad (Steiner 2013). En ese contexto, la afonía de Toño es el producto de la frustración de quien intenta preservar un ideal que no hace más que desintegrarse frente a sí. "-No digas eso, Toño -protesta Cecilia, palmeándole el brazo-. Eres el gran Toño Azpilcueta, el mayor experto en música criolla del país, el autor de... -Evita mencionarlo, te lo ruego -la interrumpe Toño" (Vargas Llosa 2023, 293). Su silencio final, motivado por su retiro, no solo representa su derrota personal, sino que es la expresión de una carga simbólica que manifiesta la desilusión de todo un país que se enfrenta a sus propias contradicciones identitarias.

En este punto, el silencio en la narrativa no es una simple omisión, sino que se establece como un mecanismo de memoria selectiva que manifiesta qué elementos de la diégesis se prefieren recordar y cuáles se optan por ignorar (Huyssen 2003). Toño Azpilcueta, después de fracasar en la búsqueda de una identidad peruana única que nunca ha existido en la realidad, termina por condenarse a una forma de olvido autoimpuesto, un rechazo a aceptar la hibridación cultural como parte de la historia.

- Bueno, creo que me he resignado, más bien -dice Toño-. Las re-vistitas de música criolla me pagan menos que antes por mis reseñas, pero seguramente lo merezco, porque las debo escribir peor. No me humilla, o sólo un poco, reconocer que vuelvo a sobrevivir gracias a Matilde. Se organizó con otras dos mujeres del barrio para montar una empresita de arreglo de ropa. Mis hijas lograron terminar el colegio y ahora estudian. Están bien. Me cuidan. Así que prosperamos, a pesar de todo. (Vargas Llosa 2023, 296)

El silencio de Toño también puede entenderse como una metáfora no solo de su resignación personal, sino como aquella que surge del fracaso de la utopía del mestizaje. La memoria colectiva como los proyectos nacionales muchas veces construyen relatos integradores que tienden a ocultar desigualdades significativas y conflictos sociales (Sarlo 2012). En la última novela de Vargas Llosa, al situar la música criolla como un eje transversal de identidad nacional, pone en evidencia esas contradicciones, ya que, al proponer a la música como símbolo único, esta implicaría un campo de exclusión donde, inevitablemente, ciertos grupos se verían marginados de la narrativa nacional. La incapacidad para reconciliar los ideales de su propuesta con la realidad refleja una crisis identitaria que trasciende la historia personal de Toño a una proyección de alcance nacional.

El final de Le dedico mi silencio es profundamente crítico con la idea del mestizaje como una síntesis armónica de todas las culturas. De hecho, Vargas Llosa propone que la hibridación cultural es un proceso conflictivo repleto de tensiones y fracasos. El mutismo del protagonista se convierte en una sinécdoque de una nación que enfrenta la imposibilidad de sostener un relato homogéneo sobre su identidad. La modernidad en Latinoamérica no fue un proceso lineal ni equilibrado de integración, sino un espacio de negociación permanente entre la tradición y la modernidad, entre la exclusión y la inclusión (García Canclini 2024).

- ¿Y tus ideas? ¿Y tus proyectos? -Se esfumaron, para fortuna mía.

- ¿Ya no crees que la música criolla nos unirá? -pregunta Cecilia, con desencanto-.

[...] -Más bien dime tú que es verdad, que la música criolla no es solo una forma de entretenimiento. Si no me retiré hace unos años fue porque te creí, porque me hiciste ver que mi música era mucho más importante de lo que yo imaginaba. Ahora vuelvo a dudar. Dime que no lo haga, Toño, convénceme. (Vargas Llosa 2023, 298)




CONCLUSIÓN


A lo largo de este artículo se ha explorado cómo Le dedico mi silencio, de Mario Vargas Llosa, participa en el debate sobre la identidad cultural en América Latina, en particular en relación con la música criolla y el fracaso del mestizaje como proyecto nacional. La novela expone que la identidad cultural está limitada por una heterogeneidad conflictiva en la que la música criolla no puede trascender debido a una serie de restricciones que se encuentran dentro de las diferentes culturas que comprenden, en este caso, al Perú. Esto quedó de manifiesto cuando se demostró la coexistencia de las tres perspectivas culturales propuestas por Sirojiddin (2024) bien diferenciadas entre sí. Esta situación evidencia la dificultad o, mejor dicho, la imposibilidad de homogeneizar los contenidos y tradiciones de todas las culturas subyacentes en un único símbolo unificador.

García Canclini (2024) señala que la música es un vehículo para expresar una serie de perspectivas culturales, por lo que la propuesta de Toño no se encuentra del todo alejada de un sustento teórico perentorio. No obstante, la tesis de Azpilcueta no busca únicamente expresar una perspectiva en convivencia con otras, sino que quiere ofrecer una única perspectiva que abarque toda la identidad de un país. Para esto, el protagonista busca la deformación de los extremos culturales -que podrían resumirse en varias dicotomías como, por ejemplo, herencia española en contraposición a las tradiciones nativas- con el objetivo de hallar un punto intermedio en el que se reconcilien puntos de vista antagónicos.

La búsqueda de una respuesta única y abarcadora ocasiona que Toño termine por idealizar el rol de la música criolla peruana. De acuerdo con los niveles de idealización propuestos por Paris (1997), esto surge a partir de dos categorías: la maestría y la vindicación. En el personaje de Azpilcueta, se evidencian ambos niveles; pues su conocimiento profundo sobre la historia de la música criolla y el afán vindicativo que quería darle a esta y, de paso, a él como intelectual. Este mecanismo idealizador orilla a que el personaje principal ubique tanto a la música criolla como a él, como si se tratara de una suerte de relación metonímica, en el punto medio de perspectivas opuestas desempeñando el rol de un nexo indivisible e innegable (figura 1). No resulta sorprendente que esta idealización haya derivado en el fracaso estrepitoso, tanto de la propuesta de Toño como de él mismo.

El protagonista de Le dedico mi silencio desde su perspectiva frustrada por la naturaleza de sus relaciones interpersonales halla una salida en su tesis para entender y, sobre todo, resolver los misterios del mestizaje. No obstante, este se limita a desempeñar el papel de una tendencia ho-mogeneizadora que busca reducir una multitud de aspectos culturales en tan solo uno. La evidente imposibilidad de este ejercicio provoca que el protagonista sienta una derrota personal por no poder amainar la tensión que existe entre su ideal y la realidad, debido a que es imposible llevar a cabo ese afán de abarcarlo todo en una única manifestación cultural, como señala Stockhammer (2012).

La superficialidad de la propuesta de Azpilcueta se origina porque se pierde de vista la complejidad de las tradiciones subyacentes, como lo observamos en Haines (2020). Al mismo tiempo, esta tensión se agudiza al intentar encontrar una respuesta en la música debido a que esta es un fenómeno en constante redefinición, por lo que queda de manifiesto que el propósito de Toño es una lucha perdida de antemano. La relación entre dos elementos de alta maleabilidad solo tendría como producto una amalgama -en este caso, el libro de Toño- con diferentes proporciones en cada ocasión que se realice la mezcla, como se pudo evidenciar en la figura 2. La propuesta del protagonista tuvo aceptación cuando solo se trataba de la sugerencia de una perspectiva cultural más; no obstante, cuando pretendió abarcar la totalidad de una identidad nacional, al incluir otros aspectos, en apariencia, ajenos, fracasó aparatosamente.

La diégesis en Le dedico mi silencio desmitifica el ideal de la identidad mestiza al evidenciar una heterogeneidad en conflicto debido a la fragmentación que se deriva de la multiplicidad de perspectivas cada vez en aumento. García Canclini (2024) destaca que el discurso del mestizaje tiende a invisibilizar las diversas desigualdades estructurales. Es decir que este no es un elemento de cohesión nacional por las raíces complejas y conflictivas del Perú, que, en este caso, podría tratarse de cualquier otro país de América Latina.

En este punto entra a escena el silencio que actúa como una metáfora de la desilusión nacional. Este elemento se establece como un símbolo de la frustración que se manifiesta en dos niveles: Toño y la sociedad peruana. En el primer caso, esto se evidencia en una derrota personal después de que el protagonista queda sin su cátedra en la universidad y su libro ha sido ridiculizado. En lo que respecta a la sociedad peruana, hablamos a partir de lo afirmado por Steiner (2013) para asegurar que la diégesis expresa la existencia de una crisis colectiva de identidad debido a que el ideal del mestizaje se ha desmoronado por las constantes contradicciones identitarias que derivan en una gran desilusión nacional.

Al mismo tiempo, el silencio tiene la función de ejercer como un mecanismo de olvido autoimpuesto que, a raíz de lo desarrollado por Huyssen (2003), deja de lado la aceptación de la hibridación cultural como parte de la historia. Toño abandona la defensa de su tesis después de todo lo acontecido, puesto que cobra conciencia de que una única perspectiva no puede abarcar toda una identidad cultural nacional sin tomar en cuenta otros aspectos, lo que termina por deformarla hasta que su esencia se vuelve irreconocible. Es ahí que se evidencia la resignación a la utopía del mestizaje, ya que el relato integrador implica ocultar desigualdades y conflictos sociales, como asegura Sarlo (2012).

Este análisis busca contribuir a los estudios literarios y culturales al demostrar cómo la obra de Vargas Llosa problematiza la dinámica de los discursos identitarios en América Latina, diferenciándose de otras narrativas que ven al mestizaje como una síntesis perfecta y equilibrada de las diversas perspectivas culturales de un país o nación. Le dedico mi silencio manifiesta cómo esta construcción de un símbolo unificador no es más que un proceso lleno de tensiones y que tiende hacia el fracaso. Desde esta perspectiva, la novela puede ser leída en relación con otras obras latinoamericanas que buscan cuestionar los discursos oficiales de integración y que examinan cómo la identidad se construye a partir de relatos en disputas y silencios culposos. "Solo el último día, cuando vino a despedirse, lo vi algo tristón. 'Le dedico mi silencio', me dijo, y partió casi a la carrera" (Vargas Llosa 2023, 50).


Lista de referencias


Ackermann, Andreas. 2012. "Cultural Hybridity: Between Metaphor and Empiricism". En Conceptualizing Cultural Hybridization: A Transdisciplinary Approach, editado por Philipp Wolfgang Stockhammer, 5-25. Berlín: Springer Heidelberg. https://doi.org/10.1007/978-3-642-21846-0_2.

Adorno, Theodor. 2003. Filosofía de la nueva música. Madrid: Ediciones Akal.

Altshuler, Daniel, y Christina S. Kim. 2024. "Towards a Typology of Narrative Frustration". Topoi 43 (4): 1193-210. https://doi.org/10.1007/s11245-023-09942-1.

Anderson, Benedict R. O'G. 2016. Imagined Communities: Reflections on the Origin and Spread of Nationalism. Londres: Verso.

Attali, Jacques. 1995. Ruidos. Ensayo sobre la economía política de la música. Ciudad de México: Siglo XXI.

Cornejo Polar, Antonio. 1998. "Mestizaje e hibridez: los riesgos de las metáforas. Apuntes". Revista de Crítica Literaria Latinoamericana 24 (47): 7-11.

______. 2003. Escribir en el aire. Lima-Berkeley: Latinoamericana Editores.

Delany, Samuel R., Sinda Gregory y Larry McCaffery. 1987. "The Semiology of Silence". Science Fiction Studies 14 (2): 134-64.

Forgues, Roland. 2009. Mario Vargas Llosa. Ética y creación. Lima: Editorial Universitaria.

García Canclini, Néstor. 2024. Culturas híbridas. Estrategias para entrar y salir de la modernidad. Bogotá: Debolsillo.

Haines, Tasha. 2020. Redemptive Hybridism in Post-Postmodern Writing. Londres: Bloomsbury Publishing.

Huyssen, Andreas. 2003. Present Pasts: Urban Palimpsests and the Politics of Memory. Stanford: Stanford University Press.

Kholodniak, Olena. 2023. "Comparative literary theory: A cross-cultural approach to English literature". Research Journal in Advanced Humanities 4 (4): 25573. https://doi.org/10.58256/rjah.v4i4.1317.

López Ramírez-Gastón, José Ignacio. 2015. "El extranjero íntimo: espacios imaginados y poscolonialidad durante la llegada del jazz al Perú". En Música popular y sociedad en el Perú contemporáneo, editado por Raúl Romero. Lima: Pontificia Universidad Católica del Perú.

Martín-Barbero, Jesús. 2010. De los medios a las mediaciones. Comunicación, cultura y hegemonía. Barcelona: Anthropos.

Mijares, Loretta M. 2004. "Distancing the Proximate Other: Hybridity and Maud Diver's Candles in the Wind". Twentieth-Century Literature 50 (2): 107-40. https://doi.org/10.1215/0041462X-2004-3005.

O'Bryan, Jean. 1990. "El escritor y el hablador: en búsqueda de una identidad peruana". Lexis 14 (1): 81-95.

Paris, Bernard J. 1997. Imagined Human Beings: A Psychological Approach to Character and Conflict in Literature. Nueva York: NYU Press.

Sarlo, Beatriz. 2012. Tiempo pasado. Buenos Aires: Siglo XXI. https://www.academia.edu/16060443/Beatriz_Sarlo_Tiempo_pasado.

Sirojiddin, Pardayev. 2024. "The principles of cultural analysis of the artistic text". American Journal of Philological Sciences 4 (1): 64-7. https://doi.org/10.37547/ajps/Volume04Issue01-11.

Steiner, George. 2013. Language and silence. Yale: Yale University Press.

Stockhammer, Philipp Wolfgang. 2012. Conceptualizing Cultural Hybridization. A Transdisciplinary Approach. Berlín: Springer Berlin Heidelberg.

Torres Reyes, María Luisa. 2018. "Critical Crossings. Hybrity's Fissures and Ruptures". Kritika Kultura 1 (30): 246-55. https://archium.ateneo.edu/kk/vol1/iss30/26/.

Vargas Llosa, Mario. 1987. El Hablador. Barcelona: Seix-Barral.

______. 2023. Le dedico mi silencio. Madrid: Alfaguara.