Artículo de investigación
DOI: http://dx.doi.org//10.32719/25506641.2026.19.8

Estudios de la Gestión: revista internacional de administración, No. 19
(Enero - Junio de 2026), 163-188. ISSN: 2550-6641; e-ISSN: 2661-6531


Economía circular en la industria cacaotera: una propuesta para la recuperación del mucílago de cacao para la elaboración de alcohol


Circular Economy in The Cocoa Industry: A Proposal for The Recovery of Cocoa Mucilage for Alcohol Production


Economia circular na indústria do cacau: uma proposta para a recuperação do mucilagem do cacau para a produção de álcool


• Recibido: 18 de octubre de 2024 • Revisado: 20 de febrero de 2025
• Aceptado: 11 de julio de 2025 • Publicado: 1 de enero de 2026





César Ramírez Romero ORCID

Instituto Superior Tecnológico Superarse. Sangolquí-Ecuador cesarramro85@gmail.com.


Marcia Almeida-Guzmán ORCID

Instituto Superior Tecnológico Superarse. Sangolquí-Ecuador marcia.almeida@uasb.edu.ec.


Resumen

El mucílago de cacao, subproducto generado durante la poscosecha del grano, representa un residuo orgánico subutilizado cuya producción anual en Ecuador asciende a 133 085 toneladas (INEC 2023). El objetivo de este estudio es proponer una alternativa preliminar para su valorización mediante la producción de alcohol, sustentada en principios de economía circular, simbiosis industrial y modelos de negocio sostenibles orientados al aprovechamiento eficiente de recursos y reducción de residuos agroindustriales. Mediante un análisis bibliométrico en Scopus, SciELO y otros sitios (2014-2024), se identificaron 70 publicaciones relevantes: el 50 % aborda procesos fermentativos para obtención de bioetanol, el 35 % aplicaciones alimentarias, y el 15 % usos biotecnológicos. Investigadores como Volker, Bessouat, Nogales y Guayza-Carpio lideran estudios centrados en la valorización del mucílago con enfoque bioeconómico, destacando una creciente tendencia científica. No obstante, se evidencia un vacío en investigaciones aplicadas al contexto andino-amazónico, especialmente en Ecuador. La investigación adopta un enfoque cualitativo, con diseño exploratorio, descriptivo y bibliográfico no experimental, en concordancia con normativas internacionales como ISO 59004, ISO 59010 (2024) y NTE INEN-AFNOR XP X30-901 (2019). Los resultados sugieren que implementar una planta agroindustrial para producir alcohol a partir de mucílago generaría beneficios económicos, sociales y ambientales. Se concluye que esta propuesta constituye una vía innovadora hacia un modelo de producción circular y se recomienda realizar estudios de prefactibilidad técnica y económica.

Palabras clave: mucílago de cacao; economía circular; sostenibilidad; simbiosis industrial; producción de alcohol; reducción de desperdicio.

JEL: E27 Modelos y aplicaciones; Q57 Economía ecológica: Servicios ecosistémicos; Conservación de la biodiversidad; Ecología industrial.


Abstract

Cocoa mucilage, a by-product generated during the post-harvest processing of cocoa beans, is an underutilized organic waste product with an annual production in Ecuador of 133,085 tons (INEC 2023). The objective of this study is to propose a preliminary alternative for its valorization through the production of alcohol, based on principles of circular economy, industrial symbiosis, and sustainable business models aimed at the efficient use of resources and reduction of agro-industrial waste. Through a bibliometric analysis in Scopus, SciELO, and other sites (2014-2024), 70 relevant publications were identified: 50 % address fermentation processes for obtaining bioethanol, 35 % address food applications, and 15 % address biotechnological uses. Researchers such as Volker, Bessouat, Nogales, and Guayza-Carpio are leading studies focused on the valorization of mucilage with a bioeconomic approach, highlighting a growing scientific trend. However, there is a gap in research applied to the Andean- Amazonian context, especially in Ecuador. The research adopts a qualitative approach, with an exploratory, descriptive, and nonexperimental bibliographic design, in accordance with international standards such as ISO 59004, ISO 59010 (2024), and NTE INEN-AFNOR XP X30-901 (2019). The results suggest that implementing an agro-industrial plant to produce alcohol from mucilage would generate economic, social, and environmental benefits. It is concluded that this proposal constitutes an innovative path toward a circular production model, and technical and economic pre-feasibility studies are recommended.

Key words: cocoa mucilage; circular economy; sustainability; industrial symbiosis; alcohol production; waste reduction.

JEL: E27 Models and applications; Q57 Ecological economics: Ecosystem services; Biodiversity conservation; Industrial ecology.


Resumo

resíduo orgânico subutilizado cuja produção anual no Equador chega a 133.085 toneladas (INEC 2023). O objetivo deste estudo é propor uma alternativa preliminar para sua valorização por meio da produção de álcool, baseada nos princípios da economia circular, simbiose industrial e modelos de negócios sustentáveis voltados para o aproveitamento eficiente de recursos e redução de resíduos agroindustriais. Por meio de uma análise bibliométrica em Scopus, SciELO e outros sites (2014-2024), foram identificadas 70 publicações relevantes: 50 % abordam processos fermentativos para obtenção de bioetanol, 35 % aplicações alimentícias e 15 % usos biotecnológicos. Pesquisadores como Volker, Bessouat, Nogales e Guayza-Carpio lideram estudos centrados na valorização do mucilagem com enfoque bioeconômico, destacando uma tendência científica crescente. No entanto, há uma lacuna evidente em pesquisas aplicadas ao contexto andino-amazônico, especialmente no Equador. A pesquisa adota uma abordagem qualitativa, com desenho exploratório, descritivo e bibliográfico não experimental, em conformidade com normas internacionais como ISO 59004, ISO 59010 (2024) e NTE INEN-AFNOR XP X30-901 (2019). Os resultados sugerem que a implementação de uma planta agroindustrial para produzir álcool a partir do mucilagem geraria benefícios econômicos, sociais e ambientais. Conclui-se que esta proposta constitui um caminho inovador para um modelo de produção circular e recomenda-se a realização de estudos de pré-viabilidade técnica e econômica.

Palavras-chave: mucilagem de cacau; economia circular; sustentabilidade; simbiose industrial; produção de álcool; redução de resíduos.

JEL: E27 Modelos e aplicações; Q57 Economia ecológica: Serviços ecossistêmicos; Conservação da biodiversidade; Ecologia industrial.





Introduction


La transición hacia una economía circular, sustentada en los principios de reducir, reparar, recuperar, reutilizar, reciclar, reemplazar y renovar, requiere el diseño e implementación de sistemas que permitan clasificar, cuantificar y valorizar los residuos generados en las cadenas productivas, con énfasis en aquellos de mayor volumen e impacto nacional (EC Ministerio de Producción, Comercio Exterior, Inversiones y Pesca 2021). En este contexto, el sector agrícola y agroindustrial del Ecuador enfrenta el reto de gestionar de manera eficiente sus residuos orgánicos, los cuales representan una fuente potencial de insumos para nuevos procesos productivos (Lasheras et al. 2020).

En la cadena de valor del cacao, el mucílago -que representa aproximadamente el 15 % del peso del grano fresco (Guayza-Carpio 2021; Nogales 2017a)- constituye el segundo subproducto más relevante. Su inadecuada gestión contribuye a impactos ambientales negativos, como la proliferación de plagas, enfermedades y emisiones de gases de efecto invernadero. En 2022, la producción nacional de cacao alcanzó las 337 149 toneladas, generando cerca de 133 085 toneladas de mucílago residual (INEC 2023). Este subproducto, rico en azúcares fermentables, posee un alto potencial para ser transformado en alcohol, lo que permitiría su integración en procesos de bioeconomía y sostenibilidad (Barazarte, Sangronis y Unai 2008).

Este artículo propone una aproximación preliminar para la valorización del mucílago de cacao como materia prima innovadora y comercial, mediante un modelo de negocio circular alineado a los estándares internacionales ISO 59004 (2024), ISO 59010 (2024) y la norma NTE INEN-AFNOR XP X30-901 (2019). A través de una metodología cualitativa, con enfoque exploratorio y descriptivo, se recopilaron e interpretaron datos de fuentes primarias y secundarias (Cobeña et al. 2013), identificando parámetros iniciales para su transformación en alcohol.

Además de sus implicaciones ambientales positivas, la economía circular impulsa el desarrollo económico, la generación de empleo y el fortalecimiento de la resiliencia productiva a nivel nacional e internacional (ISO 59010, 2024). El modelo de negocio propuesto, estructurado mediante la herramienta 5W2H, detalla los aspectos estratégicos y económicos clave y sienta las bases para estudios posteriores de prefactibilidad técnica, económica y comercial orientados a la instalación de una planta de producción de alcohol a partir de mucílago de cacao, dentro del marco normativo vigente y la infraestructura nacional de calidad.


Marco teórico


Mucílago de cacao

Es un subproducto que se genera durante el proceso de fermentación de los granos de cacao. Este material, que contiene azúcares fermentables (Barazarte, Sangronis y Unai 2008, 65), representa una oportunidad significativa para la industria cacaotera, ya que su aprovechamiento puede reducir el desperdicio y contribuir a la sostenibilidad del sector. Según el INEC (2023), Ecuador produce anualmente 133 085 toneladas de mucílago, que de acuerdo a Nogales (2017b) representan el 3,75 % del peso total del fruto, lo que subraya la necesidad de desarrollar procesos que permitan su valorización.

Por otro lado, se conoce que el mucílago azucarado que envuelve a las semillas de cacao posee un contenido de 10 a 15 % de azúcar, 15 a 16 °Brix, 1,5 % de ácido cítrico y 1 % de pectina (Álava 2020, 32). De acuerdo a Nogales (2017), un segmento del mucílago o pulpa es fundamental para la generación de ácido acético y alcohol para que las almendras se fermenten y puedan generar los aromas y sabores florales y frutales característicos de un cacao de calidad. Sin embargo, este residuo de la fermentación no es aprovechado para generar productos con un alto valor agregado.

Por ello, la producción de alcohol a partir de mucílago de cacao implica la fermentación de los azúcares presentes en este subproducto. Este proceso no solo permite la obtención de bebidas alcohólicas, sino que también puede contribuir a la diversificación de productos en la industria cacaotera (Guayza-Carpio y Valverde 2021, 15).

Al reducir el desperdicio y promover la economía circular, se disminuye la huella ecológica del sector cacaotero; además, este proyecto puede beneficiar a aproximadamente 700 000 personas involucradas en la producción de cacao en Ecuador, mejorando sus condiciones económicas y fomentando el desarrollo rural y comunitario (González, Moreira y Dueñas 2022, 1).

Bioeconomía

Se enfoca en el uso sostenible de recursos biológicos para generar valor económico. En el ámbito agrícola, esto se traduce en la optimización de la producción agrícola de manera sostenible, minimizando el impacto ambiental y maximizando la eficiencia de los recursos (Méndez, Zambrano y Ponce 2021, 168). Según el estudio de caso de Meza-Sepúlveda et al. (2021) relacionado con el potencial de las cadenas de valor basadas en biorrecursos en la gestión de los residuos de mazorca de cacao en Colombia, tanto el residuo de mazorca de cacao como el mucílago tienen aplicaciones de bioeconomía con un enfoque circular direccionado a la ecoinnovación.

Economía circular

Sistema económico que utiliza un enfoque sistémico para mantener un flujo circular de recursos, recuperando, reteniendo o agregando su valor, al mismo tiempo que contribuye al desarrollo sostenible (ISO 59004 2024).

La visión a largo plazo de una economía circular es, por diseño, proporcionar soluciones apropiadas para el uso reducido, eficiente y eficaz de los recursos, y prevenir emisiones nocivas, pérdidas y degradación ambiental al satisfacer las necesidades de la sociedad. Según esta visión, el crecimiento social y económico está desvinculado del consumo de recursos. Esto se logra reduciendo el desperdicio, extendiendo la vida productiva de los recursos, maximizando los recursos recuperados, manteniéndolos en su valor más alto y manteniendo la entrada de recursos vírgenes lo más baja posible, en particular los recursos no renovables. Los recursos naturales se gestionan de forma sostenible de manera que se protejan y contribuyan a la regeneración de los ecosistemas (ISO 59004 2024).

Es un modelo de producción y consumo que promueve la reutilización, el reciclaje y la reducción de residuos. A diferencia del modelo lineal tradicional, que sigue la secuencia de "extraer, producir, consumir y desechar", la economía circular busca cerrar el ciclo de vida de los productos, manteniendo los recursos en uso el mayor tiempo posible. Este enfoque no solo contribuye a la sostenibilidad ambiental, sino que también genera oportunidades económicas al transformar residuos en recursos valiosos.

Es decir, contribuye a la conservación y mejora del capital natural, optimiza el rendimiento de los recursos y minimiza los riesgos mediante la gestión de los recursos renovables y no renovables. Por consiguiente, es restaurativa y regenerativa por diseño y tiene como objetivo mantener la utilidad y el valor máximo de los productos, componentes y materiales en todo momento (Ashby et al. 2019).

Bioeconomía circular

Al fusionar los dos conceptos anteriores, podemos señalar que la bioeconomía circular propone un modelo económico donde los recursos biológicos se utilizan de manera eficiente y sostenible, minimizando la generación de residuos y maximizando su valor, buscando equilibrar el desarrollo económico con la protección ambiental y la equidad social (Bedoya y Dzul 2015, 1). Según el estudio de Matos-Santos et al. (2024) relacionado con estrategias multidimensionales para la gestión sostenible de los subproductos del cacao en Brasil, el mucílago tiene aplicaciones de bioeconomía circular; sin embargo, la comprensión limitada de las posibles aplicaciones de los subproductos del cacao, debido a la escasez de estudios que integren la investigación científica e innovación con el emprendimiento ligado al análisis de patentes, dificulta el aprovechamiento adecuado de estos subproductos y compromete su papel en la promoción de la sostenibilidad en la industria alimentaria.

Principios de la economía circular

Estos están interrelacionados y son complementarios; es importante que la organización considere los sistemas ambientales, sociales y económicos, y sus interacciones, con el fin de reducir el uso y la pérdida de recursos (ISO 59004 2024).

Pensamiento sistémico. Las organizaciones adoptan una perspectiva del ciclo de vida y aplican un enfoque a largo plazo al considerar sus impactos en los sistemas ambientales, sociales y económicos (Almeida-Guzmán et al. 2023, 130).

Creación de valor. Las organizaciones recuperan, retienen o agregan valor brindando soluciones efectivas que contribuyen al valor socioeconómico y ambiental, y utilizan los recursos de manera eficiente (Almeida-Guzmán et al. 2023, 131).

Valor compartido. Las organizaciones colaboran con las partes interesadas a lo largo de la cadena de valor o red de valor de manera inclusiva y equitativa, para el beneficio y el bienestar de la sociedad, compartiendo el valor creado con la provisión de una solución (Domingo 2013, 26).

Gestión de recursos. Las organizaciones gestionan las existencias y los flujos de manera sostenible, incluso cerrando, desacelerando y reduciendo los flujos de recursos para contribuir a su accesibilidad y su disponibilidad continua para las generaciones presentes y futuras y para reducir los riesgos asociados con la dependencia de recursos vírgenes (Almeida-Guzmán y Díaz 2020, párr. 40).

Trazabilidad de recursos. Las organizaciones recopilan y mantienen datos para permitir el seguimiento de los recursos a través de sus cadenas de valor y son responsables de compartir información relevante con las partes interesadas (Riera, Maldonado y Palma 2018, 1).

Huella ecológica

Mide la cantidad de tierra y agua biológicamente productivas que un individuo, una región, toda la humanidad o determinada actividad humana requieren para producir los recursos que consumen y absorber los desechos que generan (Global Footprint Network 2021).

Es decir, es la demanda de superficie de tierra y agua biológicamente productiva que requiere una población para producir los recursos que consume y absorber los desechos que se generan. Se expresa en hectáreas globales (hag), una unidad común que comprende la productividad promedio de toda el área de tierra y agua biológicamente productiva en el mundo, en un determinado año.

Modelo de negocio

Sistema elegido por la organización de decisiones y actividades inter-conectadas e interdependientes que determina cómo crea, entrega y captura valor (ISO 59004 2024).

Modelo de negocio circular

Describe las bases sobre las que una empresa crea, proporciona y capta valor con y dentro de ciclos cerrados de materiales (Lasheras et al. 2020).

Simbiosis industrial

Tiene como fundamento el aprovechamiento y optimización del desecho de una industria, para utilizarlo como materia prima para otra (NTE INEN-AFNOR XP X30-901 2019, 8).

La simbiosis describe un sistema que permite flujos circulares de recursos, al involucrar a organizaciones tradicionalmente separadas en un enfoque colectivo para compartir entradas y salidas y optimizar sus redes de valor. En la simbiosis industrial, por ejemplo, industrias o cadenas de valor separadas se involucran para intercambiar (o compartir) recursos, como energía, agua o subproductos, debido a las posibilidades sinérgicas que ofrece la proximidad geográfica (ISO 59010 2024).

Normativa y estándares

Las normas internacionales ayudan a las empresas a garantizar que sus productos cumplan con principios como la durabilidad, la reutilización, la capacidad de actualización o la posibilidad de reparación. Fomentan la confianza de los consumidores en los bienes y componentes compartidos, reciclados, reparados o reutilizados, así como en los servicios pertinentes, y permiten la colaboración entre socios económicos (ISO 59000 2024, iv).

Por consiguiente, son regulaciones esenciales para garantizar que el proceso de producción de alcohol sea sostenible y cumpla con los requisitos de calidad y seguridad.

Entre los estándares internacionales de economía circular se puede mencionar la norma francesa AFNOR XP X30-901 (2018), que fue adoptada como norma ecuatoriana NTE INEN-AFNOR XP X30-901: Economía Circular-Sistemas de Gestión de Proyectos de Economía Circular-Requisitos y Directrices.

En junio de 2024, la Organización Internacional de Estandarización (www. iso.org) publicó los estándares internacionales de economía circular, así:

ISO 59004:2024. Economía circular: vocabulario, principios y orientación para su implementación

Esta norma define términos y conceptos clave, describe una visión para una economía circular, aclara los principios básicos y ofrece orientación práctica para tomar medidas viables hacia la sostenibilidad.

Entre los principales beneficios se incluyen:

  • Gestión sostenible de los recursos.

  • Relaciones mejoradas con las partes interesadas.

  • Mejor cumplimiento de la normativa medioambiental (ISO 59000 2024, iv).

ISO 59010:2024. Economía circular: orientación sobre la transición de modelos de negocio y redes de valor

Esta norma se centra en las estrategias orientadas a las empresas para implementar prácticas de economía circular, tanto a nivel organizacional como interorganizacional. Complementa la norma ISO 59004 al ofrecer una orientación más detallada sobre la evaluación de los modelos actuales de creación de valor, el mapeo de cadenas y redes de valor y el desarrollo de estrategias para la circularidad (ISO 59000 2024, iv).

Entre los principales beneficios se incluyen:

  • Mayor eficiencia de los recursos y reducción de residuos.

  • Mayor adaptabilidad a los cambios regulatorios y del mercado.

  • Mejor alineación de las prácticas empresariales con los objetivos globales de sostenibilidad (ISO 59000 2024).

ISO 59020:2024. Economía circular: medición y evaluación del desempeño de la circularidad

Esta norma establece requisitos y orientación para que las organizaciones midan y evalúen su desempeño en circularidad dentro de sistemas económicos definidos de acuerdo con un proceso estandarizado de recopilación y cálculo de datos (ISO 59000 2024).

Entre los principales beneficios se incluyen:

  • Proporciona un marco claro para medir el desempeño de la circularidad.

  • Ayuda a las organizaciones a alinearse con los objetivos globales de sostenibilidad.

  • Mejora la transparencia y la rendición de cuentas en los informes ambientales (ISO 59000 2024).

Método 5W2H

Este método es funcional e intuitivo. Por lo tanto, al comprender la importancia de cada una de las siete preguntas del modelo, es más fácil elaborar un plan de acción para alcanzar cualquier objetivo. What (¿Qué será hecho?), Why (¿Por qué se hará?), Where (¿Dónde se hará?), When (¿Cuándo será realizado?), Who (¿Por quién será hecho?), How (¿Cómo se hará?) y How much (¿Cuánto costará?).

Por consiguiente, el proyecto surge con respuestas claras a todas las cuestiones relevantes. Asimismo, promueve la transparencia y disminuye las incertidumbres entre los equipos. Esta mayor claridad contribuye a una mayor fluidez en los procesos, lo que a su vez se traduce en una mayor productividad (Peinado y Graeml 2007, 21).


Metodología


La transición hacia una economía circular exige un cambio de paradigma, pasando de una gestión lineal a una circular de los recursos a través de ciclos técnicos o biológicos interconectados (ISO 59004 2024).

En este artículo, mediante una metodología cualitativa y un enfoque exploratorio descriptivo, se recopiló e interpretó información proveniente de fuentes primarias y secundarias (Cobeña et al. 2013), permitiendo analizar sistemáticamente la situación específica planteada en torno a la economía circular. Mediante un análisis bibliométrico en Scopus, SciELO y otros sitios (2014-2024), se identificaron 70 publicaciones relevantes: el 50 % aborda procesos fermentativos para obtención de bioetanol, el 35 % aplicaciones alimentarias, y el 15 % usos biotecnológicos. Investigadores como Meza-Sepúlveda et al. (2021); Volker, Bessouat y Sauco (2021); Nogales (2017a; 2017b); Matos-Santos et al. (2024) y Guayza-Carpio y Valverde (2021) lideran estudios centrados en la valorización del mucílago con enfoque bioeconómico, destacando una creciente tendencia científica enmarcada en la composición bioactiva y biofuncional de los subproductos del cacao.

Se examinó el marco teórico, normativo y legal vigente, con énfasis en la identificación del modelo más adecuado para el aprovechamiento de residuos de cacao, basándose en los siete campos de acción de la economía circular definidos en la norma NTE INEN-AFNOR XP X30-901 -estructurada bajo el ciclo PHVA (Planificar, Hacer, Verificar, Actuar)- y en los lineamientos de la ISO 59010.

Tras la revisión, se seleccionó el modelo de simbiosis industrial, que propone la cooperación entre industrias para reutilizar residuos como materias primas, promoviendo un sistema de producción más eficiente y sostenible (NTE INEN-AFNOR XP X30-901 2019, 9).

La información utilizada para el análisis provino de estadísticas oficiales, tesis, investigaciones aplicadas, artículos científicos, libros, normas técnicas y publicaciones indexadas relacionadas con economía circular, innovación, producción de cacao, responsabilidad social y sistemas integrados de gestión (Cobeña et al. 2013).

Presentación, análisis y discusión de resultados

Para cumplir con el objetivo principal de este proyecto preliminar, enfocado en la recuperación del mucílago de cacao para la producción de alcohol como estrategia de economía circular, se identificó que en 2022 el sector cacaotero nacional desperdició 133 085 toneladas de mucílago (INEC 2023). De acuerdo con Álava (2020), la gestión adecuada de esta materia orgánica, rica en sólidos solubles y azúcares (16 °Brix), no solo optimiza recursos, sino que también reduce la huella ecológica. Actualmente, la biocapacidad de Ecuador apenas supera su huella ecológica en un 11 %, un margen bajo en comparación con otros países latinoamericanos como Uruguay (641 %) o Bolivia (358 %) (Global Footprint Network 2021), lo que refuerza la necesidad de valorizar este subproducto para generar beneficios ambientales, económicos e innovadores.

El desarrollo tecnológico y de innovación demanda investigar nuevos procesos de fermentación, transformación y estabilización térmica del mucílago, para captarlo de forma inocua tras la poscosecha (fermentación anaerobia, aerobia y secado). Además, según el estudio realizado por Matos-Santos et al. (2024) en Brasil, se identificó un creciente interés en la innovación tecnológica relacionada con estos subproductos, como lo demuestra el aumento en el número de registros de patentes después de 2020. Estos hallazgos sugieren un potencial de crecimiento significativo en este sector y ofrecen información valiosa para futuras investigaciones y el desarrollo de productos dentro de la industria alimentaria del cacao (Matos-Santos et al. 2024). Asimismo, en la ruralidad ecuatoriana se requiere el diseño de una planta agroindustrial capaz de procesar los azúcares del mucílago en cumplimiento con normas de sistemas integrados de gestión. En este contexto, la propuesta de modelo de negocio presentada -detallada en la tabla 1- se fundamenta en los principios de simbiosis industrial y economía circular establecidos en la norma NTE INEN-AFNOR XP X30-901 (2019).


Tabla 1 Propuesta de modelo de negocio según las tres dimensiones de desarrollo sostenible

Dimensiones del desarrollo sostenible Aplicación de la economía circular
Ambiental: Disminuir el impacto ambiental. Reducir el desperdicio de 133 085 toneladas de mucílago de cacao al año. Reducir la diseminación de enfermedades y plagas por descomposición de los azúcares de mucílago de cacao. Preservar la calidad de los suelos cultivables. Preservar los nutrientes de la capa arable. Reducir la emisión de gases de efecto invernadero por descomposición de materia orgánica (mucílago de cacao). Preservar la calidad del agua y de los suelos.
Económica: Aumentar la eficacia en el uso de los recursos. Transformar desechos orgánicos en producto aprovechable (alcohol etílico destilado) que se vende a $ 10 por cada litro. Optimizar y aprovechar recursos procedentes del agro mediante el procesamiento industrial a través del diseño de una planta agroindustrial comunitaria de producción de alcohol etílico. Investigación, innovación y desarrollo de nuevo proceso y producto.
Social: Mejorar el bienestar de las partes interesadas internas y externas. Debido a que el sector cacaotero agrupa aproximadamente 700 000 personas que están involucradas directamente en la actividad productiva y que podrían beneficiarse del potencial proyecto de prefactibilidad técnica, económica, financiera y de mercado. Incremento de plazas de trabajo en el campo agroindustrial para el sector rural y comunitario.

Fuente: AFNOR XP X30-901 (INEN 2020); Almeida-Guzmán et al. (2023).

Elaboración propia.


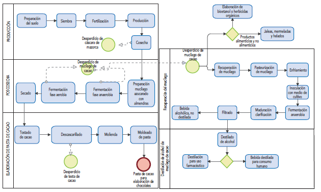
De acuerdo con Guayza-Carpio y Valverde (2021, 14), además de su potencial para la producción de alcohol, el mucílago azucarado puede emplearse en productos no alimentarios, como bioetanol y herbicidas orgánicos para la agricultura sostenible, así como en la industria alimentaria para la elaboración de jaleas, mermeladas, helados, néctares y bebidas fermentadas, tal como se muestra en la figura 1.

Tras identificar los residuos generados, es esencial cuantificarlos para determinar la disponibilidad de materia orgánica susceptible de ser optimizada y aprovechada. En la producción agrícola de cacao, se detectó que el mucílago es el segundo subproducto más abundante en la etapa de poscosecha, el cual, por desconocimiento o falta de visión empresarial, ha sido históricamente desechado en los suelos para su descomposición natural. Un ejemplo de simbiosis industrial, mostrado en la figura 1, evidencia cómo la recuperación del mucílago puede ampliar la red de valor al integrar sectores como biocombustibles, herbicidas orgánicos, alimentos, bebidas y farmacéuticos (NTE INEN-AFNOR XP X30-901 2019, 9).


Figura 1 Ejemplo de una simbiosis industrial a partir de una empresa de cacao que realiza desde la siembra hasta la elaboración de pasta

n19a08image001.png

Fuente: Nogales (2017).

Elaboración propia.


Las fases de prefactibilidad, factibilidad, implementación y control son claves para evaluar la viabilidad del proyecto, que considera indicadores económicos, ambientales y sociales detallados en la tabla 2. Es importante destacar que la economía circular se contrapone al modelo lineal tradicional de extraer-producir-usar-desechar, proponiendo, en cambio, un enfoque sostenible que convierte los residuos en oportunidades de innovación y generación de valor económico, optimizando subproductos agrícolas y agroindustriales (Burgo et al. 2019).


Tabla 2 Indicadores de negocio según las tres dimensiones de desarrollo sostenible (económico, social y ambiental)

n19a08image002.png


Como parte final, se plantea la utilización de la matriz de planificación 5W2H como punto de partida para desarrollar un modelo de negocio orientado a la recuperación del mucílago de cacao para la producción de alcohol, sentando así las bases para la futura implementación del proyecto, como se detalla en la tabla 3. Esta matriz facilita la creación de una línea de investigación futura, asegurando la continuidad del estudio. La herramienta organiza información sobre qué se hará, por qué, dónde, cuándo, quién será responsable, cómo se ejecutará y cuánto costará (Peinado y Graeml 2007, 21).

La planificación 5W2H se integra además en el ciclo PHVA de la norma ISO 59010, al definir los objetivos y límites a través de preguntas clave como "¿Qué se va a realizar?". Entre los objetivos propuestos están (ISO 59000 2024, iv):

  • Analizar el modelo de negocio actual de la producción de cacao y su red de valor.

  • Mapear la cadena de valor de los residuos generados.

  • Establecer los límites del estudio.

  • Evaluar el desempeño de circularidad del sector cacaotero.

  • Proponer acciones para fortalecer la transición hacia una economía circular (ISO 59004 2004).

Asimismo, la matriz incorpora estrategias basadas en la norma ISO 59010, enfocadas en:

  • Identificar brechas y nuevas oportunidades de negocio a partir del mucílago.

  • Definir una estrategia alineada a los principios de economía circular.

  • Evaluar la eficiencia económica y el potencial de generación de valor agregado del mucílago (ISO 59004 2024).


Tabla 3 Matriz de planificación 5W2H para la implementación del proyecto comunitario

¿Qué? Enunciado claro Nombre del proyecto Implementación de una planta agroindustrial comunitaria para la obtención de alcohol etílico de mucílago de cacao como subproducto del proceso de poscosecha: una propuesta práctica de economía circular.
Forma de medir, cuantificar, verificar Meta del proyecto Realizar un estudio de prefactibilidad técnico, económico, financiero y de mercado para evaluar la implemen-tación de una planta agroindustrial comunitaria, para obtener alcohol de mucílago de cacao en un período de un año. Se cuantificará el volumen de producción de acuerdo con la materia prima disponible y la demanda del mercado. Además, se verificará y monitoreará su proceso de ejecución.
¿Por qué? Qué tan impactante es para la organización o para el proceso Razones del proyecto El proyecto tiene un alto impacto a nivel organizacional y externo, ya que se alinea con el objetivo 12 de los ODS de Producción y Consumo Responsable, ligado a la economía circular.
Mejoras que se esperan conseguir al finalizar el proyecto Mejoras por alcanzar Se espera tener una planta de producción de alcohol bajo un modelo de economía circular que permita generar recursos a partir de un subproducto o desecho orgánico del agro. Se aspira a generar una nueva fuente de ingresos para el sector comunitario cacaotero.
¿Dónde? Lugar donde se realizará el proyecto Ventajas del lugar donde se edificará el proyecto Noroccidente de Pichincha, Asociación de Productores Nueva Aurora. Pedro Vicente Maldonado. El lugar es estratégico por su cercanía a las fincas productoras de cacao; esto facilita el tema logístico de transporte de materia prima, además de que tiene servicios básicos de energía eléctrica, agua, internet, fácil acceso y vías de primer y segundo orden en buenas condiciones; además, está solo a dos horas de la ciudad de Quito.
¿Cuándo? Fecha de inicio y finalización del proyecto Período de realización Se planifica iniciar el estudio del proyecto a mediados de julio de 2025 y concluirlo hasta julio de 2026. Una vez finalizado el estudio de prefactibilidad y después de realizar los ajustes pertinentes, se iniciará la ejecución del proyecto a finales de 2026.
¿Quién? Defina el/los responsables del proyecto Nombre del líder del proyecto Experto en modelos de negocios circulares.
¿Cómo? Metodología por seguir o técnica de implementación Descripción del plan de ejecución Mediante un cronograma de proyecto y una metodología de diseño, dimensionamiento de equipos, maquinaria y espacio físico de la planta agroindustrial (Lay out). Basado en las normas NTE INEN-AFNOR XP X30-901 de economía circular y calidad integrada. A través de un estudio de prefactibilidad y factibilidad técnica, económica, financiera, ambiental y de mercado, que analice, evalúe y desarrolle este proyecto de innovación. Una vez validado y aprobado el estudio de factibilidad, se iniciará la puesta en marcha del proyecto de obtención de alcohol de mucílago de cacao como subproducto del proceso de cosecha: una propuesta práctica de economía circular. Se debe realizar el monitoreo y evaluación de desempeño del proyecto comunitario.
¿Cuánto cuesta? Costos de ejecución del proyecto Metodología para determinar los costos del proyecto Para determinar los costos tanto del estudio de pre-factibilidad como de implementación del proyecto, se realizará un análisis financiero. En la metodología para el análisis se utilizarán indicadores como la tasa interna de retorno (TIR), indicador que permite conocer la rentabilidad de un proyecto; el valor actual neto (VAN) y el punto de equilibrio (PE), que es el volumen de producción y ventas con el cual el ingreso total compensa exactamente los costos totales.

Fuente: Peinado y Graeml (2007). Elaboración propia.


Mediante la matriz de planificación 5W2H, se impulsa la transición del modelo de negocio tradicional de producción de cacao -enfocado en pasta y chocolates- hacia un esquema basado en la circularidad, proponiendo la instalación de una planta agroindustrial comunitaria para la obtención de alcohol etílico a partir del mucílago de cacao. Para ello, es necesario revisar los elementos del modelo de negocio considerando los cambios propuestos (ISO 59004 2024).

La matriz presentada en la tabla 3 constituye la base para un futuro análisis de prefactibilidad técnica, ambiental, económica, financiera y de mercado, que permita evaluar la viabilidad del proyecto de economía circular. Esta herramienta define qué se ejecutará, por qué, dónde, cuándo, quién será el responsable, cómo se desarrollará y los costos asociados.

El esquema planteado facilita el paso de una economía lineal a una circular, un cambio de paradigma que busca mantener los recursos en circulación el mayor tiempo posible y minimizar la generación de residuos (Fundación Ellen MacArthur 2022). La aplicación integral de esta propuesta requiere investigación, desarrollo, innovación y un enfoque holístico y colaborativo en toda la cadena de valor agroindustrial (Almeida-Guzmán y Díaz 2020).

El principal aporte del artículo es ofrecer una guía inicial basada en las normas NTE INEN-AFNOR XP X30-901, ISO 59004:2024 e ISO 59010:2024, considerando las tres dimensiones del desarrollo sostenible (económica, social y ambiental) y promoviendo la simbiosis industrial: el aprovechamiento de los residuos de una industria como materia prima para otra (NTE INEN-AFNOR XP X30-901 2019). Así, se vincula la economía circular al reciclaje y valorización de los residuos orgánicos de la poscosecha de cacao, promoviendo una transición efectiva del modelo lineal al circular (Linder y Williander 2015).

Cabe destacar que, en 2021, el 90,65 % de las exportaciones de cacao correspondieron a grano en estado natural, mientras que solo el 9,35 % representó productos con valor agregado, como manteca, pasta, torta, cacao en polvo, nibs y chocolate, con ventas que alcanzaron los 100 millones de dólares FOB, según datos de Anecacao (2022), como se detalla en la tabla 4.


Tabla 4 Porcentaje de productos de cacao con valor agregado exportados a nivel mundial

Productos exportados con valor agregado Porcentaje de exportación (%)
Pasta de cacao 68,80
Manteca de cacao 13,96
Cacao en polvo 12,42
Torta 2,44
Nibs 1,82
Chocolates 0,56

Elaboración propia.


Del 9,35 % de exportaciones con valor agregado, apenas el 0,56 % corresponde a productos con valor agregado medio, como chocolates y derivados obtenidos mediante procesos más tecnificados e innovadores (Díaz, Ramón y Moreno 2022).

La iniciativa de utilizar el mucílago de cacao como fuente de azúcares para la producción de alcohol impulsa la innovación y el desarrollo de nuevos productos, fortaleciendo la competitividad y aumentando los beneficios económicos para el sector cacaotero comunitario (Díaz, Ramón y Moreno 2022). Además, esta propuesta busca disminuir el impacto ambiental y consolidar la calidad y la innovación como ejes estratégicos en una transición justa hacia la economía circular (El Universo 2022).

En el ámbito rural, donde se busca aplicar la economía circular en la producción de cacao, León, Calderón y Mayorga (2016) señala que el éxito del modelo requiere conformar asociaciones de pequeños y medianos productores. Estas agrupaciones facilitarían el acopio, fermentación y secado de los granos bajo condiciones de inocuidad, permitiendo el tratamiento adecuado del mucílago para su transformación en alcohol (Cramer 2022).

Este enfoque impulsa encadenamientos productivos locales, integrando cooperativas, asociaciones y microempresas rurales para compartir recursos y maximizar beneficios, promoviendo la innovación sostenible y la creación de ecosistemas productivos circulares (Volker, Bessouat y Sauco 2021).

El proyecto agroindustrial circular basado en el mucílago de cacao (desecho de la poscosecha) dinamiza el desarrollo asociativo; al transformar materias primas (residuos) en productos de mayor valor, fortalece redes de productores y garantiza volumen, calidad y constancia en la oferta. Además, fomenta empleo local calificado, diversifica ingresos, reduce la migración rural-urbana, facilita la transferencia tecnológica e impulsa la soberanía alimentaria mediante la valorización de productos locales (Ugalde 2021).

En Ecuador, donde la ruralidad representa el 36 % de la población y la agricultura familiar es clave para la seguridad alimentaria, este modelo revaloriza al agricultor como innovador y gestor sostenible. También promueve cadenas de valor más justas y resilientes, aportando al cumplimiento de los ODS 1, 8 y 12. Finalmente, fortalece la cohesión social, ya que la economía circular y la simbiosis industrial requieren cooperación y fortalecimiento del capital social comunitario (World Economic Forum 2019).




Conclusiones

La elaboración de este artículo, previo al desarrollo del proyecto de producción de alcohol a partir del mucílago de cacao -subproducto del proceso de poscosecha-, permitió establecer parámetros iniciales para reducir el desperdicio anual de 133 085 toneladas de este residuo, según datos del INEC. La propuesta plantea optimizar y valorizar recursos agroindustriales mediante el diseño de una planta destinada a la producción de alcohol, enfocado en la elaboración de bebidas de moderación para la industria alimentaria. Más allá de los beneficios económicos, el proyecto contribuye a disminuir la huella ecológica mediante la aplicación del enfoque de simbiosis industrial de las normas NTE INEN-AFNOR XP X30-901 e ISO 59010:2024, considerando que en Ecuador la biocapacidad solo supera en un 11 % su huella ecológica, cifra baja en comparación con otros países de la región.

El aprovechamiento del mucílago no solo impulsará la innovación y los ingresos económicos, sino que también generará impactos positivos a nivel ambiental y social, especialmente en las zonas rurales. Además, según el estudio realizado por Matos-Santos et al. (2024), se identificó un creciente interés en la innovación tecnológica relacionada con estos subproductos, como lo demuestra el aumento en el número de registros de patentes después de 2020. Estos hallazgos sugieren un potencial decrecimiento significativo a nivel nacional y regional en este sector, y ofrecen información valiosa para futuras investigaciones en el desarrollo de productos dentro de la industria alimentaria del cacao (Matos-Santos et al. 2024). Por lo tanto, esta propuesta resulta viable dentro del marco de la economía circular y del cumplimiento del ODS 12, al ser económicamente sostenible, ambientalmente favorable y socialmente inclusiva, dado que el sector cacaotero ecuatoriano involucra a aproximadamente 700 000 personas directamente en la producción (González, Moreira y Dueñas 2022).

Desde el punto de vista económico, el alcohol de cacao presenta un precio promedio en el mercado local de entre 10 y 12 dólares estadounidenses por litro, lo que representa una oportunidad atractiva para desarrollar un emprendimiento agroindustrial sostenible y comunitario. Esto respalda la necesidad de realizar un estudio más profundo de prefactibilidad técnica, económica, financiera, ambiental y de mercado, para evaluar la implementación de un nuevo rubro agroindustrial circular en el sector cacaotero.

Finalmente, la matriz de planificación expuesta en la tabla 3 constituye la línea base para profundizar en los análisis requeridos y determinar la viabilidad de ejecución de este proyecto de economía circular y desarrollo comunitario.





NOTAS


[8] Los autores declaran haber cumplido con los principios éticos durante el proceso de investigación.

[9] César Ramírez Romero participó en la conceptualización, curación de datos, análisis formal, investigación, metodología, administración del proyecto, supervisión, validación, visualización, redacción del borrador, redacción, revisión y edición del artículo final. Marcia Almeida-Guzmán participó en la conceptualización, curación de datos, análisis formal, investigación, metodología, administración del proyecto, validación, visualización, redacción del borrador, redacción, revisión y edición del artículo final.


Referencias


Álava Zambrano, Wiston Adrián. 2020. "Caracterización física-química del mucílago de cacao (Theobroma cacao l.), con énfasis en los azúcares que lo componen". Tesis de maestría. Universidad Agraria del Ecuador. https://cia.uagraria.edu.ec/Archivos/ALAVA%20ZAMBRANO%20WISTON%20ADRIAN.pdf.

Almeida-Guzmán, Marcia, y César Díaz. 2020. "Economía circular, una estrategia para el desarrollo sostenible. Avances en Ecuador". Estudios de la Gestión. Revista Internacional de Administración (8): 35-57. https://doi.org/10.32719/25506641.2020.8.10.

Almeida-Guzmán Marcia, Sandra Almeida, Adriana Rodríguez Caguana y Ariruma Kowii. 2023. "Economía comunitaria y circular, conocimiento ancestral andino. Caso Warmikuna Natabuela". Estudios de la Gestión. Revista Internacional de Administración (14): 12853. https://doi.org/10.32719/25506641.2023.14.4.

Ashby, Alison, Aline Callegaro, Kemy Adeyeye y Maria Granados. 2019. "The spiral economy: A socially progressive circular economy model?". En Sustainable development goals and sustainable supply chains in the post-global economy, 67-94, editado por N. Yakovleva, R. Frei y S. Rama Murthy.

Asociación Nacional de Exportadores e Industriales de Cacao del Ecuador (ANECACAO). 2022. "Hacia un cacao sostenible y sustentable". Revista Anecacao 25: 13-15. https://anecacao.com/wp-content/uploads/2023/07/25.-REVISTA-ANECACAO-Diciembre-2022.pdf.

Barazarte Humberto, Elba Sangronis, y Emaldi Unai. 2008. "La cáscara de cacao (Theobroma cacao L.): una posible fuente comercial de pectinas". Archivos Latinoamericanos de Nutrición 58 (1): 64-70. https://ve.scielo.org/scielo.php?pid=S0004-06222008000100009&script=sci_abstract&tlng=es.

Bedoya, Carlos, y Luis Dzul. 2015. "Minería a la inversa: un enfoque para la viabilidad de proyectos e iniciativas de construcción sostenible". Revista de Arquitectura e Ingeniería 9 (3): 1-15. https://dialnet.unirioja.es/servlet/articulo?codigo=6361733. https://www.redalyc.org/pdf/1939/193943013001.pdf.

Burgo Odalys, Vladimir Gaitán, Janneth Yánez, Ángel Zambrano, Graciela Castellanos y José Estrada. 2019. "La economía circular, una alternativa sostenible para el desarrollo de la agricultura". Revista Espacios 40 (13): 2-6. https://www.revistaespacios.com/a19v40n13/19401302.html.

Cobeña María, Azucena Rosillo, Mercy Reyna, Guillermo Hinostroza y Kerly Cruz. 2013. Metodología para la elaboración de proyectos de investigación. Nueva York: Dreams Magnet, LLC.

Cramer, Jacqueline. 2022. Building a Circular Future: Ten Takeaways for Global Change-makers. Amsterdam: Amsterdam Economic Board.

Díaz, Andrés, Bladimir Ramón, y Gonzalo Moreno. 2022. "Caracterización físicoquímica de la cáscara de mazorca de cacao como posible uso en la elaboración de tableros aglomerados". Revista de Investigación, Desarrollo e Innovación 12 (1): 97-106. https://doi.org/10.19053/20278306.v12.n1.2022.14211.

Domingo, Carlos. 2013. El viaje de la innovación. Barcelona: Planeta.

EC Ministerio de Producción, Comercio Exterior, Inversiones y Pesca. 2021. Libro Blanco de Economía Circular de Ecuador. Ministerio de Producción, Comercio Exterior, Inversiones y Pesca. https://www.produccion.gob.ec/wp-content/uploads/2021/05/Libro-Blanco-final-web_mayo102021.pdf.

______. 2022. Plan nacional de calidad: 2022. Ministerio de Producción, Comercio Exterior, Inversiones y Pesca. https://www.produccion.gob.ec/wp-content/uploads/downloads/2021/12/PLAN-NACIONAL-DE-CALIDAD-2022.pdf.

El Universo. 2022. "Ecuador deja huellas con su chocolate y el comercio justo en el mundo cacaotero, que celebra su día mundial". El Universo. 7 de julio. https://www.eluniverso.com/noticias/economia/chocolate-ecuador-comercio-justo-dia-mundial-del-cacao-nota/.

Fundación Ellen MacArthur. 2022. "What is a Circular Economy?". https://www.ellenmacar-thurfoundation.org/es/economia-circular/concepto.

González, Letty, Wilson Moreira y Alex Dueñas. 2022. "La cadena de comercialización del cacao fino de aroma, cantón Pichincha, Ecuador". ECA Sinergia 13 (3): 86-95. https://doi.org/10.33936/ecasinergia.v13i3.4689.

Guayza-Carpio, Franklin Leonardo, y Melyssa Denysse Valverde Macías. 2021. "Economía circular: aprovechamiento de residuos del cacao en fincas de Vinces, uso potencial como materia prima para su industrialización". Tesis de pregrado. Universidad de Guayaquil. https://repositorio.ug.edu.ec/items/23b4a72d-a5e0-4202-9d57-c1b416d53abb.

Lasheras, Rebeca Arnedo, Carmen Jaca García, Carlos León Perfecto y Marta Ormazábal Goenaga. 2020. Guía práctica para implementar la economía circular en las Pymes. Madrid: AENOR Internacional.

León, Fersenth, Jorge Calderón y Elsa Mayorga. 2016. "Estrategias para el cultivo, comercialización y exportación del cacao fino de aroma en Ecuador". Revista Ciencia UNEMI 9 (18): 45-55. https://doi.org/10.29076/issn.2528-7737vol9iss18.2016pp45-55p.

Linder, Marcus, y Mats Williander. 2015. "Circular Business Model Innovation: Inherent Uncertainties". Business Strategy and the Environment 26 (2): 182-96. https://doi.org/10.1002/bse.1906.

Matos-Santos, Lívia, Camila Ferreira-Ribeiro, Janaína Alves, Isadora da Silva, Vanessa de Lima-Silva, Isabelle Santos y Mariana Roselino. 2024. "Multidimensional strategies for sustainable management ofcocoa by-products". Frontiers in Sustainable Food Systems 8 (1460720): https://doi.org/10.3389/fsufs.2024.1460720.

Méndez, Jordy, Freddy Zambrano y Wilmer Ponce. 2021. "Metanización de la biomasa residual de dos variedades de cacao y caracterización nutricional del sustrato biodigerido". Biotempo 18 (2): 167-76. https://doi.org/10.31381/biotempo.v18i2.4318.

Meza-Sepúlveda, Diana, Ana Castro, Annie Zamora, Jorge Arboleda, Adriana Gallego y Anyela Camargo-Rodríguez. 2021. "Bio-BasedValue Chains Potential in the Management of Cacao Pod Waste in Colombia, a Case Study". Agronomy 11 (693): https://doi.org/10.3390/agronomy11040693. https://www.mdpi.com/journal/agronomy.

Nogales, Jairo. 2017a. "Rendimiento en la producción y beneficio de cacao". Poscosecha cacao. https://poscosechacacao.blogspot.com/2017/08/constantes-factores-de-correccion-e.html.

______. 2017b. "Beneficio del cacao, métodos de fermentación". Poscosecha Cacao. https://pos-cosechacacao.blogspot.com/2017/08/metodos-de-fermentacion.html.

NTE INEN-AFNOR XP X30-901. 2019. Economía circular-Sistemas de gestión de proyectos de economía circular-requisitos y directrices (AFNOR XP X30-901:2018, IDT).

Organización Internacional de Estandarización. 2024. ISO 59000. Economía Circular "Terminología, principios y orientación para la implementación". https://www.globalfactor.com/nueva-serie-de-normas-iso-59000-de-economia-circular/. https://www.iso.org/sectors/environment/circular-economy.

______. 2024. ISO 59004. Economía circular: vocabulario, principios y orientación para su im-plementación. Organización Internacional de Estandarización. Ginebra: Secretaría Central de ISO.

______. 2024. ISO 59010. Economía circular: orientación sobre la transición de modelos de negocio y redes de valor. Organización Internacional de Estandarización. Ginebra: Secretaría Central de ISO.

Peinado, Jurandir, y Alexander Graeml. 2007. Gestión de la producción: las operaciones industriales y de servicios. Curitiba: UnicenP.

Riera, María, Silvina Maldonado y Ricardo Palma. 2018. "Residuos agroindustriales generados en Ecuador para la elaboración de bioplásticos". Revista Ingeniería Industrial 17 (3): Article 3. https://doi.org/10.22320/S07179103/2018.13.

Ugalde, Oscar. 2021. "Evolución histórica-epistemológica de la economía circular: ¿Hacia un nuevo paradigma del desarrollo?". Economía y Sociedad 26 (59): 1-16. https://www.revistas.una.ac.cr/index.php/economia/article/view/15999/22700.

Volker, Raúl, Ezequiel Bessouat y Débora Sauco. 2021. "Las pymes argentinas en desarrollo de economía circular. Un estudio de casos en la Región Metropolitana en el período 2007-2016". Buenos Aires: Universidad Abierta Interamericana. https://www.teseopress.com/laspymesargentinasendesarrollodeeconomiacircular/chapter/de-negocios-circulares/.

World Economic Forum. 2019. "Economía circular: Estas 11 empresas están liderando el camino de la economía circular". WeForum. 11 de marzo. https://es.weforum.org/agen-da/2019/03/estas-11-empresas-estan-liderando-el-camino-de-la-economia-circular/.