Artículo de investigación
DOI: https://doi.org/10.32719/25506641.2024.15.5

Estudios de la Gestión: revista internacional de administración, No. 15
(Enero - Junio de 2024), 101-121. ISSN: 2550-6641; e-ISSN: 2661-6531


Situación del gobierno electrónico en países latinoamericanos adheridos a la OCDE: México, Colombia y Chile


E-government Situation in Latin American OECD Countries: Mexico, Colombia and Chile


Situação do governo eletrônico em países latino-americanos aderidos à OCDE: México, Colômbia e Chile


• Recibido: 15 de septiembre de 2022 • Revisado: 24 de noviembre de 2022
• Aceptado: 28 de abril de 2023 • Publicado: 1 de enero de 2024





José Romero-Puente ORCID

Universidad de Valladolid. Valladolid, España jose.romero@uva.es. Email


Resumen

El interés por el estudio del gobierno electrónico ha ido en aumento en las dos últimas décadas. La literatura referida a este campo es extensa y multidisciplinaria y, a su vez, ha evolucionado en su conceptualización. Por tal motivo, este artículo analiza el estado de los estudios sobre gobierno electrónico generados a favor de tres países latinoamericanos adheridos a la OCDE. Los casos de estudio corresponden a México, Colombia y Chile. La metodología que se emplea es una revisión sistemática de la literatura científica desde 2002 hasta 2017. Los resultados muestran una relación estrecha entre la temática que se analiza a nivel global con la que es desarrollada para los países latinoamericanos. No obstante, algunos temas de tendencia no se han explorado. Asimismo, de los tres casos analizados, se presenta una superioridad en el desarrollo de la literatura en favor de México por delante de Colombia y Chile.

Palabras clave: Gobierno electrónico, Latinoamérica, Colombia, México, Chile.

JEL: H83 Administración pública.


Abstract

Interest for studies on electronic government systems has increased over the last two decades. There is extensive literature on this field and, at the same time, its conceptualization has evolved. For this reason, this article intends to analyze the status of studies regarding electronic government generated for three countries in Latin America belonging to the OCDE. The study cases correspond to Mexico, Colombia and Chile. The methodology in use is a systematic review of the scientific literature since year 2002 to 2017. The results show a close relation between the matter under analysis at the global level with which it is developed for countries in Latin America. However, certain trending topics have not been explored. Similarly, out of the three cases analyzed, there is greater development in literature in Mexico over Colombia and Chile.

Key words: E-government, Latin America, Colombia, Mexico, Chile.

JEL: H83 Public Administration.


Resumo

O interesse com o estudo do governo eletrônico tem acrescentado nas duas últimas décadas. A literatura do campo é bastante extensiva e, ao mesmo tempo, a conceptualização dele tem evoluído. Por essa ração, esse artigo foi orientado para fazer uma análise do estado dos estudos associados com o governo eletrônico gerados para três países latinoamericanos que estão aderidos à OCDE. Os casos do estudo correspondem a México, Colômbia e Chile. A metodologia em uso é uma revisão sistemática da literatura cientifica começando no ano 2002 até o ano 2017. Os resultados mostram uma associação direita da temática de análise ao nível global com a desarrolhada nos países de América Latina. Mesmo assim, tem alguns tópicos em tendência sem explorar. Igualmente, dos três casos em análise, pode se observar uma superioridade no desarrolho da literatura em México em comparação com Colômbia e Chile.

Palavras-chave: governo electrónico, América Latina, Colômbia, México, Chile.

JEL: H83 administração pública.




INTRODUCCIÓN


La literatura del campo de estudio del gobierno electrónico (GE) es extensa y, a la vez, ha evolucionado, al igual que su conceptualización. Tiene sus orígenes en la década de 1980, sin embargo, es a partir de 2002 que aparece en la disciplina de la administración pública (AP). Dentro de tan amplio universo bibliográfico se pueden apreciar diversas temáticas. No obstante, es claramente validado el consenso que existe entre los investigadores y académicos sobre el avance de las tecnologías de la información y comunicaciones (TIC) para beneficiar a casi toda la sociedad a través del uso del internet y otros medios digitales en los que está sustentado el GE.

Los temas abordados por la literatura del GE van desde los problemas estructurales hasta el desempeño y la inclusión en los procesos de toma de decisiones en la AP, las relaciones entre los ciudadanos y los gobiernos, la estructura organizativa de las agencias gubernamentales, el desempeño gubernamental, la inclusión de políticas, la realización de procesos, la difusión de la innovación y la era del gobierno digital (Meijer, Bolívar y Gil-García 2018).

Uno de los trabajos que devela, a través de un análisis, las principales temáticas que se han abordado a nivel global referidas al GE, es el de Alcaide-Muñoz et al. (2017), que describe la constante evolución de dicho campo de estudio y su transformación conceptual. De modo que resulta de interés, y es el objetivo que plantea este artículo, analizar el estado de los estudios sobre GE en tres países latinoamericanos adheridos a la OCDE en el período 2002-2017, delimitado a México, Colombia y Chile. Se exploran y comparan las temáticas que se han abordado en favor de dichos países a través de un mapeo de la literatura.

La metodología que se emplea para el desarrollo del objetivo de este trabajo, parte de una revisión sistemática para analizar la literatura del campo de estudio del GE en dichos países latinoamericanos. El artículo se estructura de la siguiente forma: en la sección dos se expone el estado de la cuestión. La sección tres presenta la metodología de investigación, incluyendo el proceso de selección de artículos y da cuenta de los casos seleccionados para este trabajo. La sección cuatro muestra los resultados. Y, finalmente, en la sección cinco se presentan las conclusiones.

Estado de la cuestión

El término GE fue usado por primera vez en 1997 en un reporte de la Revisión Nacional de Desempeño (National Performance Review) de los Estados Unidos (Relyea 2001). Sin embargo, como lo afirman Meijer, Rodríguez Bolívar y Gil-García (2018), el campo de estudio del GE, aunque no era precisamente este término el que se usaba, comienza en los años 80, a través del estudio de las TIC en el sector público. No obstante, el término GE en investigaciones referidas a la AP, surge por primera vez en el artículo de Moon de 2002. Y es a partir de esa fecha que se evidencia un incremento gradual de las publicaciones alusivas al GE en revistas internacionales (Alcaide-Muñoz et al. 2017).

Múltiples definiciones se han planteado para el GE (Yildiz 2007). Por ejemplo, Means, Schneider y Schiro (2000) lo definen como la relación del gobierno con las empresas, ciudadanos, proveedores y otros gobiernos mediante el uso de medios electrónicos. Otra definición señala cómo la implementación y uso de TIC, en particular del internet, en la AP es una estrategia para la modernización del sector público y permite un mejor gobierno (Gil-García y Pardo 2005); en cambio, Fountain (2004) utiliza el término de gobierno digital y lo define como un gobierno que basa su organización en términos de agencias y redes público-privadas y su estructura depende de las tecnologías y del internet.

Por otra parte, la OCDE (2016) plantea que el gobierno digital debe ser el resultado de la transición del GE a lo digital, es decir, emplear las tecnologías digitales como una parte integrada de las estrategias de modernización del gobierno para crear valores públicos. Se basa en un ecosistema de gobierno digital comprendido por actores del gobierno, ONG, negocios, asociaciones de ciudadanos e individuos que apoyan la producción y el acceso de datos así como a servicios y contenidos a través de interacciones con el gobierno.

Como se puede apreciar en las múltiples definiciones que se le ha otorgado al GE, este no está unificado. Sin embargo, dentro de tan amplio desarrollo teórico se destacan tres elementos: i. el uso de las TIC, incluyendo el internet, tecnologías móviles y dispositivos, los datos analíticos usados para mejorar la colección, generación, intercambios, agregación, combinación, análisis, acceso y presentación del contenido digital, incluyendo el desarrollo de servicios y APP, especialmente las aplicaciones basadas en la internet, que se utilizan para ii. la provisión de servicios públicos electrónicos, en el esfuerzo por un gobierno más eficiente y transparente, que mejore las relaciones entre y con los ciudadanos; permitiendo iii. la creación de valor público, que se refiere a los varios beneficios para la sociedad que pueden variar de acuerdo a la perspectiva o los actores, incluyendo los siguientes: a) bienes o servicios que satisfagan a los ciudadanos y clientes; b) opciones de producción que cumplan con las expectativas de justicia de los ciudadanos, eficiencia y efectividad; c) instituciones públicas ordenadas y productivas que reflejen el deseo y preferencias de los ciudadanos; d) justicia y eficiencia de las distribuciones; e) uso legítimo de los recursos para cumplir propósitos públicos; y, f) innovación y adaptabilidad para cambiar las preferencias y demandas.

En otro orden de ideas, el campo de estudio del GE, al principio, se orientó por explorar y dar a conocer sus etapas de desarrollo (Layne y Lee 2001). Por ejemplo, la ONU y la Sociedad Americana de Administración Pública propusieron modelos de desarrollo de GE. El tema giraba alrededor del modelo de crecimiento del GE (Andersen y Henriksen 2006) que hacía énfasis en la modernización de la AP (Gasco 2003) convirtiendo, estratégicamente, al gobierno tradicional en GE (Meijer, Bolívar y Gil-García 2018).

Del mismo modo, la investigación inicial se centró en el análisis de los mecanismos que buscaban contribuir al acceso de los usuarios a una mayor y mejor calidad de la información, interactividad y participación ciudadana (Chen y Gant 2001). En otras palabras, se planteaba la relación entre gobierno a empresa, gobierno a ciudadano y gobierno a gobierno. Al mismo tiempo que indagaba sobre la satisfacción de los usuarios en el contexto de los servicios públicos en línea (Verdegem y Verleye 2009), y la participación de estos en la creación de políticas públicas.

Asimismo, la literatura señala que el estudio del GE se ha propuesto desde un enfoque estatal y local (Alcaide-Muñoz et al. 2017). El enfoque estatal ha priorizado analizar las normas, leyes y proyectos estratégicos; los estudios de carácter local han puesto el objetivo en analizar la implementación de los servicios electrónicos y la participación de los ciudadanos en acciones concretas de la administración, esto es, participación en decisiones para la creación de políticas públicas (Cegarra-Navarro, Pachón y Moreno Cegarra 2012). Ambos tipos de estudios se consideran relevantes en la medida en que exploran los ámbitos de gobierno de carácter nacional y local, donde el ciudadano es el foco.

En la actualidad, la tendencia de los estudios del GE se enmarca en el contexto de las ciudades inteligentes, analizando las plataformas, aplicaciones y herramientas digitales. Sobre todo, se considera el análisis de la participación electrónica del ciudadano en los asuntos públicos, y su actuación para la creación de nuevas políticas públicas, lo que se traduce en una go-bernanza más abierta, denominada gobernanza electrónica (Alcaide-Muñoz, Rodríguez-Bolívar, Cobo y Herrera-Viedma 2017).

Siguiendo el trabajo de Alcaide-Muñoz et al. (2017), que analiza de forma novedosa la evolución del estudio del GE y devela la dinámica a lo largo de los años (período entre 2000 y 2016), detectando subcampos de mayor impacto, concluyen que es un campo en constante evolución, sin alcanzar su etapa de madurez. Además, plantean cuatro subperíodos, en los que señalan los temas: motriz, emergentes, marginales y tendencias, asuntos que han sido tratados por parte de los investigadores y académicos en el mundo referidos al GE y que se pretende en este trabajo explorar y determinar para Latinoamérica.

En ese orden de ideas, se le denomina a un tema motor o motriz cuando ha sido bien desarrollado y su importancia es tal, que se le considera base para la estructuración del campo del GE. Por su parte, los emergentes presentan poco desarrollo, algunos alcanzan una etapa de madurez llegando a ser considerados motores, mientras que otros desaparecen. Entre tanto, los temas marginales, como es el caso de regulación, dan cuenta de la temática poco o nada desarrollada. En otras palabras, no han tenido la suficiente atención por parte de los investigadores. En cuanto a los temas de tendencia, serán los que estructuren y den forma al campo de conocimiento del GE.


Metodología


El trabajo se aborda desde un enfoque cualitativo, teórico-conceptual. La metodología que se emplea es de carácter exploratorio, y parte de una revisión sistemática para analizar la literatura del campo de estudio del GE en tres países latinoamericanos, específicamente los adheridos a la OCDE. Colombia, que es de reciente adhesión, comenzó su proceso de unión a la OCDE en 2013 y lo finalizó en 2018. Posteriormente, el 28 de abril de 2020, Colombia se convirtió oficialmente en miembro de la OCDE, el país número 37 en hacerlo en los casi 60 años de historia de la Organización. Por su parte, México y Chile son parte de la OCDE desde 1994 y 2010, respectivamente.

Se realizó una búsqueda avanzada de artículos en la base de datos de Web of Science (WoS). Se aplicó el filtro cronológico desde 2002 a 2017. El período abordado para el estudio se fundamenta en que: i. la investigación ha demostrado que en 2002 se utilizó por primera vez el término GE en publicaciones orientadas a la AP en la base de datos seleccionada; y, ii. 2017 fue el año previo a la finalización del proceso de adhesión formal de Colombia a la OCDE.

Se emplearon palabras clave y términos relacionados con el GE, y que hacen parte de las temáticas determinadas en el trabajo de Alcaide-Muñoz et al. (2017), entre ellas: "internet", "gobierno digital", "gobernanza electrónica", "democracia electrónica", "ciudades inteligentes" y "tecnologías de la información (TIC)". Además, se combinaron con los términos; "gobierno", "administración pública", "gobernanza" y "política pública". Se consideraron solo estudios pertenecientes al dominio de investigación en ciencias sociales del área de "administración pública" de la colección principal de WoS.

Continuando con la metodología, se obtuvo el resultado bibliográfico. Se revisaron los títulos y los resúmenes para limitar los resultados solo a aquellos directamente relacionados con el GE y descartar falsos positivos. La depuración de artículos arrojó una muestra final de 34 documentos, de los cuales trece son en beneficio directo de Colombia, quince sobre México y seis de Chile.

Finalmente, se revisó a profundidad cada uno de los artículos seleccionados y, empleando un proceso manual, se identificaron los términos (temáticas) abordados en cada uno de los trabajos explorados. Sobre esta base, y el estudio presentado por Alcaide-Muñoz et al. (2017), se diseñó un esquema de tres fases, compuesta por siete temáticas principales que han guiado de forma secuencial los estudios referidos al GE a nivel global en un período entre 2000 y 2016.


Presentación de resultados


Desde 2002 a 2017 se han publicado 6295 artículos en ciencias sociales en lo relativo al GE (figura 1). De estos, 2025 artículos se publicaron en el período que va de 2002 a 2009. Y entre 2010 a 2017 el número de artículos asciende a la suma de 4271, cifra que supera con creces, duplicando la del período inicial. Con esto se demuestra el interés de investigadores y académicos por este campo de estudio y la tendencia hacia un aumento constante de las publicaciones a nivel global. Además, permite constatar, como se mencionó en el apartado número dos, que es un campo de estudio en constante evolución y que no ha alcanzado su etapa de madurez (Alcaide-Muñoz et al. 2017).


Elaboración propia.

n15a06image001.png

Figura 1 Distribución de publicaciones por año a nivel global


Entre tanto, a favor de los países de Latinoamérica, se han publicado un total de 113 artículos (figura 2), lo que representa menos del 2 % de la bibliografía global. En principio, se puede inferir poco (menos) interés de los investigadores por atender el fenómeno del GE desde una perspectiva de países en desarrollo. En ese caso, el presente trabajo cobra más y mayor relevancia al interesarse en explorar las temáticas que se han abordado en lo referido al GE para un grupo de países cuya característica general abstracta pasa por ser países en desarrollo.


Elaboración propia.

n15a06image002.png

Figura 2 Distribución de publicaciones por año a nivel de Latinoamérica


Puntualmente, para México se han realizado un total de 37 artículos, publicados a partir de 2007 (figura 3); para el caso de Colombia, 19, los cuales se han publicado desde 2010 (figura 4); para el caso de Chile, se han publicado 12, desde 2005 (figura 5). En total, suman 68 publicaciones entre los tres países. Se demuestra un rezago evidente en lo que concierne al estudio del GE explorado desde las realidades latinoamericanas. Otra cuestión para analizar es la diferencia en años, que se presentan entre uno y otro país, a partir de su primera publicación. En este caso, Chile es superior, dado que presenta su primera publicación en 2005.


Elaboración propia.

n15a06image003.png

Figura 3 Distribución de publicaciones por año sobre GE en México


Elaboración propia.

n15a06image004.png

Figura 4 Distribución de publicaciones por año sobre GE en Colombia


Elaboración propia.

n15a06image005.png

Figura 5 Distribución de publicaciones por año sobre GE en Chile


Desarrollo

La literatura seleccionada está orientada a la exploración del desarrollo del GE. Analiza las relaciones gobierno a gobierno, gobierno a empresa y gobierno a ciudadano (Lau, Aboulhoson, Lin y Atkin 2008). En el mismo sentido, expone la necesidad de incitar a las agencias públicas a unirse a las iniciativas de GE, para proporcionar mejores servicios a la ciudadanía, mejorar la relación con los ciudadanos y alcanzar la modernización de la AP. En otras palabras, el aspecto que se destaca es la implementación de políticas de TIC y el acceso de los ciudadanos a los diversos servicios de la AP. El foco se coloca en la tecnología organizacional, operaciones tecnológicas, capacidades del capital humano y "la evaluación" de los servicios (Valdés et al. 2011).

Otros estudios centran su atención en analizar programas implementados para ofrecer al ciudadano información e interacción a partir de portales de internet (Pérez Castillo, Díaz Hernández y Rincón Mosquera 2015). Por ejemplo, el trabajo de Luna-Reyes y Gil-García (2011) presenta un estudio bajo un enfoque institucional, y se basa en el caso del programa e-México, creado para ciudadanos en las áreas de educación, salud, economía y gobierno; hacen referencia a un gobierno abierto también denominado, como en Colombia, gobierno en línea (Massal y Sandoval 2010). Finalmente, sus conclusiones van dirigidas a destacar las relaciones bidireccionales entre las instituciones y con los ciudadanos, las formas organizacionales y la tecnología que se coloca a disposición de la ciudadanía en general.

Además, la lupa se coloca en explorar acerca de la confianza institucional y la colaboración entre agencias de carácter gubernamental (Luna-Reyes, Gil-García y Cruz 2007). No obstante, también se indaga acerca de la confianza del ciudadano en la AP, explorando sus experiencias en servicios electrónicos (Smith 2010; 2011), al igual que se analiza la confianza de los ciudadanos en el internet como instrumento para acceder e interactuar con las instituciones públicas (Chalela Naffah 2011).

Asimismo, la literatura seleccionada se orienta en investigar el impacto que produce la política pública de TIC en sectores específicos como el de la educación (Castañón Octavio y Aguilar Párraga 2017; Lengua Cantero 2016; Palacio y Cabrera 2017; López de Mesa 2011). En ese mismo orden de ideas, el trabajo de Barón y Gómez (2012) analiza la política de TIC y su impacto en lo relativo a la brecha digital, señala que se convierte en una apuesta de los gobiernos por brindar acceso a toda su población, a múltiples servicios de diversas áreas, considerando la autonomía y capacidad de acceso que tengan sus ciudadanos (Velasquez 2017).

Por otro lado, la literatura seleccionada plantea el tema de las redes sociales como herramientas para una mejor comunicación, dando paso a la participación ciudadana (Tabarquino 2015) de manera más activa, mayor transparencia y a la colaboración en la transferencia de prácticas entre las agencias gubernamentales. Además, apunta a lo fundamental que resulta la actualización en las regulaciones y leyes en dicha materia, concluyendo que pueden fomentar cambios en la cultura del gobierno (Picazo-Vela, Gutiérrez-Martínez y Luna-Reyes 2012). En la misma línea, se explora el proceso de adopción e implementación de las redes sociales para mostrar cómo las organizaciones de gobierno diseñan estrategias o utilizan dichas herramientas (Picazo-Vela, Fernández-Haddad y Luna-Reyes 2016).

Por su parte, los trabajos de Puron-Cid (2013; 2014) presentan, a través de estudios de caso, el éxito/fracaso del gobierno abierto en lo relativo a la transparencia presupuestaria, emplea técnicas de recolección de entrevistas y concluye señalando la importancia de la multidisciplinariedad al momento de implementar planes y programas de GE. En el mismo sentido, resalta que la colaboración, el conocimiento y los factores de confianza, ocupan los niveles más altos sobre la influencia en el éxito del gobierno abierto. Por lo cual, se debe colocar principal atención en estos.

Finalmente, los artículos seleccionados colocan su atención en indagar acerca de la participación ciudadana en lo relativo a las nuevas tecnologías y el internet. En unidad plantean que facilitan la socialización alrededor de valores, principios e ideas, favoreciendo la creación de redes bajo un compromiso de apoyo y respaldo social (Pardo 2015). En la misma línea, las redes sociales han demostrado ser estimulantes para la participación ciudadana y pueden ayudar a resolver problemas o afectaciones a una comunidad (Basolo y Yerena 2017).

Asimismo, se trata el tema de todas las herramientas que proporciona la política del GE, entre ellas la adopción y uso de las tecnologías móviles, desde una perspectiva local para el fortalecimiento de los municipios (Arcila, Monsalvo, Ramos y Santrich 2014). Por ejemplo, el trabajo de Ribon, García Villalba y Kim (2013) señala la importancia que estas tienen para identificar el posicionamiento y el movimiento de las personas que se encuentran en áreas de conflicto, un estudio que se hace para la zona del territorio Los Montes de María en Bolívar, departamento de Colombia. Juntamente, el trabajo de Gomis-Balestreri (2017) hace referencia a la necesidad de analizar cómo la digitalización del sector público colombiano afecta y se ve afectada por la necesidad del Estado de fortalecer su presencia física en los territorios más recónditos y apartados.

En conclusión, los estudios referidos al GE a favor de Latinoamérica abordan diversas temáticas, como son: el desarrollo del GE, desde un enfoque de las etapas del desarrollo del GE y lo que este significa para la modernización de la AP; políticas de TIC, haciendo énfasis en la adopción, acceso y puesta en marcha del uso del internet; acceso de los usuarios desde una perspectiva de accesibilidad a la información y a interactuar, a través de portales de internet; servicios en línea; evaluación de los servicios; confianza en la AP electrónica, en fin, desde la percepción del ciudadano hacia el gobierno abierto; participación ciudadana, colocando el foco en los beneficios que pueden resultar del uso de las redes sociales; la evaluación del GE, a través de los objetivos y logros que se pretenden alcanzar con la implementación de cada uno de los programas de GE; nuevas tecnologías, con énfasis en las herramientas digitales y electrónicas que permiten mayor participación ciudadana en los asuntos públicos y, por último, el estudio del GE desde un ámbito tanto estatal como local.

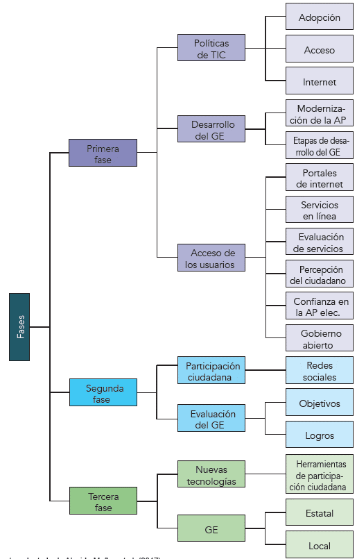
De esta manera, y siguiendo el trabajo de Alcaide-Muñoz et al. (2017), se construye un esquema de tres fases, que permite definir e identifica las temáticas abordadas en los estudios del GE realizados en favor de Latinoamérica, para una mejor comprensión de la literatura referida a este campo de estudio (figura 6).


Fuente: adaptado de Alcaide-Muñoz et al. (2017).

n15a06image006.png

Figura 6 Fases para orientar el análisis del estudio referido al gobierno electrónico


Para el caso latinoamericano, las temáticas que se han abordado en los trabajos corresponden a las planteadas en el ámbito global y se han desarrollado de forma simultánea, pero en diferentes años. Por ejemplo, la primera fase está caracterizada por investigaciones orientadas al estudio de las políticas de adopción de las TIC por parte de la AP y el acceso de los ciudadanos a las TIC y a los servicios públicos electrónicos. La segunda fase se caracteriza por los beneficios que deben resultar de la adopción y acceso a las TIC por parte de la AP y los ciudadanos para el aumento en la participación de estos últimos, en asuntos públicos. Y, por último, la tercera fase se caracteriza por el estudio de la transformación de los ámbitos de gobierno, tanto nacionales como locales.

Análisis de las fases: relación de las temáticas globales vs. temáticas latinoamericanas

Como ya se ha expresado antes, el trabajo de Alcaide-Muñoz et al. (2017) analiza de forma novedosa los estudios referidos al GE a nivel global, develando las temáticas que dan forma a dicho campo de estudio. En tal sentido, a continuación, se presenta una relación de las temáticas, que se abordan a nivel global contra las que son abordadas para Latinoamérica siguiendo el esquema de fases presentado anteriormente.

En la primera fase se destacan los temas país y AP, las investigaciones están centradas en la modernización del sector público y la prestación de servicios en línea. Otro tema para destacar es el de comunidad, resultado del acceso de los ciudadanos y su participación electrónica. El tema de democracia explora los beneficios de las TIC para la participación de los ciudadanos en lo público. Además, el tema de conocimiento está dado por el intercambio, colaboración y cooperación entre las organizaciones. En esta primera fase también se analizó el tema de perspectiva mediante la medición de la satisfacción del usuario.

En la segunda fase continúa haciendo presencia el tema de comunidad con la característica de las redes sociales como herramientas de participación ciudadana que permiten la interacción directa del ciudadano con las agencias del gobierno. Otros temas que se puede resaltar en esta fase son la implementación y la eficiencia, por la puesta en marcha de inversiones para proporcionar servicios en línea extensivos. De igual manera, se considera el tema de transformación acompañado de regulación en lo relativo a las leyes y nuevas regulaciones para dar un marco que permita la implementación de las políticas y programas de GE.

En la última fase, se consolida el tema de comunidad y aparece el tema móvil desde el análisis de la interacción entre políticos, gerentes públicos y ciudadanos. Por su parte, el tema medio destaca el potencial de las redes sociales y otras herramientas de la web 2.0. Asimismo, el tema de evaluación hace presencia destacando los estudios de satisfacción, confianza y la aceptación de los ciudadanos hacia el GE.

Cabe destacar que los temas aquí apuntados, con excepción del de regulación, se han considerado motores para el campo del estudio del GE, es decir, han sido ampliamente desarrollados y su importancia es tal, que se les considera como base para la estructuración del campo del GE. Además, se presentan los estudios, algunos desde un enfoque estatal y otros desde lo local.

Análisis comparado

México: la literatura seleccionada sobre México en lo relativo al GE está acorde con la investigación que se ha desarrollado para este campo de estudio en el ámbito global. Por ejemplo, los trabajos de Lau, Aboulhoson, Lin y Atkin (2008) abordan la temática del desarrollo del GE. De la misma forma, se han presentado investigaciones que plantean análisis sobre los mecanismos que buscan contribuir al acceso de los usuarios a la información (Luna-Reyes y Gil-García 2011). Sin embargo, se consideran deficientes los estudios con enfoque en la participación del ciudadano en asuntos políticos, propiamente los estudios dirigidos a valorar la participación electoral y, en esa misma línea, a la construcción de políticas.

Colombia: en el caso de la literatura seleccionada para Colombia, se presenta en la primera etapa de investigaciones estudios centrados en la política de adopción de TIC, específicamente en el área de la educación; es decir, el enfoque se ha puesto en el acceso a dichas herramientas, mientras el mundo ya aborda otras temáticas. Sin embargo, el trabajo de Massal y Sandoval (2010) se acerca a un análisis del desarrollo del GE. Por otra parte, el trabajo de Arcila, Monsalvo, Ramos y Santrich (2014) atiende a la necesidad de evaluar la percepción del ciudadano frente al GE. En general, los trabajos realizados sobre GE en Colombia se han ocupado en abordar la temática del acceso a las herramientas TIC, pero desde la prestación de servicios, descuidando el análisis al proceso de alfabetización tecnológica y la formación de los ciudadanos en el uso de estas (Velasquez 2017).

Chile: la literatura seleccionada sobre GE en Chile destaca los análisis que brinda sobre la confianza del ciudadano hacia la administración pública. Igualmente, la investigación consultada explora las experiencias de los servicios electrónicos. Otro estudio aborda la participación ciudadana, y el trabajo de Valdés et al. (2011) apunta al desarrollo de iniciativas para proporcionar servicios a los ciudadanos. Hay que señalar que Chile, entre los países estudiados, es el que menos artículos presenta publicados a su favor. No obstante, la investigación realizada apunta a abordar gran parte de los temas que se han desarrollado para el GE.




CONCLUSIONES


Una de las primeras conclusiones que se presenta es el continuo aumento de las investigaciones referidas al GE. Pese a ello, el campo de estudio del GE sigue sin alcanzar su etapa de madurez, lo cual puede resultar en un elemento que motive a muchos más investigadores y académicos de diferentes disciplinas a seguir explorando el tema. También es relevante anotar la deficiencia en los trabajos que se presentan en favor de Latinoamérica con relación a la que se realiza para el resto del mundo, esto debe llamar la atención de los investigadores a realizar trabajos referidos al GE desde una perspectiva de países en desarrollo, especialmente fijando la mirada en América Latina.

La exploración que se basó en un marco general compiló un numero variado de publicaciones de artículos sobre GE, publicados durante el período 2002 a 2017 en Colombia, México y Chile, dejando como resultado que existe una relación estrecha entre la temática que se analiza a nivel global, con la que es desarrollada para los países latinoamericanos. Sin embargo, algunos temas de tendencia (que aparecen en los estudios globales) no se han explorado. En tal sentido, es de consideración que Latinoamérica, pese a presentar una significativa diferencia en publicaciones respecto al resto del mundo, no esté relegado en las temáticas que se abordan en el campo de estudio del GE a nivel global.

Desde el punto de vista latinoamericano y de forma general, la investigación se ha centrado en explorar el crecimiento y etapas del GE, al igual que en analizar la política de adopción de TIC. Se identificaron tres fases temáticas de investigación diferentes en las que los académicos han mostrado interés, estas son, a saber: desarrollo del GE, acceso de los usuarios, políticas de TIC, participación ciudadana, evaluación del GE, y nuevas tecnologías y GE.

Por otra parte, de los tres casos analizados, México, sin duda, lleva la delantera; no obstante, se debe considerar una deficiencia en estudios dirigidos a explorar la participación ciudadana en asuntos políticos. Por su parte, Colombia aborda con generosidad la temática del acceso a las TIC, y Chile apunta en sus publicaciones al análisis de las estrategias para proporcionar servicios a sus ciudadanos.

Finalmente, se sugiere abordar la misma metodología para analizar y comparar los resultados de este estudio con un caso de uno o varios países desarrollados. Y, en la misma línea, se puede explorar temporalidades de años diferentes para los estudios próximos.


Referencias


Alcaide-Muñoz, Laura, Manuel Pedro Rodríguez-Bolívar, Manuel Jesús Cobo y Enrique Herrera-Viedma. 2017. "Analyzing the Scientific Evolution of E-Government Using a Science Mapping Approach". Government Information Quarterly 34 (3): 545-555. https://bit.ly/3Ir358y.

Andersen, Kim Viborg, y Helle Zinner Henriksen. 2006. "E-Government Maturity Models: Extension of the Layne and Lee Model". Government Information Quarterly 23 (2): 236-248. https://bit.ly/3MGpJfl.

Arcila, Carlos, Carolina Monsalvo, Adriana Ramos y Cindy Santrich. 2014. "Percepciones de los ciudadanos de Barranquilla (Colombia) frente al gobierno electrónico". Investigación y Desarrollo 22 (1): 121-146. https://bit.ly/3Ip93GR.

Barón, Fernando, y Ricardo Gómez. 2012. "De la infraestructura a la apropiación social: panorama sobre las políticas de las tecnologías de información y comunicación (TIC) en Colombia". Signo y Pensamiento 31 (61): 38-55. https://bit.ly/3Mmjyf1.

Basolo, Victoria, y Anaid Yerena. 2017. "Using Social Media to Inform and Engage Urban Dwellers in La Paz". International Journal of Public Administration in The Digital Age 4 (3): 11-28. https://bit.ly/3BHQnhM.

Castañón Octavio, Natalia, y María Aguilar Párraga. 2017. "Comparative Analysis of Public Policies in Educational Technology". Vivat Academia 140: 1-15. https://bit.ly/3MHs0Ha.

Cegarra-Navarro, Juan, José Córdova y José Moreno Cegarra. 2012. "E-Government and Citizen's Engagement with Local Affairs through e-Websites: The Case of Spanish Municipalities". International Journal of Information Management 32 (5): 469-478. https://bit.ly/3BHTfv4.

Chalela Naffah, Salim. 2011. "El uso de la internet y su impacto sobre la confianza ciudadana: el caso del senado en Colombia". Ciencias Sociales (8): 245-275. https://bit.ly/45iLrgI.

Chen, Yu-Che, y Jon Gant. 2001. "Transforming Local E-Government Services: The Use of Application Service Providers". Government Information Quarterly 18 (4): 343-355. https://bit.ly/3opbAd8.

Fountain, Jane. 2004. Building the Virtual State: Information Technology and Institutional Change. Washington D.C.: Brookings Institution Press.

Gascó, Mila. 2003. "New Technologies and Institutional Change in Public Administration". Social Science Computer Review 21 (1): 6-14. https://doi.org/10.1177/0894439302238967.

Gil-García, Ramón, y Theresa Pardo. 2005. "E-Government Success Factors: Mapping Practical Tools to Theoretical Foundations". Government Information Quarterly 22 (2): 187216. https://bit.ly/3Is0v1N.

Gomis-Balestreri, Miguel. 2017. "From Electronic Government to Big Data: Digitalizing Public Management in Colombia in the Face of Territorial Control". Opera-Colombia (21): 25-53. https://bit.ly/3MFbDee.

Lau, Tuenyu, Mira Aboulhoson, Carolyn Lin y David Atkin. 2008. "Adoption of E-Government in Three Latin American Countries: Argentina, Brazil and Mexico". Telecommunications Policy 32 (2): 88-100. https://bit.ly/42PHWwB.

Layne, Karen, y Jungwoo Lee. 2001. "Developing Fully Functional E-Government: A Four Stage Model". Government Information Quarterly 18 (2): 122-136. https://bit.ly/3oh9aNP.

Lengua Cantero, Claudia. 2016. "Realidades y usos de las tecnologías de la información y comunicación en las instituciones educativas del municipio de Sincelejo". Tecné, Episteme y Didaxis (39): 103-120. https://bit.ly/3okbN1p.

López de Mesa, Camilo. 2011. "Políticas públicas y TIC en la educación". Revista Iberoamericana de Ciencia, Tecnología y Sociedad-CTS 6 (18): 1-18. https://bit.ly/3OrbdcP.

Luna-Reyes, Luis, Ramon Gil-García y Cinthia Betiny. 2007. "Collaborative Digital Government in Mexico: Some Lessons from Federal Web-Based Interorganizational Information Integration Initiatives". Government Information Quarterly 24 (4): 808-826. https://bit.ly/3Ir3kAo.

Luna-Reyes, Luis, y Ramon Gil-García. 2011. "Using Institutional Theory and Dynamic Simulation to Understand Complex E-Government Phenomena". Government Information Quarterly 28 (3): 329-345. https://bit.ly/42T3Vmo.

Massal, Julie, y Carlos Sandoval. 2010. "Gobierno electrónico. ¿Estado, ciudadanía y democracia en internet?". Análisis Político 23 (68): 3-25. https://bit.ly/3WjJahf.

Means, Grady, David Schneider y James Schiro. 2000. MetaCapitalism: The e-Business Revolution and the Design of 21st Century Companies and Markets. Nueva York: John Wiley. https://bit.ly/3IqMVM8.

Meijer, Albert, Manuel Rodríguez y Ramon Gil-García. 2018. "From E-Government to Digital Era Governance and Beyond: Lessons from 15 Years of Research into Information and Communications Technology in the Public Sector". Journal of Public Administration Research and Theory (Virtual Issue): 1-6. https://bit.ly/3IsUaDg.

Palacio, Marcela, y Karen Cabrera. 2017. "La gobernanza de internet como plataforma para impulsar políticas en la educación con TIC. El caso de Colombia". Opera-Colombia (21): 5-23. https://bit.ly/41Y18XL.

Pardo, Miguel. 2015. "New Ways of Citizen Participation in Chile: Towards a New Democracy of the 21st Century". Revista de Estudios Políticos y Estratégicos 3 (1): 14-41. https://bit.ly/41WWWaS.

Pérez, José, Fernanda Díaz y Nubia Rincón. 2015. "Semantic Web and Its Contribution to the Strategy of Colombian State Open Data". Revista Científica 3 (23): 124-132. https://bit.ly/3obFjGG.

Picazo-Vela, Sergio, Isis Gutiérrez-Martínez y Luis Luna-Reyes. 2012. "Understanding Risks, Benefits, and Strategic Alternatives of Social Media Applications in the Public Sector". Government Information Quarterly 29 (4): 504-511. https://bit.ly/45jhoFK.

Picazo-Vela, Sergio, Marilu Fernandez-Haddad y Luis Luna-Reyes. 2016. "Opening the Black Box: Developing Strategies to Use Social Media in Government". Government Information Quarterly 33 (4): 693-704. https://bit.ly/3BJ07se.

Puron-Cid, Gabriel. 2013. "Interdisciplinary Application of Structuration Theory for E-Government: A Case Study of an IT-Enabled Budget Reform". Government Information Quarterly 30: 46-58. https://bit.ly/3OywrW2.

______.2014. "Factors for a Successful Adoption of Budgetary Transparency Innovations: A Questionnaire Report of an Open Government Initiative in Mexico". Government Information Quarterly 31: 49-62. https://bit.ly/3oela2H.

Relyea, Harold. 2001. "E-gov: The Federal Overview". The Journal of Academic Librarianship 27 (2): 131-148. https://bit.ly/42PNW8F.

Ribon, Julio, Luis García Villalba y Taihoon Kim. 2013. "Application of Mobile Technology in Virtual Communities with Information of Conflict-Affected Areas". Studies in Informatics and Control 22 (1): 33-42.

Rodríguez, Julio, Luis García y Tai-hoon Kim. 2013. "Application of Mobile Technology in Virtual Communities with Information of Conflict-Affected Areas". Studies in Informatics and Control 22 (1): 33-42. https://bit.ly/3Mm3KsR.

Smith, Matthew. 2010. "Building Institutional Trust through E-Government Trustworthiness Cues". Information Technology & People 23 (3): 222-246. https://bit.ly/45atVvj.

______.2011. "Limitations to Building Institutional Trustworthiness through E-Government: A Comparative Study of Two e-Services in Chile". Journal of Information Technology 26 (1): 78-93. https://bit.ly/3Or0DCO.

Tabarquino, Raúl. 2015. "La red de política pública de TIC en Colombia. Actores reguladores y principales operadores". Estudios Políticos (46): 221-241. https://bit.ly/3oelWg7.

Valdés, Gonzalo, Mauricio Solar, Hernán Astudillo, Marcelo Iribarren, Gastón Concha y Marcello Visconti. 2011. "Conception, Development and Implementation of an e-Government Maturity Model in Public Agencies". Government Information Quarterly 28 (2): 176-187. https://bit.ly/3pUpZ1u.

Velasquez, Alcides. 2017. "Autonomy of Use and Online Interaction with Government". En Communication and Information Technologies Annual: Digital Empowerment: Opportunities and Challenges of Inclusion in Latin America and the Caribbean, editado por Jeremy Schulz y Hopteon S. Dunn, 253-276. Bingley: Emerald Group Publishing Limited. https://bit.ly/3Wn8y64.

Verdegem, Pieter, y Gino Verleye. 2009. "User-Centered E-Government in Practice: A Comprehensive Model for Measuring User Satisfaction". Government Information Quarterly 26 (3): 487-497. https://bit.ly/3MmBOVD.

Yildiz, Mete. 2007. "E-Government Research: Reviewing the Literature, Limitations, and Ways Forward". Government Information Quarterly 24 (3): 646-665. https://bit.ly/3MJmDXW.