Artículo de investigación
DOI: https://doi.org/10.32719/25506641.2024.15.7

Estudios de la Gestión: revista internacional de administración, No. 15
(Enero - Junio de 2024), 149-172. ISSN: 2550-6641; e-ISSN: 2661-6531


La asociatividad en el reciclaje como estrategia de desarrollo sostenible


Associativity in Recycling as a Sustainable Development Strategy


A associatividade na reciclagem como estratégia de desarrolho sustentável


• Recibido: 15 de septiembre de 2022 • Revisado: 31 de enero de 2023
• Aceptado: 27 de febrero 2023 • Publicado: 1 de enero de 2024





Edisson Cajamarca ORCID

Universidad Politécnica Salesiana. Cuenca, Ecuador ecajamarcac2@est.ups.edu.ec. Email

Geovanna Alvarado ORCID

Universidad Politécnica Salesiana. Cuenca, Ecuador galvaradoq@est.ups.edu.ec. Email

Juan Vázquez ORCID

Universidad Politécnica Salesiana. Cuenca, Ecuador jvazquez@ups.edu.ec. Email


Resumen

El presente trabajo se enmarca en el desarrollo sostenible como un modelo que busca promover el crecimiento económico sostenido, inclusivo y sostenible, el empleo pleno y productivo y el trabajo decente enmarcado en los ejes medioambiental, económico y social. Se analizaron las características y condiciones de las asociaciones de recicladores de la ciudad de Cuenca, con la finalidad de determinar si su conformación es considerada una estrategia adecuada de desarrollo sostenible o simplemente configura una estrategia de supervivencia para grupos vulnerables. La metodología empleada, con carácter correlacional y mixta, corte transversal y de carácter exploratorio, se centró en el estudio de 168 recicladores asociados registrados en EMAC-EP. En los resultados destaca que la venta colectiva en las asociaciones no es una variable explicativa e influyente en el nivel de ingreso de un reciclador asociado. La conclusión principal demuestra que el reciclaje asociativo no presenta rasgos de eficiencia, trabajo decente y crecimiento económico, a pesar de tener como principio la inclusión de grupos vulnerables, lo cual no brinda garantías que favorezcan el desarrollo sostenible.

Palabras clave: asociatividad, reciclaje, desarrollo económico sostenible, ingreso, social.

JEL: Q01 Desarrollo sostenible.


Abstract

This work has a framework based on sustainable development as a model seeking to improve sustainable, inclusive and sustained economic growth, as well as a full, productive employment as well as decent employment within the framework of the environmental, economic and social axes. An analysis was performed on the characteristics and conditions of the recycler associations of the city of Cuenca to determine if the creation of these associations is considered an appropriate strategy for sustainable development or just a survival strategy for vulnerable parties. The methodology in use, with a correlational and mixed, cross-sectioned and exploratory system, was based on the study of 168 associated recyclers registered in EMAC-EP. The results highlight that collective sales in associations are not an explanative, influential variable on the income levels of associated recyclers. The main conclusion shows that associative recycling does not show any hints of efficiency, decent work and economic growth in spite of having as principle the inclusion of vulnerable parties, as it does not provide any warranties favoring sustainable development.

Key words: associativity, recycling, sustainable economic development, income, social.

JEL: Q01 Sustainable development.


Resumo

Esse trabalho se enquadra no desarrolho sustentável como modelo para a promoção de um crescimento econômico sustentado, inclusivo e sustentável, um emprego pleno e produtivo, e um trabalho decente enquadrado nos eixos ambiental, econômico e social. Analisaram-se as características e condições das associações de recicladores da cidade de Cuenca, com o objetivo de determinar se a conformação delas é uma estratégia adequada para o desarrolho sustentável ou simplesmente uma estratégia de supervivência para grupos vulneráveis. A metodologia utilizada tem um caráter de correlação e misturado, com corte transversal e exploratório, e foi concentrado no estudo de 168 recicladores associados e registrados no EMAC-EP. Os resultados mostraram que a venda coletiva das associações não é uma variável explicativa e influente sob o nível de rendas dos recicladores associados. A conclusão principal foi que a reciclagem associativa não tem características de eficiência, trabalho decente e crescimento econômico apesar de ter o princípio da inclusão de grupos vulneráveis, o qual não fornece garantias que favoreçam o desarrolho sustentável.

Palavras-chave: associatividade, reciclagem, desarrolho económico sustentável, rendas, social.

JEL: Q01 Desarrolho sustentável.




INTRODUCCIÓN


La CEPAL, recogiendo la definición del Informe Brundtland de 1987, señala al desarrollo sostenible como un modelo que busca satisfacer las necesidades actuales sin comprometer la satisfacción de aquellas futuras, envolviendo tres aristas en torno a lo medioambiental, económico y social (CEPAL 2022). Con esta perspectiva, los Objetivos de Desarrollo Sostenible (ODS) se platean dentro de la Agenda 2030 para el Desarrollo Sostenible como una hoja de ruta hacia el desarrollo cimentado en la integración de las tres dimensiones mencionadas, fundamentado en el reconocimiento de los derechos y la dignidad de las personas y el planeta (CEPAL 2022).

En ese sentido, el ODS 8 trabajo decente y crecimiento económico y el ODS 5 igualdad de género, junto con el enfoque de la CEPAL, proyectan promover el crecimiento económico sostenido, inclusivo y sostenible, el empleo pleno y productivo y el trabajo decente para todos, así como la generación de oportunidades y empoderamiento de las mujeres en todos los niveles. Las estadísticas de la región estiman que existen 300 millones de trabajadores pobres, de los cuales 200 corresponden a una economía informal que representa el 47 % del mercado laboral en la región, con una brecha salarial de un 20 % más a favor de los hombres (CEPAL 2022).

De acuerdo con la Women in Informal Employment: Globalizing and Organizing (WIEGO 2013; Tovar 2018), la actividad del reciclaje aporta al desarrollo sustentable, en el marco del aseo público, con un impacto económico, social y ambiental positivo para sus comunidades como sustento económico para el ser humano, y su gestión implica un beneficio directo para el medioambiente y sociedad. Sin embargo, esta actividad es poco reconocida y los recicladores no son vistos como servidores públicos y además, sin vínculos claros con la industria.

Asimismo, la práctica del reciclaje figura dentro de la economía informal, a pesar de contar con más de dos millones de recicladores de base a nivel regional en América Latina y el Caribe; personas que aportan más del 50 % de material recuperado de las cuales únicamente un 10 % forma parte de una cooperativa u organización. La gran mayoría de los recicladores lleva adelante su actividad de manera independiente e informal. Menos del 5 % de las ciudades de la región cuentan con programas de reciclaje que incluyan a los recicladores como parte del sistema de gestión de residuos reciclables (Sturzenegger 2020).

En Ecuador, el gobierno nacional a través del Ministerio del Ambiente (MAE) 1 creó en 2010 el Programa Nacional para la Gestión Integral de Desechos Sólidos (PNGIDS), con el objetivo de impulsar la gestión de los residuos sólidos en los municipios del país, con un enfoque integral y sostenible. Esto a fin de potenciar el reciclaje y valorizar de otras formas los residuos generados en el país y de esta forma minimizar el impacto ambiental generado por una mala disposición de los residuos, mejorando, consecuentemente, las condiciones de salud y vida de la población nacional, y contemplando que la generación per cápita estimada para 2019 fue de aproximadamente 0,86 kg/hab/día, con una generación anual de 5,2 millones de toneladas de residuos (PNGIDS 2021).

Del mismo modo, a nivel local, de acuerdo con lo establecido por la Empresa Pública Municipal de Aseo de Cuenca (EMAC-EP), el reciclaje surge como una opción para aprovechar o transformar los residuos sólidos con la finalidad de volver a ser utilizados o insertados nuevamente en la cadena productiva para un nuevo bien o servicio (EMAC-EP 2022), teniendo ventajas como la reducción en la extracción de nuevas materias primas y emisión de gases de efecto invernadero, así como el ahorro de energía (Fernández, Walter y Martínez 2015) o reducir la gestión incorrecta de dichos residuos.

Debido a la situación que vive el reciclaje, la asociatividad en los recicla-dores se configura, desde la teoría, como una estrategia colectiva que se basa en la conformación de organizaciones asociativas en busca de una mejora de la calidad de vida, condiciones de trabajo y articulación con las políticas públicas locales (Bonelli 2012), donde se valoren sus propios saberes para que sean ciudadanos activos con posibilidad de transformar y aportar a su entorno, y se generen buenas prácticas vinculadas a la equidad de género y a la concientización del cuidado del ambiente (Fundación Redes con Rostro 2017).

Por lo tanto, el objetivo de este trabajo se concentró en analizar las características y condiciones de las asociaciones de recicladores de la ciudad de Cuenca. Para fortalecer dicho análisis se procedió a contrastar la realidad existente entre el modelo asociativo de reciclaje de Cuenca, con el modelo empresarial implementado en el cantón Cañar, lo que se consideró oportuno ya que comparten criterios respecto al modelo de inclusión de recicladores en sus sistemas de gestión integral de residuos sólidos (GIRS), con la finalidad de determinar si la conformación de estas asociaciones se podría considerar como una estrategia adecuada de desarrollo sostenible o simplemente configura como una alternativa de supervivencia para grupos vulnerables.


Revisión de literatura


Dimensión económica y generación de valor

Definir el desarrollo económico es involucrar las estructuras económicas y sociales con el objetivo de satisfacer las necesidades de la población en general y asegurar su bienestar conjuntamente con sus libertades económicas y políticas (Márquez et al. 2020). Como se había mencionado, el aspecto económico es una de las dimensiones del desarrollo sostenible que procura utilizar eficientemente los recursos, promover la producción más limpia y mejorar la competitividad en los mercados (Zárate-Carabajo, Ayora-Sánchez y Jimbo-Días 2020).

De acuerdo con la OIT, un modelo de desarrollo económico sostenible también debería incluir a las mujeres (Castells 2022); por su parte, el estudio realizado por Cajamarca, Bueno y Jimbo (2019) señala que las mujeres representan más del 50 % dentro de la actividad del reciclaje y de la misma forma se encuentran asociadas con el objetivo de generar valor en términos de ofertar bienes o servicios a una contraparte -intermediarios- en la búsqueda de satisfacer una necesidad con retribución económica, es decir, que se agregue valor tanto en los productos y servicios (López-Lemus y De la Garza 2019), además de buscar que la actividad del reciclaje sea reconocida.

Es primordial comprender que, desde un enfoque a nivel económico, se genera o crea valor si el beneficio obtenido supera el coste de los recursos implicados. Se crea valor en la empresa u organización cuando la utilidad o riqueza que genera es lo suficientemente grande como para cubrir el coste de todas las fuentes de financiamiento de los recursos invertidos en el negocio (Bonmatí 2011), aunque se ha demostrado que no todas las empresas u organizaciones desarrollan labores que favorezcan el desarrollo sostenible (Campos-Campos y Bermúdez-Carrillo 2020).

A la par de la generación de valor, las estrategias que usan las diferentes organizaciones pueden aportar de una u otra forma en la consecución de un desarrollo sostenible, demostrando que estrategias de sustentabilidad e innovación en los servicios se consideran como fundamentales, es decir, las organizaciones deben envolver la innovación dentro de sus estrategias (Calabrese et al. 2021).

Reciclaje y asociatividad

Las asociaciones pueden ser consideradas como cuerpos colectivos con la integración de miembros que pueden ser más o menos permanentes y estos, a su vez, comparten reglas, identidad y objetivos con una predominación de agrupación voluntaria (Puga y Luna 2012); en otras palabras, las asociaciones pueden ser vistas como una estrategia de cooperación conjunta en busca de un determinado fin u objetivo en común y que involucran actores, entorno, apoyo, relaciones y políticas (Bada, Rivas y Littlewood 2017).

Inclusive se puede considerar a la asociatividad como una oportunidad de crecimiento en un mundo bastante globalizado en el cual la competitividad y el desarrollo sostenible resulta más difícil de mantener y las asociaciones son una alternativa para su continuidad y para mantenerse activas (Pérez 2020). La asociatividad figura como una herramienta de gestión y planificación para hacer frente a los desafíos del crecimiento respecto a las oportunidades y amenazas que supone la globalización (Busson 2012).

Las asociaciones de recicladores, como organizaciones sociales que buscan un objetivo en común en torno al reciclaje (Cajamarca, Bueno y Jimbo 2019; ACNUR 2018), se encuentran conformadas, en su mayoría, para obtener beneficios de entidades gubernamentales y no necesariamente por crecer y desarrollar la organización como tal, en otras palabras, el trabajo dentro del reciclaje lo realizan de forma individual a pesar de formar parte de una asociación (Cajamarca, Bueno y Jimbo 2019).

De este mismo modo, el rendimiento de las organizaciones depende también de otros factores como la cultura organizacional, en la cual un efecto positivo o negativo está ligado al tipo de cultura establecida (Salas-Arbeláez, García y Murillo 2017), inclusive con aquellos factores externos, citando por ejemplo que una buena separación en la fuente facilita el trabajo de los recicladores derivando en una mayor recuperación y beneficios para estas asociaciones (Fernández, Walter y Martínez 2015; De Feo et al. 2019).

De la misma forma, otro de los factores clave es la competitividad existente, pues a decir de Cajamarca, Bueno y Jimbo (2019), las organizaciones de recicladores han estado en guerra dentro del mercado del reciclaje, principalmente con actores de la cadena de valor del reciclaje que poseen una estrategia de negocio definida, infraestructura y capacidad de inversión para el tratamiento del material reciclado.

Para comprender mejor esta situación, es necesario definir la competitividad como la capacidad de una empresa para crear e implementar estrategias competitivas y mantener o aumentar su cuota de productos en el mercado de manera sostenible (Medeiros, Gonçalves y Camargos 2019). En otras palabras, puede resumirse a la productividad (Cann 2016) relacionada con distintos factores propios o no de una organización, que van desde la capacitación técnica del personal y los procesos gerenciales / administrativos, hasta las políticas públicas, la oferta de infraestructura y las peculiaridades de la demanda y la oferta (Medeiros, Gonçalves y Camargos 2019).

Aunque estas definiciones se enfocan a nivel macroeconómico y más global, dentro del presente artículo la competitividad representa un factor de crecimiento para las organizaciones. Se señala que la competitividad ha dejado de ser un concepto estático centrado en aspectos de naturaleza financiera y que ahora se valora mucho el vínculo entre los activos de naturaleza intangible, la calidad del recurso humano y la motivación del personal. Por ende, el liderazgo de la cúpula organizacional es un factor determinante y una de las razones por las que algunas de ellas no pueden alcanzar los niveles de competitividad requeridos o deseables (Díaz, Quintana y Fierro 2021).

Finalmente, en este apartado se puede concluir que los procesos de asociación se encuentran vinculados a la existencia de rasgos culturales asociativos previos en el entorno del territorio local, sin embargo, si no existe una participación plena de los miembros de una organización o asociación en busca de un beneficio, la asociatividad no tendrá ningún efecto (Guerrero y Villamar 2016).

Cadena de valor del reciclaje y asociaciones de recicladores en Cuenca

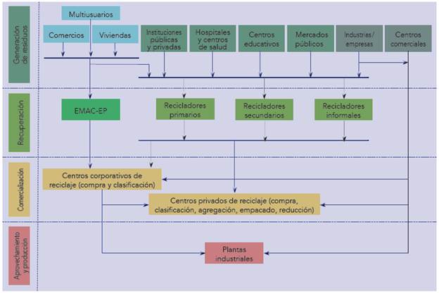
Como se mencionó en apartados anteriores, es fundamental describir de forma general la cadena de valor de reciclaje establecida en la ciudad de Cuenca de acuerdo con lo señalado por Cajamarca, Bueno y Jimbo (2019), tal y como se evidencia en la figura 1, para comprender su funcionamiento y el rol de las asociaciones de los recicladores dentro de este negocio.


Fuente: Cajamarca, Bueno y Jimbo (2019, 77).

n15a08image001.jpg

Figura 1 Cadena de valor de reciclaje en Cuenca


Los generadores son los productores de desechos y residuos sólidos, que es la ciudadanía en general. En la fase de recuperación intervienen la EMAC-EP y recicladores primarios, secundarios e informales donde la empresa pública traslada el material con potencial reciclable solo de un segmento como los multiusuarios, el comercio o las viviendas (Cajamarca, Bueno y Jimbo 2019).

Por otro lado, los recicladores primarios son aquellos autorizados por la EMAC-EP, se registran 258 recicladores que cumplen los requisitos 2 establecidos por la entidad y que realizan la recolección de forma artesanal empleando medios de transporte no motorizado, a diferencia de los secundarios que poseen un vehículo motorizado para el traslado del material recuperado. Finalmente, figuran los recicladores informales, de quienes la EMAC-EP no posee un registro y que reciclan sin credencial alguna estimándose que bordean en unos 2000. Aquí es importante mencionar que no todos los recicladores se encuentran asociados y no toda asociación cuenta con algún tipo de infraestructura para reciclaje (Cajamarca, Bueno y Jimbo 2019).

Se visualizan dos tipos de centros de acopio: el primero denominado centros corporativos de reciclaje, administrados por asociaciones de recicladores que recuperan, clasifican y comercializan el material. El segundo tipo son centros privados de reciclaje -intermediarios- que ejecutan, a más de las labores realizadas por los centros corporativos de reciclaje, otras actividades que corresponden a embalar o transformar el material reciclado. El proceso culmina con las industrias que se abastecen del material reciclado como materia prima para su producción.

Además, se debe considerar que, en esta ciudad, a pesar de que la EMAC-EP es la encargada de la gestión integral de residuos sólidos, no es una competencia directa de dicha institución gestionar el reciclaje como tal, ya que la ordenanza local no contempla las funciones específicas a desempeñar estrictamente sobre reciclaje más allá de autorizar, coordinar, apoyar y supervisar iniciativas de carácter público o privado que se emprendan con miras de reciclar o transformar residuos y desechos sólidos (EMAC-EP 2022).

En ese sentido, cualquier organización, en este caso la de los reciclado-res, necesita de recursos para funcionar, sin olvidar que son entidades sociales que buscan alcanzar objetivos comunes que requieren de una infraestructura organizativa que se resume a personas organizadas que desempeñan una actividad en común con procesos establecidos (Chiavenato 2009).

En términos generales, las organizaciones se forman con la integración de recursos materiales, se caracterizan por ser sistemas cerrados, inertes y sujetos a descomposición, degradación, pérdidas y desperdicio. Poseen recursos financieros que están sujetos a inflación o deflación, fenómenos a los que está expuesto el mercado (Chiavenato 2009).


Metodología


La presente investigación es de alcance correlacional y mixta, con corte transversal y de carácter exploratorio. Se plantea un análisis de correlación biserial y análisis ANOVA para la comprobación de la hipótesis de que la venta colectiva es mejor que una venta independiente dentro de las asociaciones, en consecuencia, de mejores resultados en términos de ingresos económicos para cada reciclador asociado. Entonces, las hipótesis nula y alternativa para la posterior interpretación de la prueba son las siguientes: se supone que la variable cuantitativa (dependiente) "valor del ingreso promedio en una asociación" y la variable cualitativa (independiente o explicativa) "venta colectiva" no están asociadas (Ho), y su contraparte (Ha), que la variable cuantitativa y la variable cualitativa están asociadas.

En este trabajo de investigación, el ámbito de estudio es la población de recicladores asociados de Cuenca que constan en los registros oficiales de la EMAC-EP. En este sentido, se efectuó la aplicación de una encuesta de carácter sociodemográfico para cada uno de los 258 recicladores registrados en la EMAC-EP, sean asociados o no asociados, con el objetivo de contrastar e identificar las diferencias existentes a nivel general entre dichos recicladores. Sin embargo, debido a que se contabilizó una cantidad total de 168 recicla-dores asociados en estos registros, se consideró el universo finito dentro de la ciudad de Cuenca para la realización del estudio. Con esta información, se realizó un análisis más detallado y a profundidad respecto a los recicladores asociados con la práctica de grupos focales en las distintas asociaciones en términos de su estructura y estrategias de negocio.

Finalmente, se complementó la evaluación comparativa de los modelos asociativo y el modelo empresarial con la realización de una entrevista se-miestructurada con el personal técnico responsable de la gestión de residuos en Cañar, de la Empresa Pública Mancomunada de Aseo Integral del Pueblo Cañari (EMMAIPC-EP), así como la búsqueda de información secundaria, siendo referenciado el cantón Cañar para establecer la comparativa debido a que comparte criterios respecto al modelo de inclusión de recicladores en la GIRS, específicamente en el sistema de reciclaje y el fortalecimiento de la ocupación como reciclador.


Presentación, análisis y discusión de resultados


La asociatividad en los recicladores y sus estrategias

En este primer apartado se plasman algunas observaciones generales como resultado de la aplicación de las encuestas a los recicladores de la ciudad de Cuenca registrados en EMAC-EP con corte a febrero de 2022. La actividad del reciclaje se encuentra en su mayoría representado por el género femenino debido a que representan el 77,1 % del total de recicladores encuestados, con un rango de edad general entre los 41 a 65 años (60,5 %) y se han identificado actualmente, ocho asociaciones de recicladores distribuidas conforme la tabla 1, determinando que el 34,9 % trabaja de forma independiente.

De la tabla 1 se desprende que las asociaciones con el mayor número de recicladores son la Asociación de Nuevos Horizontes y Cristo Rey. En este sentido, existen 168 recicladores que pertenecen a una de las ocho asociaciones antes mencionadas donde gran parte de estos recicladores han permanecido asociados por más de seis años (47,5 %).


Tabla 1 Asociaciones de recicladores de Cuenca

Nombre de la asociación Porcentaje
Asociación de Recicladores de El Valle (AREV) 2,3
Asociación de Recicladores Urbanos de Cuenca (ARUC) 5,4
Centro Histórico 7,0
Cristo Rey16,3
El Chorro4,7
Feria Libre7,4
Nuevos Horizontes20,2
Pichacay1,9
Ninguna34,9
Total100,0

[i] Elaboración propia.


Dentro de las asociaciones se repite el patrón de conformación mayoritaria de mujeres (78,6 %) y el 53,6 % de los recicladores asociados se encuentran casados o en unión libre y la proporción remanente son solteros, se divorciaron o enviudaron. El 17,9 % de recicladores asociados no sabe leer o escribir, contrastado con su nivel educativo en el que han mencionado no haber terminado la educación primaria (31,0 %) e inclusive ni siquiera acudieron a un centro educativo en su vida (14,3 %); apenas un 18,5 % de recicladores tuvieron algún tipo de educación secundaria, pero no necesariamente la culminaron.

Esta población de recicladores vive en sus hogares con un promedio de cinco integrantes familiares que generalmente son su pareja e hijos (76,2 %) con un estimado de tres hijos dentro del hogar. En esta composición familiar también están reflejados aquellos recicladores que son responsables de cuidar a otros familiares (24,4 %). En términos generales, el reciclador asociado de la ciudad de Cuenca es: mujer, de 50 años, con estudios primarios, 3 hijos en promedio, motivada por ingresos económicos, ingresos mensuales promedio de 115,11 dólares, con vivienda arrendada, sin contrato laboral ni seguridad social, situación que refleja la condición de vulnerabilidad de este grupo de personas.

Del mismo modo, el 93,5 % de recicladores asociados se identificaron como primarios y un 6,6 % como secundarios, que realizan su actividad de reciclaje, generalmente en las calles (72,8 %), como se indica en la tabla 2, recordando que una asociación no necesariamente tiene un centro corporativo de reciclaje, a excepción de dos asociaciones de recicladores que corresponden a ARUC y El Chorro. El 54,3 % trabaja al menos un día completo por semana, 41,4 % trabaja todos los días y otros (4,3 %) una vez por mes o cada 15 días, en promedio 27,1 horas a la semana.


Tabla 2 Lugar de trabajo de los recicladores asociados

Asociación Calle Centros de acopio Edificios Instituciones Otros Total
AREV 0,0 % 0,0 % 1,2 % 2,5 % 0,0 % 3,7 %
ARUC 4,3 % 3,7 % 0,0 % 0,6 % 0,0 % 8,6 %
Centro Histórico9,3 %1,2 %0,0 %0,6 %0,0 %11,1 %
Cristo Rey23,5 %1,9 %0,0 %0,0 %0,0 %25,3 %
El Chorro1,2 %6,2 %0,0 %0,0 %0,0 %7,4 %
Feria Libre7,4 %2,5 %0,0 %0,6 %0,6 %11,1 %
Nuevos Horizontes24,1 %2,5 %0,0 %1,2 %1,9 %29,6 %
Pichacay3,1 %0,0 %0,0 %0,0 %0,0 %3,1 %
Total72,8 %17,9 %1,2 %5,6 %2,5 %100,0 %

[i] Elaboración propia.


Con las jornadas de trabajo que se han detallado anteriormente, es pertinente dar a conocer que a pesar de que los recicladores están asociados, el 52,4 % han manifestado que trabajan de forma autónoma (solos), la proporción restante afirma trabajar con otras personas, sin embargo, eso no significa estrictamente que corresponda a otros miembros de la organización de las cuales forman parte, estos pueden ser otros recicladores de su núcleo familiar.

Precisamente, quienes se encuentran asociados han ubicado a la asociación como una ventaja en términos de facilidades para realizar el trabajo, el compañerismo, por el reconocimiento o invitación de otros recicladores. Estas percepciones individuales referidas al pensamiento que es mejor trabajar dentro de una asociación, en términos de ingresos no es representativa, los recicladores asociados ganan 127,90 dólares en promedio mensual, esto es un poco más de 10 dólares que los recicladores no asociados.

Estas asociaciones se encuentran integradas por líderes y seguidores dentro de la asociación, los líderes representan el 11,0 % pudiendo tener el cargo de presidente, vicepresidente, secretaria o tesorera; el 89 % son el resto de los integrantes de cada una de las asociaciones. Para una comprensión gráfica, la escasa estructura organizativa de las asociaciones se puede resumir en la figura 2, debido a que las asociaciones no tienen establecidos objetivos, organigramas propios, carecen de estatutos y existe poca participación.


Elaboración propia.

n15a08image002.png

Figura 2 Estructura organizativa de las asociaciones de recicladores


Del resultado de los grupos focales, en todas las asociaciones resaltan cinco principales estrategias de negocio que se aplican para la generación de valor en el material reciclado, que se perfilan a continuación:

  • Contar con un centro (espacio) de acopio (rentado o propio).

  • Acumular el material para venderlo.

  • Cumplir con rutas/zonas asignadas.

  • Clasificación de los residuos sólidos recolectados.

  • Vender el material a la mejor oferta (generalmente de forma individual).

Asimismo, de forma general, se encuentran estandarizadas las actividades dentro del proceso productivo de las asociaciones respecto a su actividad como reciclaje estableciéndose como principales: a) identificación de zonas; b) identificación de proveedores; c) recuperación del material; d) logística; e) registro, control y cálculo (cantidades y pesos), y, f) comercialización.

Llama la atención que el trabajo de reciclar y la venta que se realice por el material recuperado se lo haga de forma individualizada puesto que, a decir de los recicladores asociados, se obtienen mejores resultados individuales que colectivos recordando que la figura de la asociación, en el caso de los recicladores, corresponde al cumplimiento de una formalidad, posicionamiento y acceso a beneficios a nivel de gobierno local que generalmente recaen en insumos y materiales de protección en términos de intervención de entidades u organizaciones externas. Las asociaciones de recicladores se encuentran más orientadas a las relaciones interpersonales que al cumplimiento de objetivos.

Evaluando la asociación como verdadero potencial para los recicladores

Se ha demostrado que, a pesar de que existan las asociaciones, los recicladores realizan la venta del material de forma individualizada, a excepción de la asociación del El Chorro y ARUC, quienes son las únicas que realizan las ventas de manera conjunta como una verdadera asociación.

Para verificar que las asociaciones representan un verdadero potencial para los recicladores si adoptan una estrategia de venta común, se plantea la hipótesis de que una asociación que trabaja en conjunto y realiza una venta global (venta en común) genera mejores ingresos, en promedio por reciclador asociado, que aquellas asociaciones en las que sus miembros realizan la venta por separado o de forma individual.

Una vez determinado el ingreso promedio por reciclador en cada una de las ocho asociaciones, se realizó un análisis de correlación biserial para determinar el nivel de dependencia respecto a la variable de venta en común o colectiva, es decir, supone la intervención de dos variables, una dicotómica y otra numérica; para este caso, la variable dicotómica corresponde a la venta colectiva y la numérica es el valor del ingreso promedio en cada asociación como tal. Lo anterior se hizo junto con un análisis de varianza de dichas variables.

Como consecuencia, se obtuvo un coeficiente de correlación de -0,105 tal como se observa en la tabla 2. El resultado implica que existe una relación negativa entre las variables, pero no estadísticamente significativa, es decir, la venta colectiva en las asociaciones no es una variable explicativa e influyente en el nivel de ingreso de un reciclador asociado. Esto corrobora el constructo citado anteriormente, respecto al manifiesto de los recicladores, que una venta individual trae mejores resultados.


Tabla 3 Estadísticos de correlación*

Prueba/variable Estadístico Valor
Correlación biserial r 0
valor-p (bilateral) 0,989
alfa 0,050
Variable explicativa MEC 2141988
R2 0,052
R2 ajustado-0,105

[i] * Se han utilizado 10 000 simulaciones Monte Carlo para calcular el valor-p. Intervalo de confianza para el valor-p al 99 %: [0,987; 0,992].

[ii] Elaboración propia.


Dado el valor p asociado al estadístico F calculado en la tabla ANOVA (tabla 4), y dado el nivel de significación del 5 %, la información aportada por las variables explicativas no es significativamente mejor que la que podría aportar únicamente la media. El hecho de que las variables no aporten información significativa del modelo, puede interpretarse de diversos modos como que: a) las variables no contribuyen a la explicación completa del modelo debido a que la variable explicativa respalda el 5 % de la variabilidad del ingreso promedio de un reciclador asociado, o b) bien podrían faltar algunas covariables dentro de la asociación que podrían explicar dicha variabilidad.


Tabla 4 Análisis ANOVA del valor del ingreso del reciclador asociado

Fuente GL Suma de cuadrados Cuadrados medios F Pr > F
Modelo 1 711 532 711532 0,332 0,585
Error 6 12 851 926 2141988
Total corregido713 563 457

[i] Elaboración propia.


Con la prueba realizada se puede decir que, puesto que el valor-p calculado es mayor que el nivel de significación α=0,05, no se puede rechazar la hipótesis nula (Ho), es decir, a primera vista parece ser que la condición de venta colectiva no influye en el nivel de ingreso individual promedio percibido por los recicladores que forman parte de una asociación.

Modelos de reciclaje de acuerdo con las asociaciones de recicladores

En este tercer apartado, se contrasta la realidad existente entre el modelo asociativo en torno al reciclaje que se ha visualizado dentro del ámbito local, con el modelo empresarial que se configura en el cantón Cañar teniendo presente el ODS 5 y el ODS 8, a fin de reconocer las diferencias y semejanzas entre estos modelos con base en la entrevista semiestructurada que se aplicó.

Cañar

La provincia del Cañar está conformada por los cantones de Cañar, Tambo, Suscal y Biblián, donde la EMMAIPC-EP, ubicada en el cantón Cañar, es la entidad pública encargada de la GIRS en las zonas urbanas de los cantones mencionados, es decir, brinda el servicio de recolección.

La producción per cápita de desechos sólidos en la zona urbana es de 0,53 kg/hab/día y en la tabla 5 se puede observar la producción per cápita y la cantidad de residuos sólidos recolectada de cada cantón, así como la cantidad de material recuperada.


Tabla 5 Situación residuos sólidos de Cañar

Cantón Producción per cápita (kg/hab/día) Residuos sólidos recolectados (TN/día) Material recuperado (TN/día)*
Cañar 0,55 12,89 1,07
El Tambo 0,49 3,41
Suscal 0,56 1,18
Biblián 0,51 6,43

[i] * Cantidad recuperada de los cuatro cantones.

[ii] Elaboración propia.


El valor único mencionado en la tabla 5 de material recuperado se debe a que la EMMAIPC-EP traslada los residuos sólidos recolectados de los cuatro cantones a un centro de clasificación y selección de residuos inorgánicos reciclables porque esta entidad posee un presupuesto asignado para gestionar un sistema de reciclaje. Para esta gestión de residuos la entidad cuenta con un departamento técnico que incluye técnicos zonales (un técnico zonal por cantón), técnico de gestión ambiental, técnico de mantenimiento y ayudante, asistente técnico y un técnico para el centro de gestión (EMMAIPC-EP 2020, entrevista personal confidencial).

En este modelo de gestión, los trabajadores realizan su labor bajo un contrato específico 3 con la Asociación de Servicios de Reciclaje Recicladores de la comunidad de Yurak Kasha (ASEREYURAK), les ofrece un salario por el servicio que prestan, junto con programas de capacitación. Los recicladores laboran en el centro de gestión de residuos sólidos que se encuentra equipado con una banda de clasificación de residuos para seleccionar aquellos con potencial reciclable, además, en ese lugar se encuentra una planta de tratamiento de residuos orgánicos y el relleno sanitario (EMMAIPC-EP 2020, entrevista personal confidencial).

Se han registrado cuatro intermediarios, así como 19 recicladores formales que trabajan bajo el contrato antes señalado y 12 informales que laboran en las calles, centros comerciales, escuelas e instituciones a quienes se les brinda capacitaciones y talleres de formación, pero no se dota de herramientas de trabajo. Por otro lado, a pesar de que se fomenta la formación de asociaciones de recicladores, estas no terminan por concretarse por parte de los interesados pese a tener el apoyo de la Superintendencia de Economía Popular y Solidaria (SEPS), Instituto de Economía Popular y Solidaria (IEPS), Ministerio del Ambiente, Agua y Transición Ecológica (MAATE) y el PNGIRS en la labor de los recicladores (EMMAIPC-EP 2020, entrevista personal confidencial).

Azuay

La provincia azuaya, por su lado, cuenta con 15 cantones derivados en 27 parroquias urbanas y 60 rurales. Sin embargo, como se mencionó anteriormente, en esta provincia se analiza con mayor profundidad el estado del reciclaje en el cantón Cuenca al ser el cantón con la mayor población (67 %) y más extenso con 3086 km2 de territorio (38 % de la provincia).

La producción per cápita de residuos sólidos en la zona urbana es de 0,54 kg/hab/día, lo que significa que al mes se generan cerca de 9288 t, donde el 25,8 % es material potencialmente reciclable, pero solo alrededor de 460 t (19,2 %) se están recuperando por parte de los recicladores y el mayor porcentaje termina en el relleno sanitario ubicado en la parroquia Santa Ana, que se estima tendrá una vida útil hasta 2031.

Es importante considerar que en el cantón Cuenca, la EMAC-EP es la encargada de la GIRS, sin embargo, no es una competencia directa de dicha institución gestionar el reciclaje como tal ya que la ordenanza no contempla las funciones específicas a desempeñar estrictamente sobre reciclaje más allá de autorizar, coordinar, apoyar y supervisar iniciativas de carácter público o privado que se emprendan con miras de reciclar o transformar residuos y desechos sólidos, como se menciona en el art. 15 de la Ordenanza que regula la gestión integral de los desechos y residuos sólidos en el cantón de Cuenca (EMAC-EP 2003).

A pesar de sus limitantes, esta entidad ha apostado por dar prioridad a quienes consideran a la actividad de reciclaje como una fuente de ingresos, es decir, a los recicladores de base. Precisamente, la EMAC-EP configura una institución que brinda el apoyo a los recicladores, tanto a asociados y no asociados, en término de capacitaciones y reconocimiento.

En la tabla 6 se hace un compendio de las características más destacadas a comparar entre los modelos existentes en torno al reciclaje, considerando a las asociaciones como ejes principales.


Tabla 6 Comparativa de los modelos en torno al reciclaje según las asociaciones de recicladores

Características destacadas Modelo empresarial Modelo asociativo
Cantidad de asociaciones 1 asociación. 8 asociaciones.
Lugar de trabajo Centro de gestión de reciclaje. Centros de acopio, calles, escuelas, instituciones, etc.
Modalidad de trabajo Bajo contrato. Independiente.
Valor del ingreso Salario Básico Unificado: Dependiendo de la cantidad de residuos recolectado: 127,90 dólares en promedio/reciclador.
Cantidad de recicladores asociados19 recicladores formales.168 recicladores formales.
Herramientas de trabajoEquipos de protección e infraestructura disponible.Equipos de protección.
Horario de trabajoDefinido/tiempo completo.No definido, incluso hasta más de 8 horas diarias.
Estrategia de negociaciónBajo dependencia con EMMAIPC-EP.Negociación directa con los intermediarios, de forma individual o como asociación.

[i] Elaboración propia.





CONCLUSIONES


Se puede colegir que las asociaciones de recicladores de la ciudad de Cuenca se configuran como una estrategia o mecanismo de supervivencia, al considerar las facilidades para realizar el trabajo, el compañerismo, y por el reconocimiento o pauperización de la actividad. Sustentado en las condiciones y características que presenta la actividad del reciclaje las cuales no son propicias, posiblemente atribuibles a la condición etaria, nivel de educación, cargas familiares, inestabilidad laboral, bajos ingresos, informalidad y conflictos de intereses, que no permiten una mejora de la calidad de vida y condiciones de trabajo conforme establecen el ODS 8 y el ODS 5 respecto a la adopción de medidas inmediatas y eficaces para erradicar el trabajo forzoso.

A lo largo del presente documento, se ha dicho que un modelo de desarrollo sostenible -a nivel económico- crea valor en una organización cuando la riqueza generada es suficiente para cubrir el coste de los recursos invertidos; lo cual se configura como un criterio antagónico a la realidad presente en los ingresos que obtienen los recicladores como asociación. Con el análisis estadístico se concluye que la venta colectiva en las asociaciones no es una variable prominente en el nivel de ingreso de un reciclador asociado, corroborando el constructo planteado respecto al manifiesto de los recicladores que una venta individual trae mejores resultados, es decir, la estrategia de comercializar el material reciclado como una venta colectiva de la asociación no influenciaría en el nivel de ingreso promedio de un reciclador asociado.

Referente al criterio de que un modelo de desarrollo económico sostenible debería incluir a las mujeres, las condiciones reflejadas en la actividad del reciclaje respecto a la feminización de la actividad en condiciones de vulnerabilidad y con ingresos que bordean los niveles de pobreza, no sustentan un modelo inclusivo y sostenible de empleo pleno y productivo y de trabajo decente, así como la generación de oportunidades y empoderamiento de las mujeres en todos los niveles.

Finalmente, se contrasta la realidad existente entre el modelo asociativo de reciclaje de Cuenca, con el modelo empresarial implementado por el cantón Cañar, con la finalidad reconocer diferencias y semejanzas entre estos modelos y presentar alternativas de gestión en la industria del reciclaje. El resultado más relevante, de acuerdo con esta comparación, se sustenta en que el reciclaje asociativo no presenta rasgos de productividad con trabajo decente y crecimiento económico, a pesar de tener como principio la inclusión de grupos vulnerables, pero que, traducidos a la realidad, obedecen simplemente al cumplimiento de una formalidad, posicionamiento y el acceso a beneficios a nivel de gobierno local, que generalmente recaen en asisten-cialismo y no con miras al establecimiento de políticas públicas que brinden garantías que favorezcan el desarrollo sostenible, conforme a las metas del ODS 8, encaminadas a proteger los derechos laborales y promover un entorno de trabajo seguro y sin riesgos para todos los trabajadores.




NOTAS


1 Desde marzo de 2020, la nueva denominación es Ministerio del Ambiente, Agua y Transición Ecológica.

2 Los requisitos son: a) ser mayor de edad; b) acreditarse en la EMAC-EP; c) justificar el trabajo en recolección de materiales reciclables de manera permanente, lo cual se verificará y justificará a través de la certificación de la entrega habitual expedida por la EMAC-EP de al menos 200 kg de materiales por mes, a alguno de los centros de reciclaje autorizados por EMAC-EP; d) ejecutar la recolección de manera artesanal, empleando para su transportación, medios de transporte no motorizados (triciclos u otros) o acreditar un tiempo de trabajo mínimo de seis meses en algunos de los centros de reciclaje establecidos en el presente reglamento; e) haber aprobado un curso de capacitación dictado por la EMAC-EP, de al menos 16 horas de duración; f) preferentemente formar parte de alguna organización de recicladores legalmente constituida, y g) contar con zonas, frecuencias y horarios específicos para la realización de las labores de reciclaje, los que serán definidos y autorizados por EMAC-EP.

3 Contrato que se lanzó en el Portal de Compras Públicas, un sitio web administrado por el Servicio Nacional de Contratación Pública (SERCOP). Este sitio web es el único medio para participar en procesos de contratación pública de acuerdo con la Ley Orgánica del Sistema Nacional de Contratación Pública (LOSNCP), su reglamento y las regulaciones del SERCOP.


Referencias


ACNUR. 2018. "¿Qué tipos de asociaciones existen?". La Agencia de la ONU para los Refugiados. Accedido julio de 2022. https://bit.ly/3BL9dp2.

Bada, Lila, Luis Rivas y Herman Littlewood. 2017. "Modelo de asociatividad en la cadena productiva en las mipymes agroindustriales". Contaduría y Administración 62 (4): 11001117. http://dx.doi.org/10.1016/j.cya.2017.06.006.

Bonelli, Johanna. 2012. "La asociatividad como estrategia de acción colectiva: el caso de las cooperativas de cartoneros en Buenos Aires". Otra Economía 5 (9): 139-151. https://doi.org/10.4013/otra.2011.59.03.

Bonmatí, Julio. 2011. "El valor de una empresa y la creación de valor en esa empresa". Cont-4bl3 (39): 10-12. https://bit.ly/3SagbcI.

Busson, Jorge. 2012. "La asociatividad como estrategia de desarrollo". Tiempo de Gestión (14): 9-27. https://dialnet.unirioja.es/servlet/articulo?codigo=4326716.

Cajamarca, Edisson, William Bueno y Santiago Jimbo. 2019. "De cero a dinero: la basura como fuente principal para un negocio inclusivo de reciclaje en Cuenca-Ecuador". Retos 9 (17): 71-87. https://doi.org/10.17163/ret.n17.2019.05.

Calabrese, Armando, Roberta Costa, Nathan Levialdi Ghiron, Luigi Tiburzi y Esben Gjerdrum. 2021. "How Sustainable-Orientated Service Innovation Strategies are Contributing to the Sustainable Development Goals". Technological Forecasting and Social Change 169: 1-19. https://doi.org/10.1016/j.techfore.2021.120816.

Campos-Campos, Diego, y Luis Bermúdez-Carrillo. 2020. "PYMES, responsabilidad social y desarrollo sostenible". InterSedes 21 (43): 131-151. https://doi.org/10.15517/isucr. v21i43.41989.

Cann, Oliver. 2016. "¿Qué es la competitividad?". Accedido agosto de 2022. https://bit.ly/2zlSmYA.

Castells, María José. 2022. Aportes para el diseño de políticas económicas para acelerar la igualdad de género en la Argentina: lineamientos para una estrategia de desarrollo sostenible e inclusivo. Buenos Aires: OIT. https://bit.ly/3eVcwkm.

CEPAL. 2022. "Acerca de desarrollo sostenible". Accedido agosto de 2022. https://bit.ly/2EYyVdx.

Chiavenato, Idalberto. 2009. Comportamiento organizacional: la dinámica del éxito en las organizaciones. Ciudad de México: McGraw-Hill.

De Feo, Giovanni, C. Ferrara, V. Iannone y P. Parente. 2019. "Improving the Efficacy of Municipal Solid Waste Collection with a Communicative Approach Based on Easily Understandable Indicators". Science of the Total Environment 651: 2380-2390. https://doi.org/10.1016/j.scitotenv. 2018.10.161.

Díaz, Gabriel, Dolores Quintana y Daniel Fierro. 2021. "La competitividad como factor de crecimiento para las organizaciones". INNOVA Research Journal 6 (1): 145-161. https://doi.org/10.33890/innova.v6.n1.2021.1465.

Empresa Pública Municipal de Aseo de Cuenca (EMAC-EP). 2003. Ordenanza que regula la Gestión Integral de Desechos y Residuos Sólidos. Cuenca: EMAC-EP http://www.congope.gob.ec/wp-content/uploads/2017/04/05FP10-0101-ord.pdf.

Empresa Pública Municipal de Aseo de Cuenca (EMAC-EP). 2022. "Reciclaje". Accedido junio de 2022. https://bit.ly/3BKlc68.

Fernández, Karen, Mariana Walter y Diana Martínez. 2015. "Revisión y análisis de las asociaciones de recicladores en Bogotá diseñando una estrategia de negocio para la valorización y reutilización de residuos sólidos". Tesis de pregrado, Universidad del Rosario, Bogotá. https://doi.org/10.48713/10336_10445.

Fundación Redes con Rostro. 2017. "Programa reciclaje asociativo = valor compartido". Accedido agosto de 2022. https://bit.ly/3eZaTT6.

Guerrero, María Auxiliadora, y Josué Villamar. 2016. "La importancia de la asociatividad para el desarrollo". INNOVA 1 (11): 105-119. https://doi.org/https://doi.org/10.33890/innova.v1.11.2016.125.

López-Lemus, Jorge, y María Teresa De la Garza. 2019. "La creación de valor a través de la planeación estratégica en microempresas emprendedoras". Contaduría y Administración 65 (3): 1-23. https://doi.org/10.22201/fca.24488410e.2020.2312.

Márquez, Luis, Leonardo Cuétara, Rafael Cartay y Nelson Labarca. 2020. "Desarrollo y crecimiento económico: análisis teórico desde un enfoque cuantitativo". Revista de Ciencias Sociales 26 (1): 233-253. https://doi.org/10.31876/rcs.v26i1.31322.

Medeiros, Victor, Lucas Gonçalves y Evandro Camargos. 2019. "La competitividad y sus factores determinantes: un análisis sistémico para países en desarrollo". Revista CEPAL (129): 7-27. https://bit.ly/3RQBKPx.

Ministerio del Ambiente, Agua y Transición Ecológica (MAATE). 2021. "Programa Nacional para la Gestión Integral de Desechos Sólidos (PNGIDS)". Quito: MAATE. https://bit.ly/3eWtyi3.

Pérez, Fernando. 2020. "Asociatividad empresarial: estrategia para la competitividad de las PYMES en el Ecuador". Revista Eruditus 1 (2): 39-52. https://doi.org/10.35290/re.v1n2.2020.308.

Puga, Cristina, y Matilde Luna. 2012. Protocolo para la evaluación de asociaciones. Ciudad de México: El Colegio Mexiquense.

Salas-Arbeláez, Laura, Mónica García y Guillermo Murillo. 2017. "Efecto de la cultura organizacional en el rendimiento de las pymes de Cali". Suma de Negocios 8 (18): 88-95. https://doi.org/10.1016/j.sumneg.2017.11.006.

Sturzenegger, German. 2020. "Reciclaje en tiempos de pandemia". Accedido julio de 2022. https://bit.ly/3xsqPn7.

Tovar, Luisa. 2018. "Formalización de las organizaciones de recicladores de oficio en Bogotá: reflexiones desde la economía popular". Íconos. Revista de Ciencias Sociales (62): 39-63. https://doi.org/10.17141/iconos.62.2018.3230.

Women in Informal Employment Globalizing and Organizing (WIEGO). 2013. Recicladores: el derecho a ser reconocidos como trabajadores. Manchester: WIEGO. https://bit.ly/3DqbA1P.

Zárate-Carabajo, Alexandra, Jairo Ayora-Sánchez y Santiago Jimbo-Días. 2020. "La verdadera inclusión: la controversia entre el reciclaje inclusivo y el reciclaje justo en el marco del desarrollo sostenible". Letras Verdes. Revista Latinoamericana de Estudios Socioambientales (27): 71-90. https://doi.org/10.17141/letrasverdes.27.2020.4316.